Добавить в корзинуПозвонить
Найти в Дзене
Neurogen

Grok 4.1

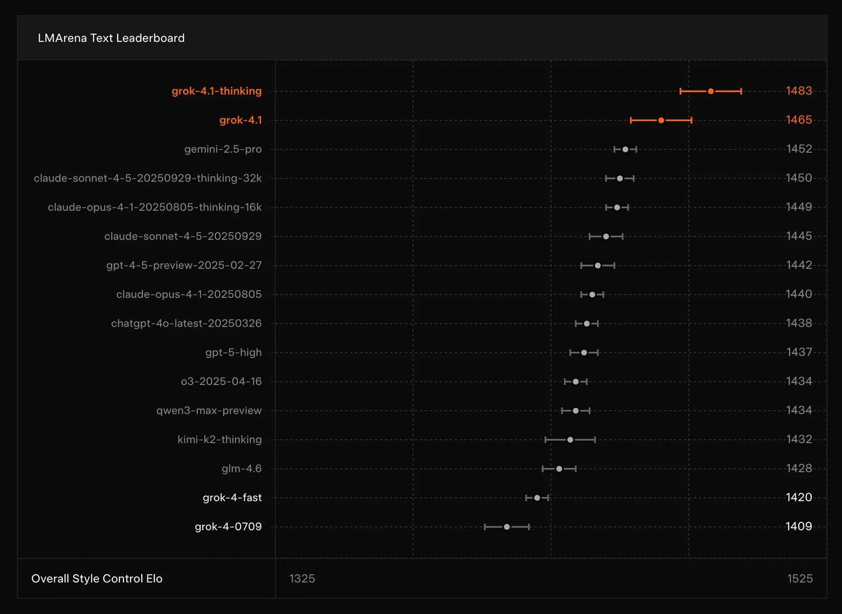
Grok 4.1 Занял 1 место на LMArena Text Leaderboard с 1483 Elo с отрывом в 31 балл от ближайшего конкурента Даже в режиме без расширенного мышления занимает 2-е место (1465 Elo) Хорошо показал себя в эмоциональном понимании, совместной работе и восприятии тонких нюансов намерений Значительно сократили количество фактических ошибок при обработке запросов Сильные результаты в генерациях креативного письма и контента С 1 по 14 ноября проводилось постепенное внедрение Grok 4.1, в ходе которого юзеры предпочли новую модель в 64,78% случаев по сравнению с предыдущим гроком Тестить можно бесплатно у них на сайте Официальный релиз

Grok 4.1

Занял 1 место на LMArena Text Leaderboard с 1483 Elo с отрывом в 31 балл от ближайшего конкурента

Даже в режиме без расширенного мышления занимает 2-е место (1465 Elo)

Хорошо показал себя в эмоциональном понимании, совместной работе и восприятии тонких нюансов намерений

Значительно сократили количество фактических ошибок при обработке запросов

Сильные результаты в генерациях креативного письма и контента

С 1 по 14 ноября проводилось постепенное внедрение Grok 4.1, в ходе которого юзеры предпочли новую модель в 64,78% случаев по сравнению с предыдущим гроком

Тестить можно бесплатно у них на сайте

Официальный релиз

-2
-3