Найти в Дзене
NemceFF | SMM | Таргет

Кейс продвижение автосервиса таргетированная реклама

Данный кейс посвящён моей работе в нише автосервисов. Конкретно в этой статье я затрону салон, который занимается кузовным ремонтом и покраской автомобилей. Приступим! 1. О проекте Ниша автосервисов знакома мне более 3 лет, за это время успел поработать с различными заказчиками в разных направлениях. От ремонта автомобилей до детейлинга. С данным заказчиком работаю с 2021 года, всегда обеспечивая необходимую загрузку в работе. Почему заказчик выбрал именно меня? Т.к. у меня есть пара помощников, которые помогают мне по дизайну, по монтажу, с текстами, мне удается предоставлять комплексное решение для своих заказчиков. Также отметил, что ему очень важно, что человек понимает в целом, как работает маркетинг, реклама, а не просто занимается только настройкой. Посмотрел мои кейсы, в которых большое количество отзывов, средняя оценка 4.96 на всех площадках. Это вызвало доверие. Что продаем: Услуги по реставрации и обслуживанию авто Средний чек: 20000 рублей Кому продаем: Основная ЦА — Мужчи

Кейс реклама автосервиса таргет ВКонтакте

Данный кейс посвящён моей работе в нише автосервисов. Конкретно в этой статье я затрону салон, который занимается кузовным ремонтом и покраской автомобилей. Приступим!

1. О проекте

Ниша автосервисов знакома мне более 3 лет, за это время успел поработать с различными заказчиками в разных направлениях. От ремонта автомобилей до детейлинга. С данным заказчиком работаю с 2021 года, всегда обеспечивая необходимую загрузку в работе.

Почему заказчик выбрал именно меня?

Т.к. у меня есть пара помощников, которые помогают мне по дизайну, по монтажу, с текстами, мне удается предоставлять комплексное решение для своих заказчиков.

Также отметил, что ему очень важно, что человек понимает в целом, как работает маркетинг, реклама, а не просто занимается только настройкой. Посмотрел мои кейсы, в которых большое количество отзывов, средняя оценка 4.96 на всех площадках. Это вызвало доверие.

Что продаем: Услуги по реставрации и обслуживанию авто

Средний чек: 20000 рублей

Кому продаем: Основная ЦА — Мужчины в возрасте от 25 до 60 лет

Рекламная кампания проводится в рамках таргетированной рекламы ВКонтакте, иногда с перерывами, потому что оказание услуг занимает много времени, не всегда получается отрабатывать поступающие заявки.

2. Подготовка к рекламе

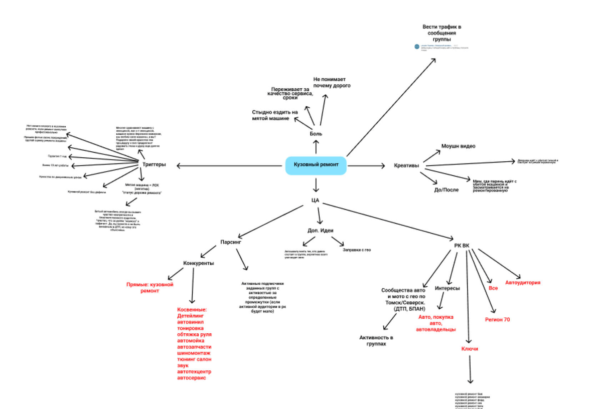
1) Перед началом работы, как и обычно, провёл огромный анализ конкурентов, брифа, УТП, офферов. Сформировал майнд-карту, где всё зафиксировал.

-2

Всего у меня вышло около 10 аудиторий разной степени вовлеченности. В основном ставку делал на ЦА конкурентов, как прямых, так и косвенных.

2) С последнего этапа работы над проектом дизайн группы ВКонтакте изменился, старое оформление уже не соответствовало актуальным размерам, группа выглядела заброшенной. Было принято решение дополнительно упаковать группу, ведь нас интересовал результат.

Т.к. у меня есть помощник по дизайну, я немного докрутил дизайн группы ВК, чтобы увеличить конверсию в заявку.

-3

После упаковки группы начал работу над текстово-графической составляющей рекламы, т.е. приступил к созданию креативов и текстов для промо.

3. Креативы и тексты

После комплексного анализа конкурентов, их сообществ, промопостов, текстовой части, я принялся делать собственные, учитывая те офферы и триггеры, которые составил в ходе работы.

В большинстве случаев запускал формат универсальной записи (фото, видео) и карусели.

1) Бюджет на всю рекламную кампанию был, можно сказать, скромным, поэтому я отказался от большого количества креативов, взяв лишь самые удачные:

-4
-5
-6
-7
-8

2) Следующим этапом я тестировал нативные креативы, а именно — результат работ. В тексте описывал процесс, который был выполнен. Результат был лучше в 2 раза.

-9
-10

3) Дополнительно загрузил видеоформат в промопосты, что также порадовало результатами.

-11

Бюджет был ограничен, поэтому я закончил тестирование и остановился на самых работающих связках.

4) Осуществлял запуск продвижения товаров через соответствующий инструмент, данная настройка является простой, но результативной.

-12

5) Запустил промо с целью “Вступление в сообщество”, выявил, что промопосты с указанной целью действительно дают больше конверсий в подписку группы. Следом протестировал цель “Написать в сообщество”.

-13

Из статистики наглядно видно, что промо с указанной целью дали не только большее количество заявок по меньшей цене, но и вступлений было в разы больше. В дальнейшем продолжил запуск рекламных постов только с указанными целями. Алгоритм помогает более точно оптимизироваться объявлению, выкупая более релевантный, тёплый трафик. За всё время лучше всего отработала аудитория с интересом “Авто и мото”, а также аудитория прямых и косвенных конкурентов.

После проведения работ с моей стороны, заказчик пополнял бюджет в минимальном количестве и крутил именно эту связку. Даже при таком незатейливом подходе заявки продолжили поступать :)

4. Итоги

Рекламный кабинет ВКонтакте позволяет в полной мере приводить необходимое количество заявок, я убеждался в этом неоднократно на собственном опыте.

Учитывая среднюю стоимость услуг и траты на бюджет, можно с уверенностью сказать, что реклама с лёгкостью себя окупает, являясь качественным и целевым трафиком

Каких результатов я добился?

-14

5. Что дальше?

На момент написания кейса я начал запуск второго проекта этого же заказчика, но с бóльшим уклоном в детейлинг автомобилей, нежели в ремонт.

Я по полной использую опыт и навыки, которые получил в предыдущих проектах, уже на первых этапах тестирования удалось получить заявки по привлекательной цене.

-15
-16

Работа с проектом продолжается. На данный момент статистика обновилась и выглядит следующим образом:

-17

ОТЗЫВЫ О МОЕЙ РАБОТЕ

-18

Еще больше кейсов можете посмотреть здесь:

Если у вас остались какие-либо вопросы или уточнения, то вы всегда можете обратиться ко мне за консультацией:

Позвонить по телефону - +79095387374

Написать в WhatsApp - wa.me/79095387374

Написать в Telegram - t.me/Target_rus

#кейстаргет #таргетированнаяреклама #кейсытаргетолога #какпродвигатьавтосервис #таргетолог