Добавить в корзинуПозвонить
Найти в Дзене

ООО «БЛЮМАГРО» ускорил обработку заявок на 40% с помощью «1С:ФРЕШ»

ООО «БЛЮМАГРО» — ростовская компания, занимающаяся реализацией семян подсолнечника и кукурузы, а также удобрений и средств защиты растений. В редких случаях в ассортименте также присутствуют семена рапса и льна. Компания выстраивает процессы закупки и продажи семян, ведёт складской учёт, организует логистику и взаимодействует с поставщиками и покупателями. До 2025 года в компании использовался базовый функционал «1С:Бухгалтерии предприятия» в облачном сервисе «1С:ФРЕШ». Однако на практике выявились ограничения: отсутствовали гибкие отчёты по неоплаченным счетам, заявки на транспорт формировались вручную, а документы по заявкам создавались слишком долго. Это снижало прозрачность учёта и замедляло обработку заказов. В результате основные цели автоматизации сформировались следующим образом: Для реализации задач был привлечён подрядчик — компания ГЭНДАЛЬФ. Специалисты провели аудит текущей системы и доработали конфигурацию под бизнес-процессы «БЛЮМАГРО». Реализованные доработки: Всё это п

ООО «БЛЮМАГРО» — ростовская компания, занимающаяся реализацией семян подсолнечника и кукурузы, а также удобрений и средств защиты растений. В редких случаях в ассортименте также присутствуют семена рапса и льна. Компания выстраивает процессы закупки и продажи семян, ведёт складской учёт, организует логистику и взаимодействует с поставщиками и покупателями.

До 2025 года в компании использовался базовый функционал «1С:Бухгалтерии предприятия» в облачном сервисе «1С:ФРЕШ». Однако на практике выявились ограничения: отсутствовали гибкие отчёты по неоплаченным счетам, заявки на транспорт формировались вручную, а документы по заявкам создавались слишком долго. Это снижало прозрачность учёта и замедляло обработку заказов.

В результате основные цели автоматизации сформировались следующим образом:

  • разработка документа «Заявка на машину» с печатными формами,
  • доработка отчёта по неоплаченным счетам,
  • интеграция складского и логистического учёта.

Для реализации задач был привлечён подрядчик — компания ГЭНДАЛЬФ. Специалисты провели аудит текущей системы и доработали конфигурацию под бизнес-процессы «БЛЮМАГРО».

Реализованные доработки:

-2

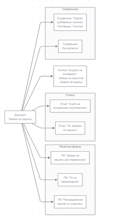
  • В отчёт «Счета, не оплаченные покупателями» добавлены поля: «Дата окончательного расчёта» и «Предоплата (в % и рублях)». Также была доработана форма подбора из справочника «Партии», где появились колонки «Поставщик» и «Ссылка».
  • Создан документ «Заявка на машину» с тремя типами операций: перемещение со склада поставщика, развоз клиентам и возврат товара. В документе реализованы кнопки автозаполнения по партиям и по счетам поставщиков, а также — создание документов на основании заявки: на приёмку и на выдачу со склада.
  • Разработаны печатные формы: «Заявка на машину для перевозчика», «ТН на перемещение», «Распределение партий по клиентам».
  • Создан «Отчёт по заявкам на машину» с фильтрацией по датам, номенклатуре и контрагентам.

Всё это позволило объединить складской и логистический учёт в единую систему, повысить прозрачность и скорость обработки заявок.

Результаты внедрения:

  • скорость обработки заявок выросла на 40% за счёт автоматического формирования документов;
  • отчёты по счетам стали точнее и информативнее;
  • появилась возможность быстро распечатать документы без ручного заполнения;
  • логистика стала более синхронизированной с учётом, что снизило количество ошибок.

Итог — компания «БЛЮМАГРО» получила полноценный инструмент для управления операциями, адаптированный под специфику аграрного бизнеса. Благодаря сотрудничеству с ГЭНДАЛЬФ компания не только решила текущие задачи, но и получила надёжную основу для развития учётных процессов в будущем.