Добавить в корзинуПозвонить
Найти в Дзене
PRACTICAL ELECTRONICS

ИК-выключатель

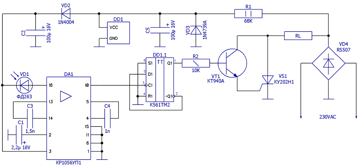
Предлагаемая схема предназначена для коммутации сетевой активной нагрузки (лампы бытового освещения, обогреватели и т.д.) с помощью обычного любого ИК-пульта ДУ от бытовой техники. Луч от ИК-пульта принимается приемником инфракрасного излучения VD1 и усиливается специализированной микросхемой DA1. Усиленный сигнал поступает на вход С (вывод 3) триггера DD1. Триггер включен в счетном режиме, поэтому каждый последующий сигнал переключает его в состояние, противоположное прежнему. Триггер DD1 управляет транзистором VT1, который включает тиристор VS1. Тиристор коммутирует цепь питания нагрузки. Таким образом, нажатие на любую кнопку пульта ДУ либо включает, либо выключает нагрузку. Питается схема от бестрансформаторного БП. Он содержит выпрямитель сетевого напряжения VD4, гасящий резистор R1, стабилитрон VD3 и сглаживающий конденсатор С5. В схеме, кроме указанных, можно применить следующие электронные компоненты:
вместо ФД263 можно установить ФД2631Б, ФД611, ФД263А, ФД319, ФД320, BPW50;
сп

Предлагаемая схема предназначена для коммутации сетевой активной нагрузки (лампы бытового освещения, обогреватели и т.д.) с помощью обычного любого ИК-пульта ДУ от бытовой техники.

Схема электрическая

Схема электрическая принципиальная ИК-выключателя
Схема электрическая принципиальная ИК-выключателя

Луч от ИК-пульта принимается приемником инфракрасного излучения VD1 и усиливается специализированной микросхемой DA1. Усиленный сигнал поступает на вход С (вывод 3) триггера DD1. Триггер включен в счетном режиме, поэтому каждый последующий сигнал переключает его в состояние, противоположное прежнему.

Триггер DD1 управляет транзистором VT1, который включает тиристор VS1. Тиристор коммутирует цепь питания нагрузки. Таким образом, нажатие на любую кнопку пульта ДУ либо включает, либо выключает нагрузку.

Питается схема от бестрансформаторного БП. Он содержит выпрямитель сетевого напряжения VD4, гасящий резистор R1, стабилитрон VD3 и сглаживающий конденсатор С5.

В схеме, кроме указанных, можно применить следующие электронные компоненты:
вместо
ФД263 можно установить ФД2631Б, ФД611, ФД263А, ФД319, ФД320, BPW50;
специальный усилитель сигнала с фотодиода
DA1 КР1056УП1 можно заменить на ТВА2800 или TDA820M, но нумерация выводов у ни другая.