Найти в Дзене

Рефлексные каскады

Разобравшись с приемником "Юность -КП101", о котором я рассказал в своей статье, возникли некоторые вопросы и соображения. И я решил более детально разобраться в рефлексных каскадах. Рефлексные каскады - это каскады, в которых одновременно происходит усиление высокой или промежуточной частоты и низкой частоты после детектирования. Преимущество рефлексных каскадов в сокращении количества усилительных приборов - ламп или транзисторов, в снижении потребляемой мощности и в компактности устройства. Недостатки - склонность к самовозбуждению и искажению сигнала, большему, чем в обычных каскадах. Структурная схема рефлексного каскада: Входной модулированный ВЧ сигнал поступает на усилитель А1, усиленный ВЧ сигнал выделяется фильтром ФВЧ Z3 и поступает на детектор Д1. Продетектированный сигнал поступает на фильтр НЧ Z1, который пропускает модулирующий НЧ сигнал и не пропускает ВЧ составляющую. НЧ сигнал поступает на вход того же усилителя А1. Усиленный НЧ сигнал выделяется фильтром НЧ Z2

Разобравшись с приемником "Юность -КП101", о котором я рассказал в своей статье, возникли некоторые вопросы и соображения. И я решил более детально разобраться в рефлексных каскадах.

Рефлексные каскады - это каскады, в которых одновременно происходит усиление высокой или промежуточной частоты и низкой частоты после детектирования.

Преимущество рефлексных каскадов в сокращении количества усилительных приборов - ламп или транзисторов, в снижении потребляемой мощности и в компактности устройства.

Недостатки - склонность к самовозбуждению и искажению сигнала, большему, чем в обычных каскадах.

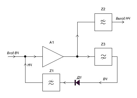
Структурная схема рефлексного каскада:

Рис. 1 Структурная схема рефлексного каскада
Рис. 1 Структурная схема рефлексного каскада

Входной модулированный ВЧ сигнал поступает на усилитель А1, усиленный ВЧ сигнал выделяется фильтром ФВЧ Z3 и поступает на детектор Д1. Продетектированный сигнал поступает на фильтр НЧ Z1, который пропускает модулирующий НЧ сигнал и не пропускает ВЧ составляющую. НЧ сигнал поступает на вход того же усилителя А1. Усиленный НЧ сигнал выделяется фильтром НЧ Z2 и поступает на выход.

Благодаря фильтрам Z1 и Z2 устраняется самовозбуждение каскада на ВЧ.

Однако, при большом усилении, в рефлексных каскадах может происходить самовозбуждение при заходе в нелинейную область передаточной характеристики каскада. Это происходит в следствии паразитной АМ ВЧ сигнала сигналом НЧ, затем этот сигнал детектируется, и НЧ сигнал поступает на вход каскада.

Рефлексный каскад должен усиливать НЧ и ВЧ колебания. По сути - это широкополосный усилитель, как, например, видеоусилитель в телевизоре, который усиливает сигналы от постоянной составляющей до 5 - 6 Мгц.

  • Давайте посмотрим на процессы, происходящие в усилительном каскаде, на вход которого одновременно подаются НЧ и ВЧ сигналы, посмотрим выходной сигнал при разных уровнях сигналов на входе, в том числе при перегрузке:
  • Теперь последовательно с резистором R4 в цепи коллектора включим ВЧ трансформатор Т2, добавим конденсатор С3, который с выходным сопротивлением транзистора и первичной обмоткой трансформатора Т2 образует ФНЧ Z2. Ко вторичной обмотке трансформатора Т2 подключим детектор VD1, R6, C6. Трансформатор Т2 выполняет функцию ФВЧ Z3. Посмотрим, как будет выглядеть форма сигнала на коллекторе, а также форма ВЧ сигнала на вторичной обмотке трансформатора и форма напряжения на выходе детектора, также при различных уровнях НЧ и ВЧ сигналов на входе. Сигнал ВЧ - немодулированный:

Из-за нелинейности транзистора и изменения его коэффициента усиления под воздействием НЧ сигнала происходит паразитная амплитудная модуляция ВЧ сигнала НЧ сигналом. Причем, при отрицательной полуволне входного сигнала усиление уменьшается, при положительной - увеличивается (при использовании n-p-n транзистора). Это свойство каскадов используется в смесителях, где под воздействием сигнала гетеродина меняется коэффициент усиления каскада для входного сигнала.

Пока сумма ВЧ и НЧ сигналов не превышает значение, при котором начинается ограничение сигала, искажения находятся в допустимых пределах. Модуляция ВЧ сигнала НЧ сигналом незначительная. Когда сумма ВЧ и НЧ сигналов достигает значения, при котором начинается ограничение сигнала, появляются искажения, приводящие к большой модуляции ВЧ сигнала.

  • Теперь сигнал с выхода детектора через ФНЧ Z1 С5,R3,C1 подадим на вход каскада, также на вход подадим АМ ВЧ сигнал:
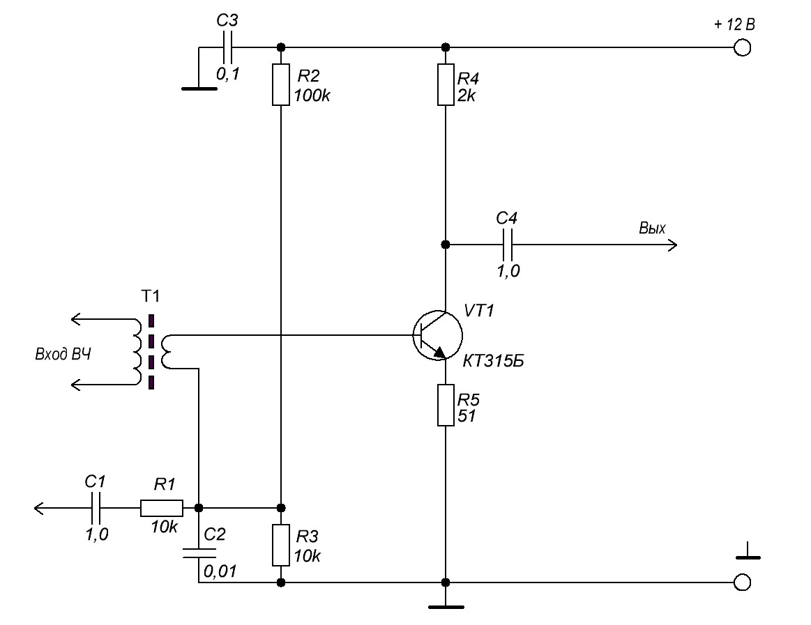
Рис. 12 Рефлексный каскад
Рис. 12 Рефлексный каскад

Как выяснилось, если на вход каскада подается ВЧ сигнал и НЧ, то в каскаде происходит его модуляция. Если на вход рефлексного каскада подается АМ ВЧ сигнал, важно НЧ сигнал с детектора на вход подать в правильной фазе, как показано в [1]:

Рис. 13 Сигналы на входе рефлексного каскада.
Рис. 13 Сигналы на входе рефлексного каскада.

Если сигнал НЧ подавать в фазе, как показано на рисунке, когда амплитуда ВЧ сигнала возрастает, усиление каскада будет увеличиваться, а когда уменьшается - усиление будет уменьшаться. Это приведет к увеличению глубины АМ входного сигнала и возникнут искажения в детекторе и в самом каскаде, и может происходить самовозбуждение на положительных полуволнах НЧ сигнала. При большом ВЧ сигнале на входе, положительная постоянная составляющая с выхода детектора еще больше будет открывать транзистор, и его усиление будет возрастать, возможен заход в нелинейную область характеристики транзистора, из - за этого возникнет глубокая модуляция ВЧ сигнала - произойдет самовозбуждение каскада.

Однако, если сигналы невелики, и каскад имеет хорошую линейность и допускает большие уровни сигнала на входе и выходе, как в ламповом каскаде, то сигналы будут усилены без искажений.

Но транзисторные каскады менее линейны и обладают меньшим динамическим диапазоном, особенно каскады с низковольтным питанием. Поэтому сигнал НЧ лучше подавать в противофазе, как показано на рис. 13. В схеме на рис. 12 реализован именно этот способ. В этом случае, когда амплитуда ВЧ сигнала возрастает, усиление каскада уменьшается, и наоборот - когда амплитуда ВЧ уменьшается - усиление возрастает. Это приводит к уменьшению глубины модуляции и снижению искажений в детекторе и в самом каскаде. Отрицательная постоянная составляющая на выходе детектора используется для АРУ. При ее увеличении, транзистор закрывается сильнее, его усиление снижается. Искажения при этом тоже возрастают, но не так сильно, как в предыдущем случае. При еще большем увеличении ВЧ сигнала на входе, АРУ почти полностью запирает транзистор, и каскад превращается в транзисторный детектор. Никакого самовозбуждения не происходит.

В схеме на рис. 12 искажения на выходе детектора при коэффициенте АМ 30% составили 0,26%, а на выходе НЧ - 0,7% на частоте 1000 Гц:

  • Хорошие результаты получаются при использовании детектора с ограничителем для сжатия динамического диапазона по схеме В.И.Верютина [2]:
Рефлексный каскад с детектором по схеме В. Верютина
Рефлексный каскад с детектором по схеме В. Верютина

В случае применения этого детектора можно не передавать постоянную составляющую продетектированного сигнала на вход каскада и выбрать оптимальную рабочую точку транзистора. Усиление по ВЧ можно сделать максимальным. Сигнал НЧ можно подавать как в фазе, так и в противофазе. В последнем случае искажения меньше.

  • Рефлексные каскады применялись не только в АМ приемниках. Они применялись и в системах автоматики, например, в телевизорах УНТ47/59 и УЛПТ59/61 в системе автоподстройки частоты гетеродина (АПЧГ).
Рис.17  Схема АПЧГ телевизоров УНТ47/59, УЛПТ59/61 на рефлексном каскаде.
Рис.17 Схема АПЧГ телевизоров УНТ47/59, УЛПТ59/61 на рефлексном каскаде.

Напряжение ПЧ изображения 38 МГц, поступающее на вход каскада через резистор R340, усиливается рефлексным каскадом на лампе Л305 6Ж5П. Усиленный сигнал ПЧ подается на частотный детектор, с его выхода напряжение, пропорциональное отклонению частоты гетеродина через ФНЧ R344, C358 подается на вход каскада, а с выхода через другой ФНЧ, состоящий из конденсаторов С346, С354, С355, С309, резистора нагрузки R346 и внутреннего сопротивления лампы, подается с контактов 19 и 20 на варикап гетеродинного контура в блоке ПТК.

Вот она экономия ламп и электроэнергии!

Литература:

1. Поляков В. Т. "Рефлексные радиоприемники" журнал "Юный техник" № 3, 4, 5 за 2016 г.

2. Верютин В. И. "Радиоприемник прямого усиления" журнал "Радио" № 11 за 1999 г, стр. 49 -50.

  • Полная или частичная перепечатка статьи, без письменного разрешения автора, запрещена.