Добавить в корзинуПозвонить
Найти в Дзене
PRACTICAL ELECTRONICS

Светодиодный индикатор баланса для усилителя

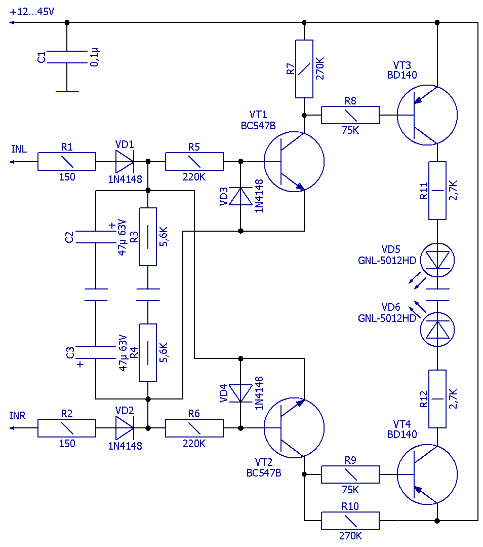
В большинстве случаев регулировка стереобаланса проводится на слух или по положению ручки регулятора баланса. В этой публикации рассказано об индикаторе стереобаланса, для его точной регулировки. Работа индикатора довольна проста: если уровни сигналов на выходах обоих каналов одинаковы, то ни один из светодиодов VD5, VD6 не работает. Когда уровень сигнала в левом канале становится больше, чем в правом, загорается светодиод VD5. Или наоборот: если уровень сигнала больше на выходе правого, загорается VD6. Оба светодиода светиться вместе не могут. Входное напряжение, снятое с выходов УМЗЧ, через резисторы R1, R2, выпрямляется диодами VD1, VD2, и чем выше амплитуда переменного напряжения на обоих входах индикатора, тем выше постоянное напряжение на конденсаторах фильтра С2, С3. Допустим, что уровень сигнала в левом канале стал больше, чем в правом. Значит, конденсатор С2 зарядится больше, чем С3. Транзистор VT1 включен таким образом, что напряжение на его базу поступает с конденсатора С2,
Оглавление

В большинстве случаев регулировка стереобаланса проводится на слух или по положению ручки регулятора баланса. В этой публикации рассказано об индикаторе стереобаланса, для его точной регулировки.

Работа индикатора довольна проста: если уровни сигналов на выходах обоих каналов одинаковы, то ни один из светодиодов VD5, VD6 не работает. Когда уровень сигнала в левом канале становится больше, чем в правом, загорается светодиод VD5. Или наоборот: если уровень сигнала больше на выходе правого, загорается VD6. Оба светодиода светиться вместе не могут.

Схема электрическая

Схема электрическая принципиальная индикатора стереобаланса
Схема электрическая принципиальная индикатора стереобаланса

Принцип работы

Входное напряжение, снятое с выходов УМЗЧ, через резисторы R1, R2, выпрямляется диодами VD1, VD2, и чем выше амплитуда переменного напряжения на обоих входах индикатора, тем выше постоянное напряжение на конденсаторах фильтра С2, С3.

Допустим, что уровень сигнала в левом канале стал больше, чем в правом. Значит, конденсатор С2 зарядится больше, чем С3. Транзистор VT1 включен таким образом, что напряжение на его базу поступает с конденсатора С2, а на эмиттер – с конденсатора С3.

Когда разность потенциалов на выводах «+» конденсаторов С2, С3 превысит 0,6 В, откроется транзистор VT1. Одновременно с ним откроется и транзистор VT3, в результате загорится светодиод VD5. Если же уровень сигнала станет больше в правом канале, то откроются транзисторы VT2, VT4, и загорится VD6.

Диоды VD3, VD4 защищают транзисторы от пробоя обратным напряжением, если уровень сигнала в одном из каналов значительно превысит уровень сигнала в другом.

На индикатор следует подавать то напряжение питания, которым питаются оконечные каскады усилителя мощности.

Правильно собранный индикатор не требует налаживания. Он начинает работать при выходной мощности более 0,3 Вт.

Если потребуется уменьшить чувствительность устройства, можно увеличить сопротивления резисторов R1, R2. Это желательно сделать и в том случае, если усилитель мощности, с которым будет эксплуатироваться описанный индикатор, большую часть времени работает с выходной мощностью более 10 Вт.

Описанный индикатор стереобаланса можно использовать и для разности постоянных напряжений, одно из которых может быть эталонным. В этом случае диоды VD1, VD2 можно не устанавливать.

Чертёж односторонней печатной платы из фольгированного стеклотекстолита для схемы индикатора приведен ниже.

Печатная плата для схемы индикатора стереобаланса
Печатная плата для схемы индикатора стереобаланса