Найти в Дзене

Рюрик показал рендеры башен для модели эскадренного броненосца РИФ "Слава" в 1/350 масштабе

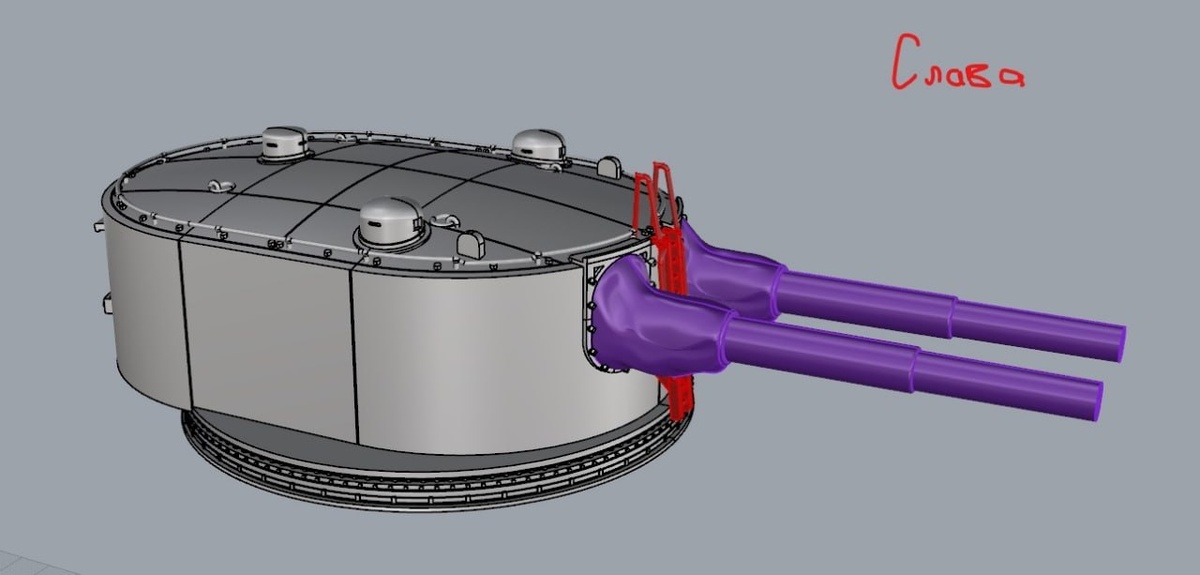
Рюрик показал рендеры башен для модели эскадренного броненосца РИФ "Слава" в 1/350 масштабе. По настойчивым просьбам коллег в масштабе 1-350 сделал башни Славы. Благо там работы было на пару тройку часов. Так что вставил это в свой график работ без проблем. Потом чтоб 3 раза не вставать - сразу сделал вариант с открытыми амбразурами + плюнул и на всякий случай адаптировал и башни Бородино Орла в обоих вариантах . С чехлами и без. Вот так получилось . Как напечатаю - покажу озвучу ценник. К Славе бонусом могу выслать 3д плотика, который на ней периодически встречается по фото. Печатать плотик не буду.

Рюрик показал рендеры башен для модели эскадренного броненосца РИФ "Слава" в 1/350 масштабе.

По настойчивым просьбам коллег в масштабе 1-350 сделал башни Славы. Благо там работы было на пару тройку часов. Так что вставил это в свой график работ без проблем.

Потом чтоб 3 раза не вставать - сразу сделал вариант с открытыми амбразурами + плюнул и на всякий случай адаптировал и башни Бородино Орла в обоих вариантах . С чехлами и без.

Вот так получилось . Как напечатаю - покажу озвучу ценник.

К Славе бонусом могу выслать 3д плотика, который на ней периодически встречается по фото. Печатать плотик не буду.

-2
-3
-4
-5