Найти в Дзене

УНЧ на составных транзисторах. Как я ошибку исправил.

Добрый день , скажу сразу сегодня статья о довольно мощном усилителе который я сделал для своего сабвуфера , возникали некоторые ошибки о которых я Вам сегодня и поведаю. Ошибки были связаны как раз не с тем что я что-то не так соединил а немного в другом . Так что буду рад если Вы почитаете и возможно у Вас что-то сможете исправить воспользовавшись моим опытом . Ну а сейчас конечно же схема этого простого УНЧ. Всего то 5 транзисторов , на тот момент я думал именно так ,соберу и настраивать не надо . Хотя если делать его повторно то так оно и будет , но давайте я вспомню что было у меня. Принтера тогда я не имел и конечно же рисовал плату от руки взяв картинку из интернета. Для начала я скачал картинку на планшет , затем взял кальку и перерисовал плату . После кальку приложил к меди текстолита и просверлил отверстия . Затем по отверстиям нарисовал плату как на кальке. Проверил все дорожки на точность , ошибок действительно не было и я положил ее травить. Технология выработанная мной

Добрый день , скажу сразу сегодня статья о довольно мощном усилителе который я сделал для своего сабвуфера , возникали некоторые ошибки о которых я Вам сегодня и поведаю.

Ошибки были связаны как раз не с тем что я что-то не так соединил а немного в другом . Так что буду рад если Вы почитаете и возможно у Вас что-то сможете исправить воспользовавшись моим опытом .

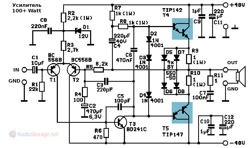
Ну а сейчас конечно же схема этого простого УНЧ.

Всего то 5 транзисторов , на тот момент я думал именно так ,соберу и настраивать не надо .

Хотя если делать его повторно то так оно и будет , но давайте я вспомню что было у меня.

Принтера тогда я не имел и конечно же рисовал плату от руки взяв картинку из интернета.

-2

Для начала я скачал картинку на планшет , затем взял кальку и перерисовал плату .

После кальку приложил к меди текстолита и просверлил отверстия .

Затем по отверстиям нарисовал плату как на кальке.

Проверил все дорожки на точность , ошибок действительно не было и я положил ее травить.

Технология выработанная мной годами не подвела и плата получилась без изъяна .

Я сел и в тихом спокойствии начал подбирать детали .

У меня было все ,кроме одного транзистора BD241C и так как я хотел создать усилитель в точности ,то дождавшись пятницы я поехал на радиорынок Мотодром .

Мотодром у нас в Донецке работает и до сих пор ,но по вторникам и пятницам как и раньше .

Пишу об этом , а вдруг кому из Вас это пригодится .

Транзистор и не один был мной куплен , я ведь всегда беру ещё и про запас , а вдруг мало ли чего...

Настала суббота , выходной день , я прямо спросонья только расцвело утро сиренью за окном начал воодушевленно паять этот УНЧ с надеждой что к вечеру он будет уже звучать в корпусе Саба .

Но не тут то было...

Я когда начал вставлять транзистор BC 556 то понял что совершил первую ошибку .

И ошибка была непростая , она заставили меня больше думать при дальнейшей сборке. Как Вы думаете какая .?

Проще не бывает , плата правильная но ...я забыл её отзеркалить , да именно из за этого мне пришлось строго следить за цоколевкой транзисторов ,переворачивая их и так я паял пока не дошел до оконечных и понял их на плате оставлять нельзя иначе придется крепить к радиатору не подложкой а наоборот.

Такой расклад я не хотел иметь Но для того чтоб их оставить на плате то можно было их запаять со стороны дорожек .

Вариант вроде и выход но не для меня , все потому что я хотел плату прикрутить к корпусу и тогда детали не дали бы мне это сделать , ну или она висела бы на радиаторах выходных транзисторов .

Схем УНЧ много , где выводы транзисторов выхода паяют на проводах , что сделал и я .

Радиаторы взял побольше и вследствие этого провода были тоже длиньше .

Вот тут я совершил ещё ошибку , чуть позже расскажу какую.

Собрал всё и даже БП один в один ,как учит статья из интернета .

-3

С учётом намотал трансформатор , диоды правда заменил на диодный мост , страшного в этом нет ничего , я ведь его и на радиатор поставил и термопластой помазал , в общем все как и надо .

Измерил на выходе напряжение , все четко + - 48 вольт .

В первичку поставил лампу на 100 ватт чтоб ограничить ток и включил , как говорят сейчас будет Бах , но этого не произошло , усилитель начал играть , радости моей не было предела , УРА Я ЭТО СДЕЛАЛ , эта мысль носила меня по комнате до момента пока я не решил сделать громко и ...

Усилитель затих , нет не пошел белый дым , не было треска или шума , он начал тихо так пищать вместо звука , я его сделал тише и он опять начал играть .

Мысль первая , я что-то зацепил , сейчас поправлю и он будет громко играть и поправил , он начал играть , басы , высокие , все как надо , возбуждение по ВЧ, это было и оно пропало .Слава Богу подумал я и собрал все в корпус, потратив немало времени .Был вечер я опять его включил и наступило разочарование , он опять тихо пищит .

Хотелось утром в воскресенье уже быть с самодельным сабвуфером на Ты , но он походу этого явно не хотел и посылал меня от него все дальше и дальше .В результате я забросил этот УНЧ но только не мысленно , мысли о нем меня не покидали и появлялись как только я освобождался от других дел.

Тут ловлю всех Вас на слове , я ведь знаю когда что-то не получается то так и хочется разрешить эту проблему побыстрее а она ну никак не хочет решаться и это переходит в какую то зависимость .

Если сам не находишь выхода то начинаешь доставать вопросами тех кто возможно знает , ищешь где только можно .

Так было и у меня , замучил всех ,но только не сабвуфер , он на большой громкости петь никак не хотел .

Но я был непреклонен , дождался выходных и сел его доставать , всеми способами , дошло до того что я его просил запеть иначе никогда не отстану , с одной стороны это смешно но ...

Я его победил , чисто случайно победил , неожиданно для себя я получил урок , который соблюдаю теперь всегда .

Ошибку искал методом тыка , шевеля провода и ...

Произошел момент когда я вывод базы одного из транзисторов , точнее сам проводок отодвинул от коллектора и эмиттера и сабвуфер громко заорал , в вместе с ним и я.

Это уже потом я узнал что возбуждение можно победить одев ферритовую бобышку на базовый вывод или же сделав провода возможно короче , но второй вариант так мне не подходил.

Вот такая моя история получилась , так что если кто-то скажет что теория важна и что-то там можно проверить современными программами типа Мультисим и др.то знайте Вы неправы , практика это очень ВАЖНО не только новичкам но и опытным .

На тот момент я не был новичком но и опыта не хватало . Думаю мой рассказ вдруг тоже поможет справиться с подобным , ну а если понравилось то чем я занимаюсь и Вы прочитали до конца , то спасибо Вам . Пусть все будет у Вас хорошо.

С уважением Александр , мира Вам и добра.