Найти в Дзене
PRACTICAL ELECTRONICS

Усилитель с составными транзисторами Sanken в выходном каскаде

В публикации приведена схема и печатная плата УМЗЧ по статье из журнала «Nuts and Volts» №8/2013, Рональда Андерсона (Ronald Anderson). Режим работы выходного каскада – AВ;
Напряжение питания – ±17…30 В;
Начальный ток выходного каскада (ток покоя) – 100 мА;
Номинальное входное напряжение – 700 мВ (действующее);
Выходная мощность номинальная (4 Ом) – 55 Вт;
Полоса частот – 10…230000 Гц;
THD при номинальной выходной мощности (55 Вт) на частотах:
1 кГц – 0,001%;
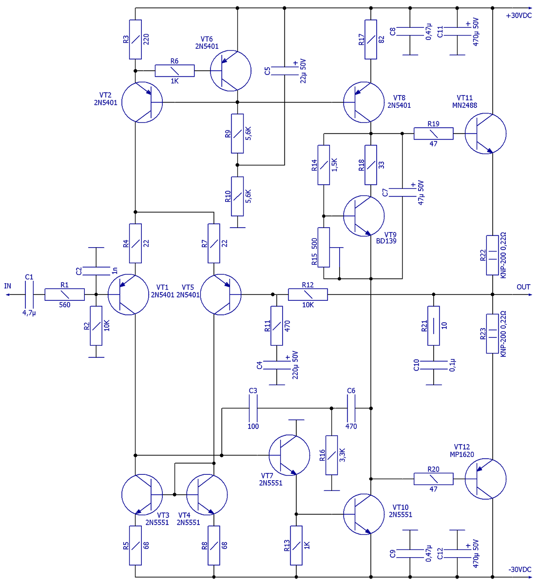
20 кГц – 0,0045%. На транзисторах VT1, VT5 реализован входной дифференциальный УПТ, нагрузкой которого является токовое зеркало VT3, VT4, а цепи эмиттеров питаются генератором тока (около 3 мА) VT2. Через эмиттерный повторитель VT7 сигнал поступает на усилитель напряжения, собранный на транзисторе VT10, включенном по схеме с ОЭ. Нагрузкой этого каскада является генератор тока (8 мА) на транзисторе VT8. Выходной двухтактный каскад собран по схеме эмиттерного повторителя на комплементарных составных транзисторах VT11, VT12 (аудио
Оглавление

В публикации приведена схема и печатная плата УМЗЧ по статье из журнала «Nuts and Volts» №8/2013, Рональда Андерсона (Ronald Anderson).

Схема электрическая

Схема электрическая принципиальная усилителя с составными транзисторами Sanken в выходном каскаде
Схема электрическая принципиальная усилителя с составными транзисторами Sanken в выходном каскаде

Технические характеристики:

Режим работы выходного каскада – AВ;
Напряжение питания – ±17…30 В;
Начальный ток выходного каскада (ток покоя) – 100 мА;
Номинальное входное напряжение – 700 мВ (действующее);
Выходная мощность номинальная (4 Ом) – 55 Вт;
Полоса частот – 10…230000 Гц;
THD при номинальной выходной мощности (55 Вт) на частотах:
1 кГц – 0,001%;
20 кГц – 0,0045%.

Работы схемы

На транзисторах VT1, VT5 реализован входной дифференциальный УПТ, нагрузкой которого является токовое зеркало VT3, VT4, а цепи эмиттеров питаются генератором тока (около 3 мА) VT2. Через эмиттерный повторитель VT7 сигнал поступает на усилитель напряжения, собранный на транзисторе VT10, включенном по схеме с ОЭ. Нагрузкой этого каскада является генератор тока (8 мА) на транзисторе VT8.

Выходной двухтактный каскад собран по схеме эмиттерного повторителя на комплементарных составных транзисторах VT11, VT12 (аудио Sanken). Режим выходного каскада по постоянному току задается подстроечным резистором R15 (500 Ом) в цепи базы VT10 и термостабилизируется благодаря монтажу этого транзистора непосредственно рядом с корпусом на теплоотводе VT11 или VT12.

Цепь 100 пФ - 3,3 кОм - 470 пФ между коллектором VT10 и базой VT7 формирует т.н. «двухполюсную» коррекцию АЧХ УНа, а общая ООС замыкается с выхода усилителя на базу VT5 резистивным делителем 10 кОм / 470 Ом (Ku = 1 + 10/ 0,47 = 22). Глубина ООС на частоте 20 кГц составляет примерно 26 дБ.

При питании ±17 В выходная мощность на нагрузке 4 Ом составляет 20 Вт, коэффициент гармоник на частоте 1 кГц 0,0016%, на частоте 20 кГц 0,005%. Для увеличения выходной мощности (55 Вт) достаточно поднять напряжение питания до ±30 В, как на схеме, изменений в схеме не потребуется, все электронные компоненты имеют значительный «запас прочности». Коэффициент гармоник при этом даже немного уменьшится – до 0,001% на частоте 1 кГц. Завал АЧХ на 3 дБ начинается на частоте 400 кГц.

Конструкция, детали, наладка

Вариант печатной платы для схемы усилителя приведен на рисунке ниже.

Печатная плата для схемы усилителя с составными транзисторами Sanken в выходном каскаде
Печатная плата для схемы усилителя с составными транзисторами Sanken в выходном каскаде

Налаживание заключается в установке подстроечным резистором R15 начального тока выходного каскада – 100 мА, которому соответствует падение напряжения 40 мВ на двух 0,22-омных резисторах в цепи эмиттеров (т е. для контроля мультиметр необходимо включить в режим измерения постоянного напряжения с пределом 100...200 мВ и подключить между эмиттерами VT11, VT12).

Чтобы выходные транзисторы не вышли из строя, вследствие ошибок в монтаже и д.р., при первом включении, можно рекомендовать начинающим радиолюбителям сначала не впаивать их в схему, а соединить между собой коллектор VT10 и выход схемы (OUT). Включив питание, необходимо убедиться, что потенциал этой точки соединения по постоянному току относительно земли будет в пределах не больше ±10...20 мВ (обычно 1…5мВ), что будет означать, что монтаж выполнен правильно (без «непропаек и перемычек») и УПТ с УН функционируют штатно.

После этого, отключив питание и переведя движок R15 в нижнее по схеме положение, можно подпаивать транзисторы выходного каскада (опять же лучше первичную настройку и проверку делать с дешевыми транзисторами типа TIP35/36), размыкать соединение и начинать налаживание.

Вместо транзисторов «Sanken» вполне допустимо использование Дарлингтонов типа TIP142G/ TIP147G или отечественных KT825/827. Причем, при измерении с «статике» с активной нагрузкой, различий практически нет, но при восприятии реальной музыкальной фонограммы разница очевидна, хотя звук остаётся на достойном уровне.