Найти в Дзене
Электронный досуг

Феномен транзисторного звучания.

Так называется статья, опубликованная в журнале Радио N'12 1981 стр. 36...38. Авторы статьи А.Пикерсгиль, И.Беспалов. В статье отмечается, что транзисторное звучание исчезает при коэффициенте гармоник усилителя ниже 0,03...0,0 4% во всем диапазоне частот. Современные исследования показывают, что на звучание влияет не только коэффициент гармоник. Наоборот, считается более важным устойчивость усилителя. Для хорошей устойчивости усилителя должен быть хороший запас по фазе. Запас по фазе для неинвертирующего усилителя равен разности 180 градусов минус сдвиг по фазе в точке, где усиление усилителя равно 0 . Для инвертирующего усилителя 360 градусов минус сдвиг по фазе в точке, где усиление усилителя равно 0. (Выходной сигнал инвертирующего усилителя в нормальном режиме имеет фазу 180 градусов относительно входного) Раньше считалось, что достаточно запаса по фазе 18 градусов. Автор канала "Электроника по чесноку" считает, что запас по фазе должен быть не менее 26 градусов. Если в точк

Так называется статья, опубликованная в журнале Радио N'12 1981 стр. 36...38. Авторы статьи А.Пикерсгиль, И.Беспалов. В статье отмечается, что транзисторное звучание исчезает при коэффициенте гармоник усилителя ниже 0,03...0,0 4% во всем диапазоне частот. Современные исследования показывают, что на звучание влияет не только коэффициент гармоник. Наоборот, считается более важным устойчивость усилителя. Для хорошей устойчивости усилителя должен быть хороший запас по фазе. Запас по фазе для неинвертирующего усилителя равен разности 180 градусов минус сдвиг по фазе в точке, где усиление усилителя равно 0 . Для инвертирующего усилителя 360 градусов минус сдвиг по фазе в точке, где усиление усилителя равно 0. (Выходной сигнал инвертирующего усилителя в нормальном режиме имеет фазу 180 градусов относительно входного) Раньше считалось, что достаточно запаса по фазе 18 градусов. Автор канала "Электроника по чесноку" считает, что запас по фазе должен быть не менее 26 градусов. Если в точке АЧХ, где сдвиг по фазе выходного сигнала относительно входного равен 180 градусов для неинвертирующего усилителя (360 градусов для инвертирующего усилителя) усиление усилителя больше единицы (больше 0 дБ), то отрицательная обратная связь превращается в положительную. Усилитель превращается в генератор. Поэтому в ВЧ устройствах, где даже небольшая задержка вызывает большой сдвиг фазе сигнала, ООС применяется крайне редко. Кроме того важна линейность исходного усилителя, не охваченного ООС. ГлубинУ ООС тоже надо выбрать не слишком высоким - менее 60 дБ.
Такие рекомендации дает автор канала "Электроника по чесноку".
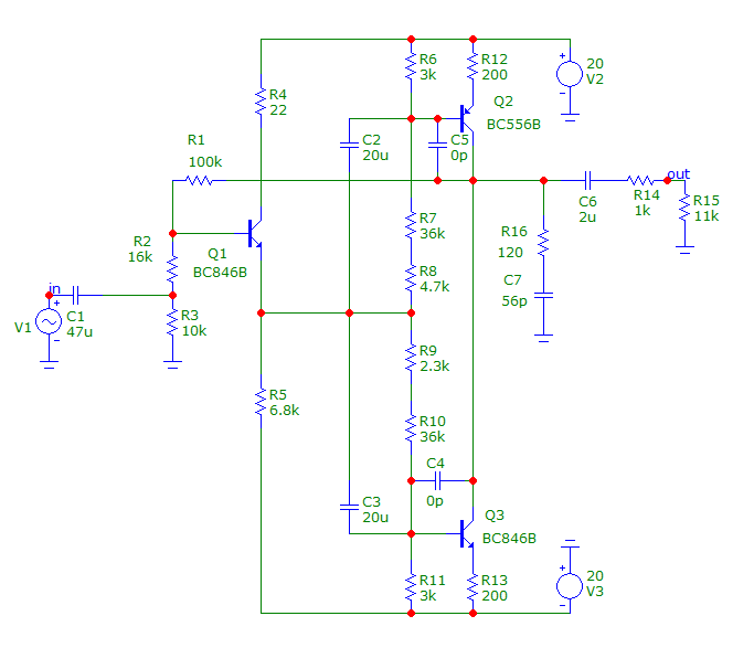
В статье приведена схема усилителя, разработанного Ю.Н.Митрофановым, имеющего коэффициент гармоник около 0,02%. Сейчас, конечно, этим никого не удивишь. Но, если внимательно изучать схему этого усилителя, оказывается , он обладает еще некоторыми качествами, которые позволяют ожидать от него хорошего качества. Усилитель разделен на 2 объединенные части - входной усилитель со своей цепью ООС и выходной усилитель со своей цепью ООС.
Выходной усилитель имеет достаточно короткий тракт, что определяет очень хороший запас по фазе. Небольшие нелинейные искажения получились без использования слишком глубокой ООС.

Входной усилитель собран на транзисторах VT1 - VT3. Усилитель инвертирующий. Коэффициент усиления входного усилителя Ку = R1/R2. Около 6,25. При моделировании пришлось ввести цепочку Цобеля R16, C7.
Входной усилитель - инвертирующий, поэтому предварительный усилитель должен иметь низкое выходное сопротивление.

-2

АЧХ и ФЧХ входного усилителя:

-3

Гармоники входного усилителя:

-4

Тут по качеству вопросов нет.

Выходной усилитель:

-5

АЧХ и ФЧХ выходного усилителя:

-6

Как видим, в точке, где АЧХ пересекает нулевую линию сдвиг по фазе равен 276 градусов. Запас по фазе: 360 - 276 = 84 градуса !

Гармоники выходного усилителя:

-7

Ту тоже все в порядке.

Симметричная схема выходного каскада на комплементарных транзисторах:

-8

Запас по фазе симметричного выходного каскада такой же. По гармоникам симметричный выходной каскад лучше, но незначительно.
Для устранения подвозбудов на мегагерцовом диапазоне, пришлось ввести еще один корректирующий конденсатор 68 пФ на нижнее плечо - С11 - схема выше. Так же пришлось шунтировать резисторы 120 Ом - R38, R42 в исходной схеме (R26, R27 на схеме выше) конденсаторами емкостью 470 пФ. Особенность выходного усилителя - применение выходного каскада с усилением по напряжению. Усиление определяется резисторами R38, R39 - исходная схема( R26, R23 - схема выше). Ку = (R38 + R39)/R39 = (120 + 62)/62 = 2,94. Усиление всего выходного усилителя: Ку = R20/(R15 + R14) = 43/(11 + 1) = 3,58. Выходной усилитель тоже инвертирующий. 2 соединенных инвертирующих усилителя образуют неинвертирующий усилитель.
Как видим, усилитель заслуживает внимания и в наше время. Один из недостатков усилителя с выходным каскадом с усилением - сложность термокомпенсации, которой , наверное, придется уделить достаточное внимание в каждой конкретной конструкции. Если имеет место недокомпенсация - надо пропорционально повысить сопротивления всех трех резисторов в схеме термостабилизации R29, R30, R31 - см. исходную схему. Если же имеет место перекомпенсация, то эмиттер коллектор транзистора термостабилизации V7 шунтируется резистором, сопротивление которого подбирается. Проще всего термостабилизация настраивается в выходных каскадах, собранных по схеме Дарлингтона.
Успехов в творчестве!