Добавить в корзинуПозвонить
Найти в Дзене
Электрик VShch

39. Может ли нулевая точка звезды потребителя находится вне треугольника линейных напряжений.

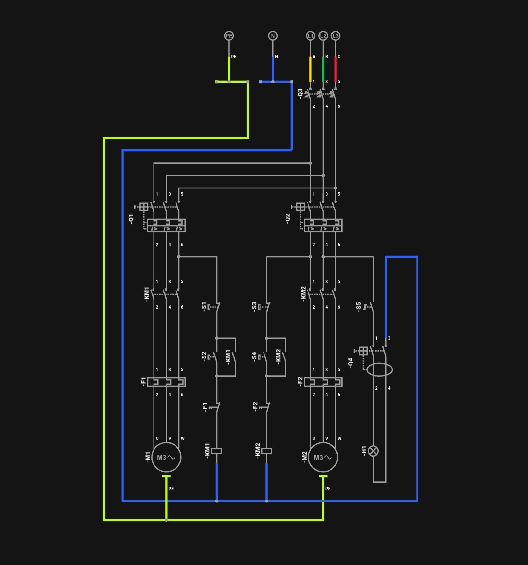
При симметричной нагрузке в фазах трёхфазной системы нулевая точка звезды источника N совпадает с нулевой точкой звезды потребителя N'. Разность потенциалов между нулевыми точками отсутствует, то есть напряжение смещения нейтрали Un = 0. Нулевой проводник можно удалить и это никак не повлияет на фазные напряжения потребителя. Если нагрузка несимметрична, то при малом сопротивлении нейтрального проводника Rn, фазные напряжения потребителя будут незначительно отличаться друг от друга. Но чем больше сопротивление нейтрального проводника, тем больше напряжение смещения нейтрали и тем сильнее искажаются фазные напряжения на нагрузке. Наибольшее искажение звезды фазных напряжений потребителя будет когда сопротивление Rn бесконечно большое (обрыв). Рассмотрим электрическую схему некоего станка (рис.1). Два электродвигателя М1 и М2 управляются магнитными пускателями КМ1 и КМ2. Имеется местное освещение (лампа накаливания Н1, мощность Р = 100Вт). Магнитные пускатели типа ПМЕ-212: номинальное на

При симметричной нагрузке в фазах трёхфазной системы нулевая точка звезды источника N совпадает с нулевой точкой звезды потребителя N'. Разность потенциалов между нулевыми точками отсутствует, то есть напряжение смещения нейтрали Un = 0. Нулевой проводник можно удалить и это никак не повлияет на фазные напряжения потребителя.

Если нагрузка несимметрична, то при малом сопротивлении нейтрального проводника Rn, фазные напряжения потребителя будут незначительно отличаться друг от друга. Но чем больше сопротивление нейтрального проводника, тем больше напряжение смещения нейтрали и тем сильнее искажаются фазные напряжения на нагрузке. Наибольшее искажение звезды фазных напряжений потребителя будет когда сопротивление Rn бесконечно большое (обрыв).

Рассмотрим электрическую схему некоего станка (рис.1). Два электродвигателя М1 и М2 управляются магнитными пускателями КМ1 и КМ2. Имеется местное освещение (лампа накаливания Н1, мощность Р = 100Вт).

рис.1
рис.1

Магнитные пускатели типа ПМЕ-212: номинальное напряжение катушки Uн = 220 В, мощность при удержании S = 25 BA, cos фи = 0,055.

Номинальный ток катушки Iн = S/Uн = 25/220 = 0,114 А.

Полное сопротивление катушки z = Uн/Iн = 220/0,114 = 1929,8 Ом.

Угол фи = arccos 0,055 = 86,85°.

Активная составляющая R1 = z • cos 86,85°= 1929,8 • 0,055 = 106 Ом.

Реактивное сопротивление Х1 = z • sin 86,85° = 1929,8 • 0,9985 = 1926,9 Ом.

Номинальный ток лампы I = P/U = 100/230 = 0,435 A.

Сопротивление R2 = U/I = 230/0,435 = 529 Oм.

Допустим, что по какой - то причине во время работы станка, был нарушен рабочий нулевой проводник (рис. 2).

рис.2
рис.2

Схема замещения цепи управления и освещения (рис. 3)

рис.3
рис.3

Вычислим напряжение смещения нейтрали Un. В общем случае Ůn = ŮaYa+ŮbYb+ŮcYc / Ya+Yb+Yc+Yn (см. статью №30), где Ya, Yb, Yc – комплексные проводимости фаз приемника, Yn – комплексная проводимость нейтрального провода. Проводимость величина обратная сопротивлению: Ya =1/Za, Yb = 1/Zb, Yc = 1/Zc, Yn = 1/Zn. Za, Zb, Zc - комплексные сопротивления нагрузки. Zn - комплексное сопротивление нейтрального проводника. Ůa, Ůb, Ůc - фазные напряжения на обмотках трансформатора. Для нашей задачи Zn равно бесконечности, поэтому Yn стремится к 0. Тогда Ůn = ŮaYa+ŮbYb+ŮcYc / Ya+Yb+Yc.

Ůa = 230

Ůb =230 {-120°}= -115 - 199,19j

Ůc = 230 {120°} = -115 + 199,19j

Ůn = (Ůa/Za + Ůb/Zb + Ůc/Zc) / (1/Za + 1/Zc + 1/Zb).

Za = R1 + jX1

Zb = R2

Zc = R3 + jX2

Za = 106 +1926,9j = 1929,8 {86,85°}

Zb = 529

Zc = 106 + 1926,9j =1929,8 {86,85°}


Ůn = (230 / 1929,8 {86,85°} + 230 {-120°} / 529 + 230 {120°} / 1929,8 {86,85°}) / (1 / 1929,8 {86,85°} +1 / 529 + 1 / 1929,8 {86,85°})


Ůn = 0.4444 {-104,46°} / 0,0022 {-28,69° } = 202 {-75,77°} = 49,65 - 195,8j

Ůza =Ůa - Ůn = 230 - 49,65 + 195,8j = 180,35 + 195,8j = 266,2 {47,35°}

Ůzb = Ůb - Ůn = -115 - 199,19j - 49,65 + 195,8j = -164,65 - 3,39j = 164,68 {-178,82°}

Ůzc =Ůc - Ůn = -115 + 199,19j - 49,65 + 195,8j = -164,65 + 394,99j = 427,93 {112,63°}

Показания вольтметров V (рис. 4).

рис.4
рис.4

Катушки магнитных пускателей оказались под повышенным напряжением, причём на катушке пускателя КМ1 в фазе С напряжение выше линейного.

Векторная диаграмма (рис. 5).

рис.5
рис.5

Нулевая точка звезды потребителя N' смещена относительно нулевой точки источника N и находится вне треугольника линейных напряжений.