Добавить в корзинуПозвонить
Найти в Дзене
PRACTICAL ELECTRONICS

Бездроссельный импульсный повышающий преобразователь напряжения

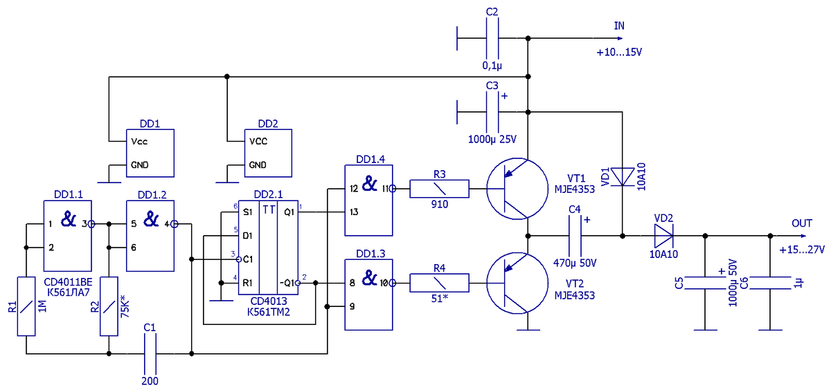
При изготовлении звуковых усилителей с низковольтным однополярным питанием, например от бортовой сети автомобиля, чтобы получить высокие нагрузочные токи, их БП делают на основе трансформаторных и дроссельных ИИП, в которых основную сложность, для самостоятельного повторения, составляет именно изготовление импульсного трансформатора или дросселя. Предлагаемая в публикации схема, не содержит намоточных изделий, проста в повторении для начинающих радиолюбителей и способна обеспечить преобразование бортового напряжения 12 В в напряжение 15...27 В при токе нагрузки до 3 А. Генератор на элементах DD1.1, DD1.2 формирует меандр частотой около 20 кГц. Если бы ключевые транзисторы VT1 и VT2 открывались противофазными сигналами с выходов триггера DD2, в момент переключения через транзисторы, возможно при определённых условиях, протекание сквозного тока, и происходило бы короткое замыкание источника питания. Для устранения данного явления, импульсы отрицательной полярности формируются так, чтобы
Оглавление

При изготовлении звуковых усилителей с низковольтным однополярным питанием, например от бортовой сети автомобиля, чтобы получить высокие нагрузочные токи, их БП делают на основе трансформаторных и дроссельных ИИП, в которых основную сложность, для самостоятельного повторения, составляет именно изготовление импульсного трансформатора или дросселя.

Предлагаемая в публикации схема, не содержит намоточных изделий, проста в повторении для начинающих радиолюбителей и способна обеспечить преобразование бортового напряжения 12 В в напряжение 15...27 В при токе нагрузки до 3 А.

Схема электрическая

Схема электрическая принципиальная бездроссельного импульсного повышающего преобразователя напряжения
Схема электрическая принципиальная бездроссельного импульсного повышающего преобразователя напряжения

Принцип работы

Генератор на элементах DD1.1, DD1.2 формирует меандр частотой около 20 кГц. Если бы ключевые транзисторы VT1 и VT2 открывались противофазными сигналами с выходов триггера DD2, в момент переключения через транзисторы, возможно при определённых условиях, протекание сквозного тока, и происходило бы короткое замыкание источника питания. Для устранения данного явления, импульсы отрицательной полярности формируются так, чтобы переходные процессы в транзисторах происходили бы попеременно и не совпадали по времени.

-3

В момент открывания VT2, конденсатор С4 заряжается через диод VD1 до напряжения питания. После того как откроется транзистор VT1, С4 будет включен последовательно с цепью питания. При этом VD1 будет препятствовать взаимодействию С4 с источником питания по параллельной схеме, а С5 будет заряжаться через диод VD2 напряжением источника питания, сложенным с напряжением на заряженной емкости С4.

Напряжение на выходе схемы в некоторой степени зависит от входного напряжения и тока нагрузки. Работоспособность схемы сохраняется при снижении напряжении питания до 5...6 В (после удвоения это напряжение становится равным 10...12 В, что позволяет использовать преобразователь для питания двенадцати вольтовой аппаратуры от малогабаритных аккумуляторов).

Возможный вариант печатной платы для схемы преобразователя приведен ниже.

Печатная плата для схемы бездроссельного импульсного повышающего преобразователя напряжения
Печатная плата для схемы бездроссельного импульсного повышающего преобразователя напряжения