Добавить в корзинуПозвонить
Найти в Дзене
PRACTICAL ELECTRONICS

LED-индикация предела мощности усилителя

Представленная в публикации схема служит для индикации предела мощности (настраивается подбором номинала резистора) на выходе УМЗЧ, и что длительная работа на таком уровне не желательна. Звуковой сигнал с выхода УМЗЧ поступает на диодный мост VD1...VD4, а с него на резистор R1, который вместе с R2 образует делитель напряжения. Напряжение с делителя подаётся через R3 и стабилитрон VD6 на базу транзистора VТ1. В этой схеме напряжение отпирания транзистора VТ1 составляет 3,3 В. Резистор R5 способствует надёжности запирания транзистора. Транзисторы VТ1 и VТ2 – комплементарный переключатель. При отсутствии сигнала они оба закрыты. Когда транзистор VТ1 отпирается, возникающий ток коллектора открывает через R7 VТ2. Открытый транзистор заряжает до мгновенного пикового напряжения (через резистор R8) конденсатор С1. Напряжение с C1 через R8 отпирает транзистор VТ3. Коллекторный ток VТ3 протекает через диоды VD7 и VD8, на которых падает напряжение, примерно равное 1,2 В. Величина резистора R10
Оглавление

Представленная в публикации схема служит для индикации предела мощности (настраивается подбором номинала резистора) на выходе УМЗЧ, и что длительная работа на таком уровне не желательна.

Схема электрическая

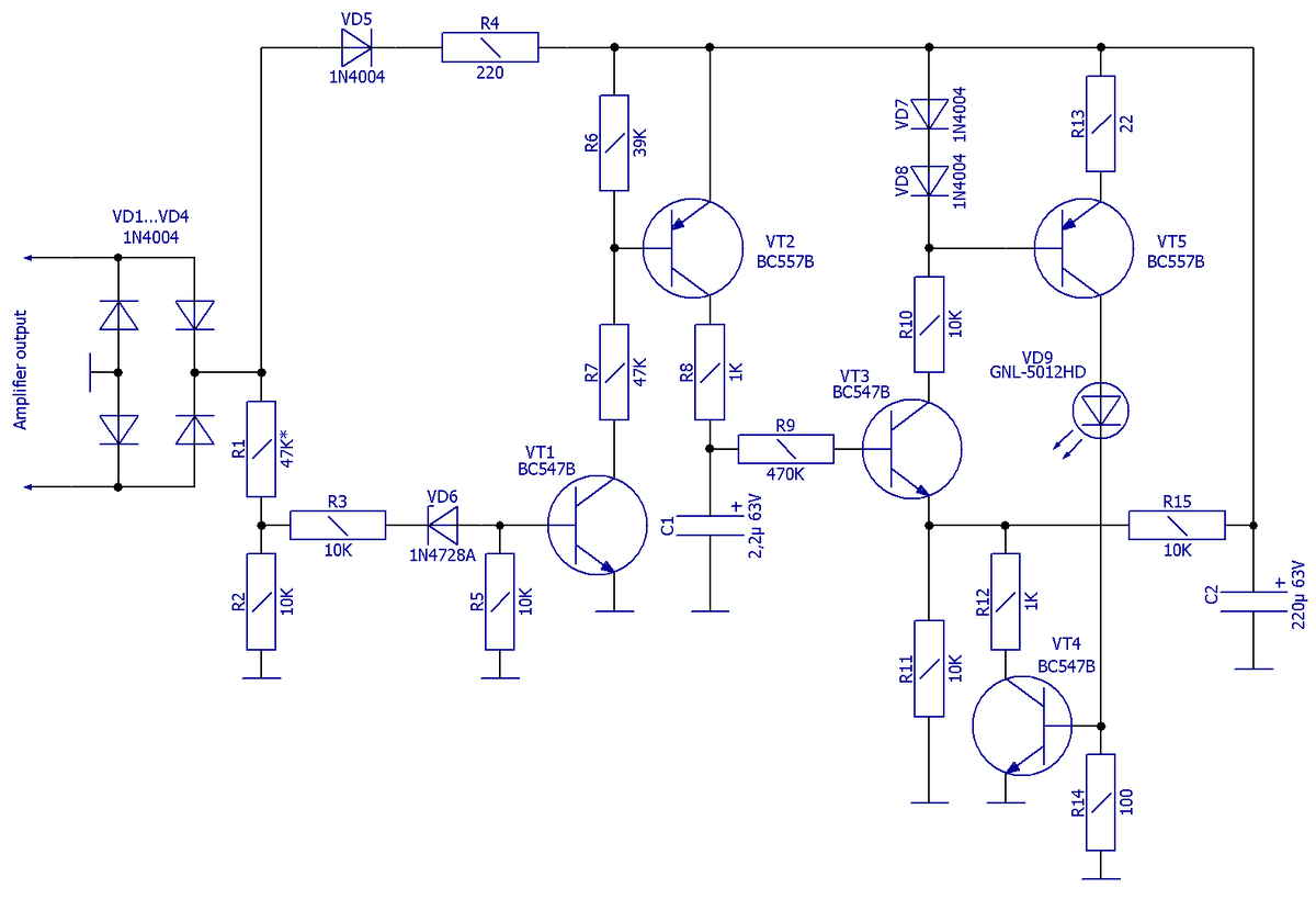
Схема электрическая принципиальная LED-индикации предела мощности усилителя
Схема электрическая принципиальная LED-индикации предела мощности усилителя

Принцип работы

Звуковой сигнал с выхода УМЗЧ поступает на диодный мост VD1...VD4, а с него на резистор R1, который вместе с R2 образует делитель напряжения.

Напряжение с делителя подаётся через R3 и стабилитрон VD6 на базу транзистора VТ1. В этой схеме напряжение отпирания транзистора VТ1 составляет 3,3 В. Резистор R5 способствует надёжности запирания транзистора.

Транзисторы VТ1 и VТ2 – комплементарный переключатель. При отсутствии сигнала они оба закрыты. Когда транзистор VТ1 отпирается, возникающий ток коллектора открывает через R7 VТ2. Открытый транзистор заряжает до мгновенного пикового напряжения (через резистор R8) конденсатор С1.

Напряжение с C1 через R8 отпирает транзистор VТ3. Коллекторный ток VТ3 протекает через диоды VD7 и VD8, на которых падает напряжение, примерно равное 1,2 В. Величина резистора R10 выбрана так, чтобы коллекторный ток был максимален.

Падающее на диодах напряжение образует опорное напряжение для генератора тока, построенного на VT5. Он обеспечивает током светодиод VD9. Вариант с питанием светодиода от генератора тока выбран потому, что амплитуда звукового сигнала изменяется, а для того, чтобы светоотдача была постоянной, необходим постоянный ток.

Ток работающего светодиода протекает через резистор R14. Падающее на нем напряжение открывает транзистор VT4. Транзистор VT4 работает в режиме насыщения и подключает параллельно резистору R11 резистор R12.

В результате сопротивление нижнего звена делителя уменьшается примерно на порядок. Следовательно, эмиттерное напряжение транзистора VT3 уменьшается также на порядок, в результате чего увеличивается продолжительность свечения светодиода. Она становится достаточной для того, чтобы успеть обратить внимание на сигнал о перегрузке цепи. Яркость свечения диода практически не меняется со временем.

Выбор предела мощности

Настройка индикатора заключается в выборе значения сопротивления резистора R1, после того как решен вопрос о том, на какую мощность будет настраиваться индикатор. Значения некоторых величин мощности и соответствующие им значения сопротивления R1, снятые эмпирическим путём, приведены в таблице:

-2