Найти в Дзене

Доработка усилителя Marantz PM5004

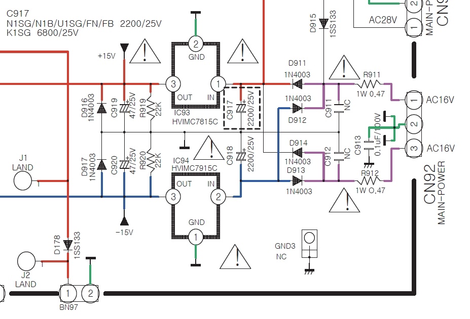
У данного усилителя существует проблема, заключающаяся в появлении фона с частотой 100Гц, если напряжение в сети периодически падает ниже, примерно, 210В. Проявляется она в виде возникающего гудения в колонках, в домах со "слабой" сетью, особенно в осенне-зимний период, когда соседи активно пользуются обогревателями. Эту проблему легко устранить, не прибегая к покупке стабилизатора напряжения. Причина кроется в системе питания каскадов предварительного усиления. На рисунке 1 показан фрагмент схемы источника питания усилителя. При снижении напряжения сети, пульсации появлялись в цепи питания +15В. Дело в особенностях работы интегрального стабилизатора HVIM7815C (IC93), который аналогичен L7815. Падение напряжение на микросхеме, согласно технической документации, должно быть от 2 до 2,5В. Это означает, что напряжение на входе L7815 должно быть не ниже 17,5В. При понижении входного напряжения ниже этого значения, микросхема перестает нормально функционировать, что проявляется в росте уров

У данного усилителя существует проблема, заключающаяся в появлении фона с частотой 100Гц, если напряжение в сети периодически падает ниже, примерно, 210В. Проявляется она в виде возникающего гудения в колонках, в домах со "слабой" сетью, особенно в осенне-зимний период, когда соседи активно пользуются обогревателями. Эту проблему легко устранить, не прибегая к покупке стабилизатора напряжения.

Причина кроется в системе питания каскадов предварительного усиления. На рисунке 1 показан фрагмент схемы источника питания усилителя.

Рис.1. Фрагмент схемы источника питания усилителя.
Рис.1. Фрагмент схемы источника питания усилителя.

При снижении напряжения сети, пульсации появлялись в цепи питания +15В. Дело в особенностях работы интегрального стабилизатора HVIM7815C (IC93), который аналогичен L7815. Падение напряжение на микросхеме, согласно технической документации, должно быть от 2 до 2,5В. Это означает, что напряжение на входе L7815 должно быть не ниже 17,5В. При понижении входного напряжения ниже этого значения, микросхема перестает нормально функционировать, что проявляется в росте уровня пульсаций выходного напряжения. Это и происходило при провалах сетевого напряжения. Здесь еще важно отметить, что на величину напряжения на выходе выпрямителя оказывает влияние форма напряжения сети, которая может быть далека от идеального синуса.

Со стабилизатором отрицательного напряжения HVIM7915C (IC94) дела обстоят намного лучше, т.к. допустимое падение напряжения на нем должно составлять всего 1,1В.

Для устранения указанного недостатка необходимо диоды D911-D914 заменить на диоды SR3100S с барьером Шоттки, которые имеют меньшее падение напряжения. Интегральный стабилизатор HVIM7815C (IC93) нужно заменить на LM2940CT-15. Эти микросхемы полностью совместимы по выводам, однако LM2940CT-15 является Low Dropout - стабилизатором с допустимым падением напряжения от 0,5 до 1В. Единственным недостатком такой доработки может быть незначительное повышение тепловыделения микросхем интегральных стабилизаторов.

Рис.2. Внешний вид усилителя в стойке владельца.
Рис.2. Внешний вид усилителя в стойке владельца.

Фрагмент схемы на рис.1 взят из руководства по сервисному обслуживанию усилителя, которое находится в открытом доступе. Скачать его можно по ссылке: https://elektrotanya.com/marantz_pm5004.pdf/download.html