Найти в Дзене
PRACTICAL ELECTRONICS

Стерео усилитель TDA7294 + NE5532

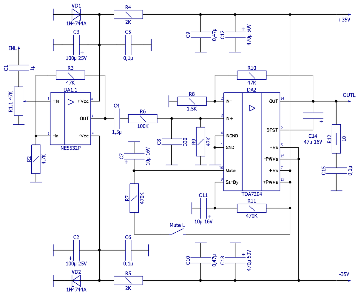
Схемы усилителей на основе TDA7294 неоднократно публиковались в разных радиолюбительских журналах и сайтах. Эта микросхема УНЧ и по сей день остаётся одной из самых популярных для конструирования нетребовательных простых и дешёвых УМЗЧ. Данная публикация посвящена ещё одной реализации усилителя на TDA7294 в связке с NE5532. Стоит также отметить, что существуют версии TDA7294 с буквой «V» в конце маркировки – означает вертикальное расположение выводов, и буква «Р» – горизонтальное. В конструкции описываемого УМЗЧ использована TDA7294 типа «V». Для схемы усилителя необходим соответствующий блок питания. При классическом – трансформаторном, его мощность (трансформатора) должна быть не менее 200 Вт. Схема электрическая Схема электрическая принципиальная стерео усилителя TDA7294 + NE5532 Схема обеспечивает на выходе мощность 2×70 Вт, при входной чувствительности 200 мВ. На входе схемы включен каскад на основе малошумящего сдвоенного ОУ NE5532 (DA1.1 для канала «L»). ОС устанавливает

Схемы усилителей на основе TDA7294 неоднократно публиковались в разных радиолюбительских журналах и сайтах. Эта микросхема УНЧ и по сей день остаётся одной из самых популярных для конструирования нетребовательных простых и дешёвых УМЗЧ.

Данная публикация посвящена ещё одной реализации усилителя на TDA7294 в связке с NE5532. Стоит также отметить, что существуют версии TDA7294 с буквой «V» в конце маркировки – означает вертикальное расположение выводов, и буква «Р» – горизонтальное. В конструкции описываемого УМЗЧ использована TDA7294 типа «V».

Для схемы усилителя необходим соответствующий блок питания. При классическом – трансформаторном, его мощность (трансформатора) должна быть не менее 200 Вт.

Схема электрическая

Схема электрическая принципиальная стерео усилителя TDA7294 + NE5532
Схема электрическая принципиальная стерео усилителя TDA7294 + NE5532

Схема обеспечивает на выходе мощность 2×70 Вт, при входной чувствительности 200 мВ.

На входе схемы включен каскад на основе малошумящего сдвоенного ОУ NE5532 (DA1.1 для канала «L»). ОС устанавливает усиление каскада на уровне 20 дБ. Здесь отсутствует электролитический конденсатор, который обычно подключается параллельно R2. Возникающие из-за этого искажения переходной характеристики компенсируются последовательной цепочкой C4R6. Следует отметить, что в отсутствие R6 качество звучания заметно ухудшается.

Предварительный усилитель питается от параметрических стабилизаторов – VD1, R4, C3, C5 и VD2, R5, C2, C6.

В схеме имеется возможность управления режимом «Пауза» («Mute»). Микросхема TDA7294 имеет всю необходимую защиту, которая предотвращает ее преждевременный выход из строя. Выход усилителя при коротком замыкании ограничивает ток оконечного каскада внутренней защитой ИМС.

TDA7294 должны быть закреплены на радиаторе через слюдяные пластинки толщиной 0,06...0,07 мм (с использованием теплопроводящей пасты). Охлаждающий «флажок» можно подключить к отрицательному напряжению питания.

Схема усилителя не содержит деталей, требующих настройки и регулировки. Однако непременно необходимо осуществить обычные проверки, предотвращающие опасность выхода из строя электронных компонентов, такие как: проверка положительного и отрицательного напряжения питания, отсутствие замыкания на точку нулевого потенциала, питания предварительного каскада и т.п.

Качество звучания усилителя – характерное для всей линейки мощных ИМС TDA. Усилитель более «расположен» к низким звукам, однако и высокие выдает в достаточном количестве. А соотношение цена/качество схемы на высоте.

Чертёж печатной платы приведён ниже. Плата двухсторонняя из фольгированного стеклотекстолита толщиной 2 мм. Позиционные обозначения компонентов с апострофом означают их принадлежность к каналу «R».

Печатная плата для схемы стерео усилителя TDA7294 + NE5532
Печатная плата для схемы стерео усилителя TDA7294 + NE5532