Найти в Дзене
PRACTICAL ELECTRONICS

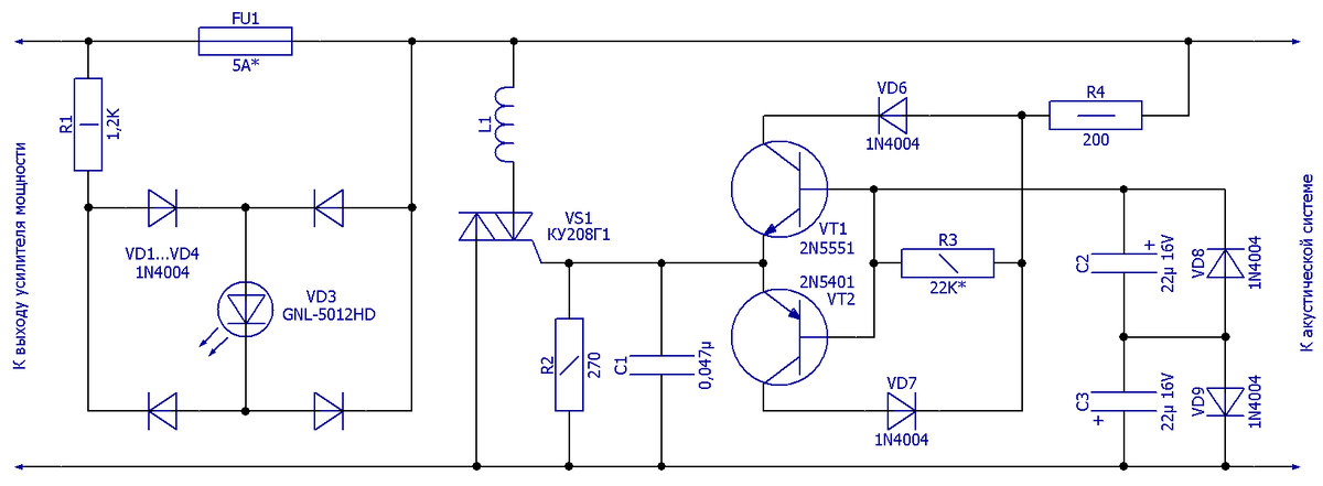
Бесконтактная защита акустики

Назначение Практически все сегодняшние УМЗЧ не имеют разделительных конденсаторов на выходе. При поломке усилителя появление постоянного напряжения на его выходе приводит к повреждению дорогостоящих динамических головок в акустической системе (АС). В публикации предлагается несложное устройство защиты АС от постоянного напряжения любой полярности. Схема реализована по прототипу от защиты усилителя QUAD 405, но приняты меры по предотвращению самопроизвольного открывания симистора при высокой скорости нарастания выходного напряжения, которая бывает в современных УМЗЧ. В качестве дополнения введена светодиодная индикация перегорания предохранителя при срабатывании защиты. Схема электрическая Схема электрическая принципиальная бесконтактной защиты АС Принцип работы При появлении на выходе УМЗЧ постоянного напряжения с любым знаком 3...4 В, резко возрастает напряжение на выводах конденсаторов С2, СЗ. Ток, протекающий через резистор R4, один из диодов VD6, VD7 и один из транзисторов VT1,
Оглавление

Назначение

Практически все сегодняшние УМЗЧ не имеют разделительных конденсаторов на выходе. При поломке усилителя появление постоянного напряжения на его выходе приводит к повреждению дорогостоящих динамических головок в акустической системе (АС). В публикации предлагается несложное устройство защиты АС от постоянного напряжения любой полярности.

Схема реализована по прототипу от защиты усилителя QUAD 405, но приняты меры по предотвращению самопроизвольного открывания симистора при высокой скорости нарастания выходного напряжения, которая бывает в современных УМЗЧ.

В качестве дополнения введена светодиодная индикация перегорания предохранителя при срабатывании защиты.

Схема электрическая

Схема электрическая принципиальная бесконтактной защиты АС
Схема электрическая принципиальная бесконтактной защиты АС

Принцип работы

При появлении на выходе УМЗЧ постоянного напряжения с любым знаком 3...4 В, резко возрастает напряжение на выводах конденсаторов С2, СЗ. Ток, протекающий через резистор R4, один из диодов VD6, VD7 и один из транзисторов VT1, VT2, открывает симистор VS1.

Открытый симистор шунтирует выход усилителя до момента перегорания предохранителя FU1. При перегорании FU1 загорается светодиод VD3.

Элементы С1, L1 предназначены для предотвращения открытия симистора из-за помех.

Предохранитель выбирается исходя из максимальной выходной мощности усилителя и сопротивления аку­стики.

Замена деталей

В качестве транзистора VT1 можно применить: КТ503Е, КТ602, КТ683, MPSA-43, а VT2 заменяется КТ502Е или любым р-n-р транзистором из серий КТ6116, КТ668, 2SA709, 2SA910, MPSA-93.

Симистор VS1 подойдет КУ208 с индексами Г, Д или ТС112-10, ТС112-16 и другие на рабочее напряжение не менее 100 В.

Дроссель L1 наматывается проводом ПЭВ-2 0,68 мм - 75 витков на каркасе из плотной бумаги с внешним диаметром 10 мм.

Наладка

Для проверки собранного узла плавкий предохранитель временно заменяется лампой накаливания на напряжение 6...12 В и ток 0,16...1 А. Узел подключается к выходу лабораторного блока питания с регулируемым выходным напряжением 2…10 В.

Плавно увеличивая выходное напряжение, по моменту зажигания лампы определяется порог срабатывания защиты. Если он будет ниже 4 В, то узел пригоден для совместного использования с УМЗЧ.

При указанной на схеме емкости конденсаторов С2, С3, задержка срабатывания защиты составит около 1 с. При необходимости время задержки можно уменьшить до 0,2...0,5 с, взяв эти конденсаторы меньшей емкости.

Конструктивно схему можно разместить как внутри УМЗЧ, так и в АС.