Добавить в корзинуПозвонить
Найти в Дзене

Радиоприёмник «Юность КП-101» из набора-конструктора

Радиоприёмник «Юность КП-101» из набора-конструктора с 1978 года выпускал 1-й Московский приборостроительный завод. Набор-радиоконструктор «Юность КП-101» предназначен для сборки транзисторного радиоприёмника по рефлексной схеме прямого усиления 2-V-3 на четырёх транзисторах работающего в диапазоне средних волн 200…550 м (520…1600 кГц). Приём радиовещательных станций осуществляется на внутреннюю ферритовую антенну. Двухтактный выходной каскад усилителя мощности обеспечивает номинальную выходную мощность 130 мВт. Для повышения чувствительности и избирательности по соседнему каналу в схему введена положительная обратная связь. Радиоприёмник рассчитан на питание от источника постоянного тока напряжением 9 вольт. В качестве источника можно использовать миниатюрные батареи типа «Крона». Среднее значение потребляемого тока 16 мА. Радиоприемник собирается в малогабаритном, пластмассовом корпусе. Монтаж деталей выполняется на печатной плате. В 1984 году я стал обладателем радио-конструктора «Ю

Радиоприёмник «Юность КП-101» из набора-конструктора с 1978 года выпускал 1-й Московский приборостроительный завод. Набор-радиоконструктор «Юность КП-101» предназначен для сборки транзисторного радиоприёмника по рефлексной схеме прямого усиления 2-V-3 на четырёх транзисторах работающего в диапазоне средних волн 200…550 м (520…1600 кГц). Приём радиовещательных станций осуществляется на внутреннюю ферритовую антенну. Двухтактный выходной каскад усилителя мощности обеспечивает номинальную выходную мощность 130 мВт. Для повышения чувствительности и избирательности по соседнему каналу в схему введена положительная обратная связь. Радиоприёмник рассчитан на питание от источника постоянного тока напряжением 9 вольт. В качестве источника можно использовать миниатюрные батареи типа «Крона». Среднее значение потребляемого тока 16 мА. Радиоприемник собирается в малогабаритном, пластмассовом корпусе. Монтаж деталей выполняется на печатной плате.

В 1984 году я стал обладателем радио-конструктора «Юность-КП101». После сборки я столкнулся с проблемой самовозбуждения при увеличении громкости, которую я так и не смог тогда устранить. У моего друга этот приемник функционировал безупречно. Это наводило на мысль, что есть решение данной неприятности и побуждало к его поиску.

В то время из приборов у меня был только тестер и недостаточно опыта. После всех моих действий, не приведших к успеху, я оставил попытки решить проблему.

В журнале «Радио» № 3 за 1984 год стр. 50 в дополнении от редакции говорилось о том, что проблема самовозбуждения часто может быть нерешаемой.

А позже, в 1986 году, в том же журнале №5 стр. 50 (то же 50-я...) был объявлен конкурс на разработку схемы радиоприемника. После окончания конкурса в брошюре «В помощь радиолюбителю» выпуск 106 были опубликованы схемы, не занявшие призовых мест, но отличающиеся оригинальностью и заслуживающие внимания.

Изучив предложенные схемы, я решил внести изменения в свой приемник. Были исключены рефлексные каскады, добавлен стабилизатор напряжения на двух транзисторах и светодиоде, используемом в качестве стабилитрона. Данный стабилизатор предназначен для питания усилителя высокой частоты (УВЧ) и первого каскада усилителя низкой частоты (УНЧ).

Для УВЧ я использовал схему, предложенную Г. и Н. Прилуковыми из города Фрунзе, стр. 11:

Схема ВЧ части приемника Г. и Н. Прилуковых
Схема ВЧ части приемника Г. и Н. Прилуковых

В их схеме УВЧ применяются транзисторы разной структуры с непосредственной связью и автоматическая регулировка усиления (АРУ). При работе АРУ оба транзистора закрываются, что обеспечивает глубокую регулировку усиления. Катушку ПОС оставил. В корпусе магнитная антенна прилегает к динамику и кронштейнам крепления платы, из-за этого ее добротность снижается. ПОС ее в какой-то степени восстанавливает и улучшает чувствительность.

УНЧ я выполнил по трансформаторной схеме. Выходной каскад сохранен в неизменном виде, только в эмиттерную цепь транзисторов добавлен резистор сопротивлением 27 Ом для стабилизации тока покоя. Были переделаны цепи смещения и добавлена отрицательная обратная связь (ООС). Также добавлены два предварительных каскада.

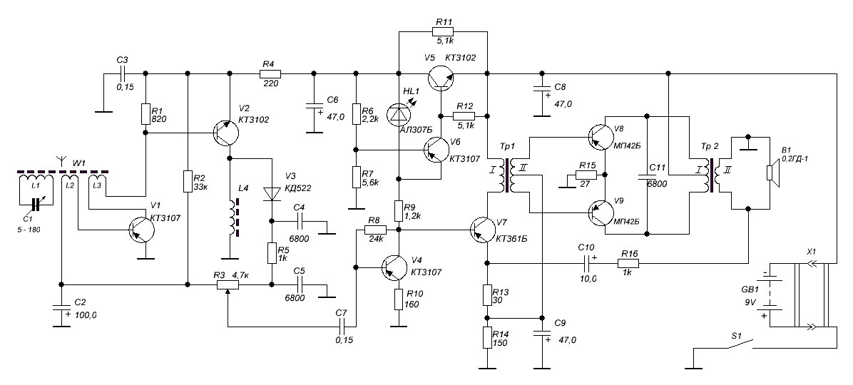
Итоговая схема включает в себя восемь транзисторов: два в УВЧ V1, V2, два в стабилизаторе V5, V6 и четыре в УНЧ V4, V7 - V9. Детектор на диоде V3:

Новая схема приемника переработанная. 07. 1995 год.
Новая схема приемника переработанная. 07. 1995 год.

При приеме мощных местных станций ток потребления УВЧ снижается с 4 мА до 0,5 мА, что положительно сказывается на сроке службы батареи «Крона». Транзисторы УНЧ имеют непосредственную связь по постоянному току. Первый каскад УНЧ на V4 питается от стабилизатора, поэтому его режимы не зависят от напряжения батареи. Напряжение на его коллекторе определяет рабочие точки остальных каскадов, которые также не зависят от напряжения батареи. Приемник сохраняет работоспособность при снижении напряжения батареи до 4 В, при этом чувствительность остается неизменной, а искажения при малой и средней громкости не увеличиваются, снижается только выходная мощность. Переделанный приемник функционирует до сих пор - уже 30 лет. 12 из которых стоит на полке, иногда включается.

Решение проблемы в исходной схеме

Но, тем не менее, нерешенная проблема в исходной схеме иногда напоминала о себе - ведь работал же у друга. Даже хотелось собрать его и проверить. И тогда я приобрел на Авито этот приемник в первозданном виде с неизмененной схемой:

Схема принципиальная радиоприемника "Юность -КП101"
Схема принципиальная радиоприемника "Юность -КП101"

Анализ работы приемника с использованием осциллографа показал, что при большом сигнале и максимальной громкости и даже на средней происходит ограничение низкочастотного сигнала во втором каскаде на транзисторе V2, что приводит к модуляции высокочастотного сигнала. Этот модулированный сигнал поступает на детектор, а затем продетектированный низкочастотный сигнал возвращается на вход, вызывая самовозбуждение. В выходном каскаде V4, V5 ограничение наступает раньше, чем во втором, т.е. для получения заданной выходной мощности усиления по НЧ больше, чем достаточно. Для устранения данной проблемы я решил снизить усиление второго каскада по низкой частоте, для этого последовательно с конденсатором С5 установил резистор сопротивлением 30-51 Ом. Нужно снизить усиление, так, чтобы не было ограничения по НЧ при максимальной громкости. Для сохранения усиления по высокой частоте параллельно резистору R5 в цепи эмиттера V2 необходимо установить конденсатор емкостью 0,047…0,068 мкФ.

Этот приёмник стал для меня настоящим набором для творчества и испытанием.

Видимо, в приемнике моего друга конденсатор С5 имел большее значение ЭПС, чем в моем. Поэтому у него он работал хорошо. Кому как повезло.

Внесение данных изменений позволило эффективно устранить проблему самовозбуждения и улучшить эксплуатационные характеристики радиоприемника - снизить искажения.

И, конечно, видео работы приемника в такой последовательности: в начале по оригинальной схеме, затем по схеме с доработкой - снижено усиление второго каскада по НЧ, и по новой переработанной схеме:

Уточнение: при введении резистора последовательно с С5, отрицательной обратной связью по НЧ будут охвачены 2 каскада на V1 и V2, через R1, L3, R2 и R3, уменьшается общее усиление этих каскадов, улучшается АЧХ, и снижаются искажения.

Вывод такой: в рефлексных каскадах недопустимо ограничение НЧ сигнала. Это приводит к паразитной модуляции ВЧ сигнала, после его детектирования НЧ сигнал поступает на вход, происходит самовозбуждение.

  • Полная или частичная перепечатка статьи, без письменного разрешения автора, запрещена.