Найти в Дзене

УФиГС_Лабораторная работа № 3 Исследование умножителя частоты

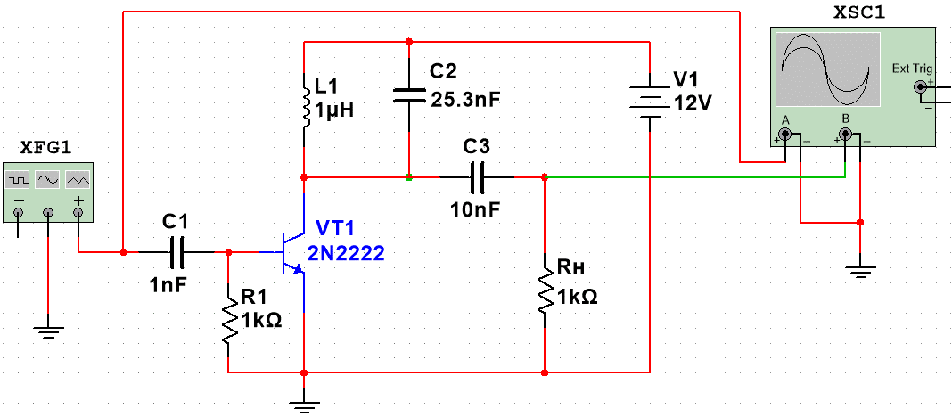
Умножитель частоты (ЛР пока полностью не оформлена) Задание 1. Снять осциллограммы входного и выходного напряжений в схеме, представленной на рис. 1, при сопротивлении нагрузки 1 кОм и 200 Ом. По осциллограммам определить частоты входного и выходного сигналов, измерить с помощью курсоров осциллографа амплитуду напряжения на входе и выходе схемы. Пояснения к выполнению. Для выполнения задания в Multisim необходимо собрать схему, представленную на рис. 1. Отметим, что в рядах Е номинала ёмкости конденсатора C2, указанного на схеме, нет. Однако для выполнения задания 1 лабораторной работы требуется именно такая ёмкость, поэтому, используя возможности Multisim, установите значение ёмкости C2 равное 25,3 нФ вручную. В последующих заданиях значение ёмкости конденсатора C2 также устанавливайте вручную. В функциональном генераторе выполните настройку параметров, как показано на рис. 2. Запустите работу схемы, щёлкнув левой кнопкой мыши на кнопке Пуск . Откройте окно осциллографа, дважды щёлкну

Умножитель частоты (ЛР пока полностью не оформлена)

Задание 1. Снять осциллограммы входного и выходного напряжений в схеме, представленной на рис. 1, при сопротивлении нагрузки 1 кОм и 200 Ом. По осциллограммам определить частоты входного и выходного сигналов, измерить с помощью курсоров осциллографа амплитуду напряжения на входе и выходе схемы.

Пояснения к выполнению. Для выполнения задания в Multisim необходимо собрать схему, представленную на рис. 1. Отметим, что в рядах Е номинала ёмкости конденсатора C2, указанного на схеме, нет. Однако для выполнения задания 1 лабораторной работы требуется именно такая ёмкость, поэтому, используя возможности Multisim, установите значение ёмкости C2 равное 25,3 нФ вручную. В последующих заданиях значение ёмкости конденсатора C2 также устанавливайте вручную.

Рис. 1. Исследуемая схема
Рис. 1. Исследуемая схема

В функциональном генераторе выполните настройку параметров, как показано на рис. 2.

Рис. 2. Настройки функционального генератора
Рис. 2. Настройки функционального генератора

Запустите работу схемы, щёлкнув левой кнопкой мыши на кнопке Пуск .

Откройте окно осциллографа, дважды щёлкнув левой кнопкой мыши на изображении осциллографа. Дождитесь завершения переходных процессов в схеме (время работы схемы должно быть не менее 0,2 ms (0,2 мс), оно показывается в правом нижнем углу окна Multisim) и остановите работу схемы, щёлкнув левой кнопкой мыши на кнопке Стоп .

Произведите настройку осциллографа с помощью органов управления так, как показано на рис. 3.

Рис. 3. Настройки осциллографа
Рис. 3. Настройки осциллографа

По осциллограммам определите частоты входного и выходного сигналов, значения частот занесите в таблицу 1. Осциллограммы занесите в отчёт о лабораторной работе.

Измерьте с помощью курсоров осциллографа амплитуду напряжения на входе и выходе схемы, установив курсоры аналогично тому, как показано на рис. 3.

-4

Измените в схеме значение резистора Rн на 200 Ом и выполните действия по описанной в задании 1 методике.

Задание 2. Снять осциллограммы входного и выходного напряжений в схеме, представленной на рис. 1, при значении ёмкости конденсатора С2 6,33 нФ и сопротивлении нагрузки 1 кОм и 200 Ом. По осциллограммам определить частоты входного и выходного сигналов, измерить с помощью курсоров осциллографа амплитуду напряжения на входе и выходе схемы.

Пояснения к выполнению. Для выполнения задания в схеме, представленной на рис. 1, установите значение ёмкости конденсатора C2 6,33 нФ. Используя изложенную в задании 1 методику, выполните задание 2.

Задание 3. Снять осциллограммы входного и выходного напряжений в схеме, представленной на рис. 1, при значении ёмкости конденсатора С2 2,81 нФ и сопротивлении нагрузки 1 кОм и 200 Ом. По осциллограммам определить частоты входного и выходного сигналов, измерить с помощью курсоров осциллографа амплитуду напряжения на входе и выходе схемы.

Пояснения к выполнению. Для выполнения задания в схеме, представленной на рис. 1, установите значение ёмкости конденсатора C2 2,81 нФ. Используя изложенную в задании 1 методику, выполните задание 3.

Задание 4. Снять осциллограммы входного и выходного напряжений в схеме, представленной на рис. 1, при значении ёмкости конденсатора С2 1,58 нФ и сопротивлении нагрузки 1 кОм и 200 Ом. По осциллограммам определить частоты входного и выходного сигналов, измерить с помощью курсоров осциллографа амплитуду напряжения на входе и выходе схемы.

Пояснения к выполнению. Для выполнения задания в схеме, представленной на рис. 1, установите значение ёмкости конденсатора C2 1,58 нФ. Используя изложенную в задании 1 методику, выполните задание 4.

Задание 5. Снять осциллограммы входного и выходного напряжений в схеме, представленной на рис. 1, при значении ёмкости конденсатора С2 1 нФ и сопротивлении нагрузки 1 кОм и 200 Ом. По осциллограммам определить частоты входного и выходного сигналов, измерить с помощью курсоров осциллографа амплитуду напряжения на входе и выходе схемы.

Пояснения к выполнению. Для выполнения задания в схеме, представленной на рис. 1, установите значение ёмкости конденсатора C2 1 нФ. Используя изложенную в задании 1 методику, выполните задание 5.

Проанализируйте полученные результаты исследований и сделайте выводы.