Добавить в корзинуПозвонить
Найти в Дзене
PRACTICAL ELECTRONICS

Детектор приближения

Принцип работы ёмкостного детектора приближения основан на регистрации изменений параметров генератора, в колебательную систему которого входит ёмкость контролируемого объекта. Самые простые из таких детекторов содержат один LC-генератор на полевом транзисторе и работают по принципу возрастания потребляемого тока или уменьшения напряжения при увеличении ёмкости. Такие устройства при максимальной дальности обнаружения приближающегося объекта не более 0,1 м обладают весьма низкой стабильностью и малой помехоустойчивостью. Лучшие характеристики имеют детекторы, выполненные на основе двух генераторов и работающие по принципу сравнения частоты или фазы колебаний образцового и перестраиваемого (измерительного) генераторов. Они способны уловить приближение человека на расстоянии до 2 м. Однако при выполнении на дискретных элементах они получаются слишком сложными, а при использовании специализированных микросхем – дорогостоящими. В этой публикации рассматривается весьма чувствительный ёмкост
Оглавление

Применение

Принцип работы ёмкостного детектора приближения основан на регистрации изменений параметров генератора, в колебательную систему которого входит ёмкость контролируемого объекта.

Самые простые из таких детекторов содержат один LC-генератор на полевом транзисторе и работают по принципу возрастания потребляемого тока или уменьшения напряжения при увеличении ёмкости. Такие устройства при максимальной дальности обнаружения приближающегося объекта не более 0,1 м обладают весьма низкой стабильностью и малой помехоустойчивостью.

Лучшие характеристики имеют детекторы, выполненные на основе двух генераторов и работающие по принципу сравнения частоты или фазы колебаний образцового и перестраиваемого (измерительного) генераторов. Они способны уловить приближение человека на расстоянии до 2 м. Однако при выполнении на дискретных элементах они получаются слишком сложными, а при использовании специализированных микросхем – дорогостоящими.

В этой публикации рассматривается весьма чувствительный ёмкостный детектор на микросхеме тонального декодера LM567CN. Данная микросхема и её варианты (NE567, NJM567) широко используются для обнаружения узкополосных сигналов в диапазоне от 10 Гц до 500 кГц. Они применяются, например, в системах автоподстройки частоты вращения блока видеоголовок бытовых видеомагнитофонов. Использование встроенного в тональный декодер RC-генератора упрощает схему, а внутренняя петля ФАПЧ обеспечивает стабильность и помехоустойчивость детектора.

У представленной схемы детектора дальность обнаружения приближающегося человека – 0,5…1 м при длине антенны датчика 1 м. В устройстве отсутствуют индуктивности, что намного упрощает её повторение.

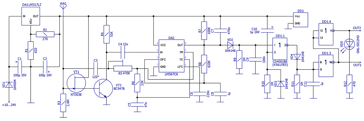
Схема электрическая

Схема электрическая принципиальная емкостного детектора приближения
Схема электрическая принципиальная емкостного детектора приближения

Принцип работы

Частотозадающие элементы находящегося в микросхеме DA2 генератора – резистор R6 и конденсатор С5. Сигнал генератора частотой около 15 кГц с вывода 5 DA2 подан на фазосдвигающую цепь, образованную подстроечным резистором R5, антенной WA1, конденсатором С3 и резистором R3.

Через истоковый повторитель на VT1, усилитель на транзисторе VT2 и конденсатор С4 сигнал поступает на вход (вывод 3) DA2. К выводу 2 DA2 подключён конденсатор С6 фильтра фазового детектора системы ФАПЧ, от ёмкости которого зависит ширина её полосы захвата. Чем ёмкость больше, тем уже полоса.

На второй фазовый детектор микросхемы образцовое напряжение подаётся от генератора с фазовым сдвигом на 90° относительно поступающего на фазовый детектор ФАПЧ. Напряжение на выводе 1 микросхемы (выходе второго детектора), подаваемое на встроенный в неё компаратор напряжения, зависит от фазового сдвига между входным сигналом и сигналом генератора, вносимого рассмотренной выше цепью, которая включает в себя антенну WA1.

С8 – конденсатор выходного фильтра фазового детектора. Резистор R8, включённый между выводами 1 и 8 микросхемы, создаёт в характеристике переключения компаратора гистерезис, необходимый для повышения помехоустойчивости. Цепь R7C7 – нагрузка выхода OUT, выполненного по схеме с открытым коллектором.

Далее сигнал через диод VD2 поступает на цепь из резистора R9 и конденсатора С9 и на вход логического элемента DD1.1. Цепь R10C10 формирует импульс, блокирующий ложное срабатывание датчика в момент включения питания.

С выхода DD1.1 сигнал поступает через диод VD4 на цепь R11C11, обеспечивающую длительность выходного сигнала датчика не менее заданной, и на соединённые последовательно элементы DD1.2 и DD1.3, формирующие взаимно инверсные выходные сигналы датчика на выходах OUT1 и OUT2. Высокий уровень сигнала на линии OUT2 и включённый светодиод VD5 свидетельствуют, что в чувствительной зоне находится человек.

Питание детектора собрано на интегральном стабилизаторе LM317LZ, выходное напряжение которого установлено равным 5 В с помощью резисторов R1 и R2. Входное напряжение может находиться в пределах 10...24 В. Диод VD1 защищает датчик от переполюсовки.

Конструкция и детали

Все детали датчика смонтированы на односторонней печатной плате из фольгированного стеклотекстолита, чертёж которой изображён ниже.

Печатная плата для схемы емкостного детектора приближения
Печатная плата для схемы емкостного детектора приближения

Антенна WA1 представляет собой отрезок одножильного изолированного провода сечением 0,5 мм^2 и длиной 0,3...1,5 м. Короткая антенна обеспечивает меньшую чувствительность.

Необходимая ёмкость конденсатора С3 зависит от собственной ёмкости антенны, а значит, от её длины. Указанная на схеме ёмкость оптимальна для антенны длиной около метра. Чтобы работать с антенной длиной 0,3 м, ёмкость необходимо уменьшить до 30 пф.

Наладка

Налаживать датчик следует, установив его и антенну там, где предполагается их эксплуатация. При этом следует учитывать, что на порог срабатывания влияет и расположение антенны относительно заземлённых предметов и проводов.

Первоначально движок подстроечного резистора R5 устанавливают в положение максимального сопротивления. После включения питания светодиод VD5 должен оставаться погашенным. В работоспособности датчика можно убедиться по включению этого светодиода в случае прикосновения к антенне рукой. Если ёмкость конденсатора С3 выбрана правильно, то при переводе движка подстроечного резистора R5 в положение минимального сопротивления светодиод должен включиться и без касания антенны.

Убедившись в работоспособности датчика, его налаживание продолжают, добиваясь требуемого порога срабатывания плавным перемещением движка подстроечного резистора. Желательно делать это с помощью диэлектрической отвёртки, оказывающей минимальное влияние на фазосдвигающие цепи.

Оптимальная настройка соответствует включению светодиода при приближении человека к антенне метровой длины на расстояние 0,5 м, а выключение – при его удалении до 0,6 м.