Найти в Дзене
Старые схемы...

Мигалка со случайным миганием на К561ЛН2.

Как правило, различные мигающие устройства мигают по определенной программе. Иногда интересно получить эффект случайного мигания. Подобное мигание легко получить на микросхеме К561ЛН2. На микросхеме собрано три генератора, которые работают на разных частотах. Применение разделительных конденсаторов C6, C7, C8, позволяет зажигать два светодиода поочередно, с определенной длительностью вспышек. Когда заряжается конденсатор C6, вспыхивает светодиод LED1, а во время разрядки конденсатора вспыхивает светодиод LED2. Если исключить из схемы электролитические конденсаторы, то можно будет сократить количество светодиодов, при этом длительность свечения светодиодов будет разная. Можно увеличить скорость мигания светодиодов, уменьшив емкость конденсаторов C3, C4, C5, или сопротивление резисторов R1, R2, R3.
Фото 1.
Фото 1.

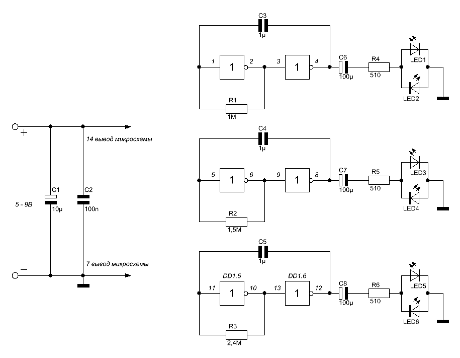
Как правило, различные мигающие устройства мигают по определенной программе. Иногда интересно получить эффект случайного мигания. Подобное мигание легко получить на микросхеме К561ЛН2.

Рисунок 1.
Рисунок 1.

На микросхеме собрано три генератора, которые работают на разных частотах. Применение разделительных конденсаторов C6, C7, C8, позволяет зажигать два светодиода поочередно, с определенной длительностью вспышек. Когда заряжается конденсатор C6, вспыхивает светодиод LED1, а во время разрядки конденсатора вспыхивает светодиод LED2.

Рисунок 2.
Рисунок 2.

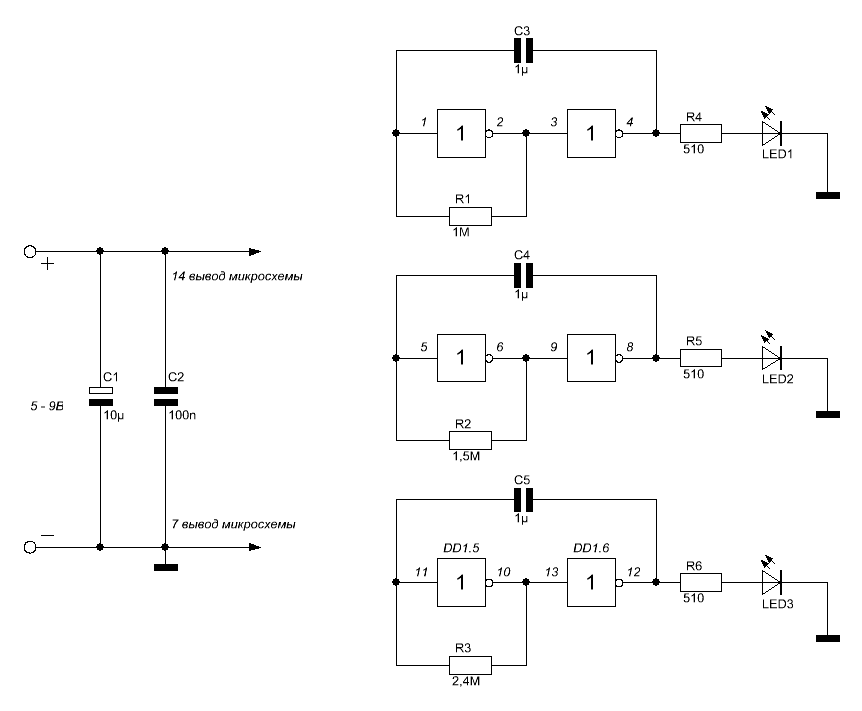
Если исключить из схемы электролитические конденсаторы, то можно будет сократить количество светодиодов, при этом длительность свечения светодиодов будет разная. Можно увеличить скорость мигания светодиодов, уменьшив емкость конденсаторов C3, C4, C5, или сопротивление резисторов R1, R2, R3.