Найти в Дзене
PRACTICAL ELECTRONICS

Индикатор мощности акустической системы

В публикации представлена схема и конструкция индикатора мощности, подводимой к акустической системе (АС). Наличие такого индикатора в звуковоспроизводящей аппаратуре особенно актуально, если максимальная выходная мощность УМЗЧ превышает предельно допустимую для АС. В случае превышения мощности УМЗЧ, длительная работа АС (динамических головок) в условиях перегрузки может вызвать в них необратимые повреждения. Кроме того, при такой эксплуатации аппаратуры значительно возрастают искажения звукового сигнала. Некоторые усилители оборудованы светодиодными или люминесцентными индикаторами, установленными на корпусе УМЗЧ и позволяют контролировать выходную мощность. Если же аппаратура не оборудована подобным устройством, его можно изготовить самостоятельно. Предлагаемая схема рассчитана для работы с громкоговорителями сопротивлением 4 Ом и позволяет индицировать два порога мощности – 25 и 50 Вт. Однако её несложно переделать и для работы с системами, имеющими другое сопротивление и мощност
Оглавление

Назначение

В публикации представлена схема и конструкция индикатора мощности, подводимой к акустической системе (АС). Наличие такого индикатора в звуковоспроизводящей аппаратуре особенно актуально, если максимальная выходная мощность УМЗЧ превышает предельно допустимую для АС.

В случае превышения мощности УМЗЧ, длительная работа АС (динамических головок) в условиях перегрузки может вызвать в них необратимые повреждения. Кроме того, при такой эксплуатации аппаратуры значительно возрастают искажения звукового сигнала.

Некоторые усилители оборудованы светодиодными или люминесцентными индикаторами, установленными на корпусе УМЗЧ и позволяют контролировать выходную мощность. Если же аппаратура не оборудована подобным устройством, его можно изготовить самостоятельно.

Предлагаемая схема рассчитана для работы с громкоговорителями сопротивлением 4 Ом и позволяет индицировать два порога мощности – 25 и 50 Вт.

Однако её несложно переделать и для работы с системами, имеющими другое сопротивление и мощность. Схема питается только напряжением с выхода УМЗЧ, и потребляет небольшой ток.

Схема электрическая

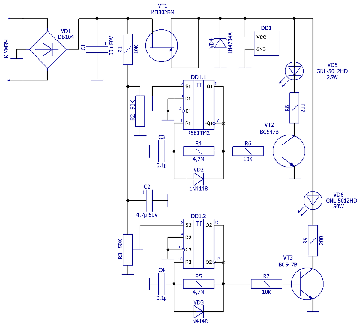
Схема электрическая принципиальная индикатора мощности акустической системы
Схема электрическая принципиальная индикатора мощности акустической системы

Схема состоит из:
мостового выпрямителя на VD1;
двух D-триггеров (DD1.1, DD1.2);
ключевых каскадов на транзисторах VT2, VT3;
генератора тока на транзисторе VT1;
стабилизатора VD4, ограничивающего напряжение питания микросхемы и ключевых каскадов со светодиодами на уровне 5...6 В.

Пороги срабатывания транзисторных ключей, а значит и работы светодиодов, устанавливают подстроеч­ными резисторами R2, R3. Такой вариант более удобен, поскольку позволяет подстраивать индикатор под АС практически с любым сопротивлением и любой мощности.

Правда, при эксплуатации индикатора с АС большой мощности (более 50 Вт) полевой транзистор в генераторе тока необходимо заменить биполярным, поскольку напряжение сток-исток может превысить предельно допустимое для данного транзистора.

Плату индикатора размещают внутри АС, а светодиоды укрепляют в отверстиях, просверленных в его передней стенке корпуса.

Наладка

Налаживать индикатор удобно с помощью сетевого понижающего трансформатора, на вторичной обмотке которого напряжение 15...20 В. Параллельно вторичной обмотке включают переменный резистор сопротивлением 1 кОм, с движка которого и одного из крайних выводов снимается напряжение на вход индикатора.

Параллельно входу включают вольтметр переменного тока. Установив на выходе нужное переменное напряжение, устанавливают порог включения соответствующего светодиода.

Нужное входное напряжение подсчитывают по известной формуле: U = √PR, где U – входное напряжение, В; Р – индицируемая выходная мощность усилителя, Вт; R – сопротивление АС, Ом.

Печатная плата для индикатора показана ниже

Печатная плата для схемы индикатора мощности акустической системы
Печатная плата для схемы индикатора мощности акустической системы