Добавить в корзинуПозвонить
Найти в Дзене
Онлайн Экология

Как самостоятельно проверить плату за воздействие при сбросе сточных вод в централизованные системы водоотведения

Автор: Сальникова Марина эколог медицинского учреждения, Ханты-Мансийск При сбросе сточных вод в централизованную систему водоотведения (далее – ЦСВ) абонент обязан, кроме коммунального платежа в виде платы за отведение сточных вод, вносить некоммунальные платежи, связные с негативным воздействием сбрасываемых в систему загрязняющих веществ и последствиями такого сброса. Выделяют два вида платежей: (1) плата за негативное воздействие на работу ЦСВ и (2) плата за сброс загрязняющих веществ в составе сточных вод сверх установленных нормативов состава сточных вод. В этой статье разберём отличия двух видов плат и изучим формулы определения их размеров. В соответствии с положениями статьи 7 Федерального закона № 416-ФЗ «О водоснабжении и водоотведении», абонент обязан компенсировать организации, осуществляющей водоотведение (далее по тексту – водоканал), расходы, связанные с негативным воздействием загрязняющих веществ, иных веществ и микроорганизмов на работу ЦСВ. В контексте этого вида пл
Оглавление
Автор: Сальникова Марина
эколог медицинского учреждения, Ханты-Мансийск

При сбросе сточных вод в централизованную систему водоотведения (далее – ЦСВ) абонент обязан, кроме коммунального платежа в виде платы за отведение сточных вод, вносить некоммунальные платежи, связные с негативным воздействием сбрасываемых в систему загрязняющих веществ и последствиями такого сброса.

Выделяют два вида платежей: (1) плата за негативное воздействие на работу ЦСВ и (2) плата за сброс загрязняющих веществ в составе сточных вод сверх установленных нормативов состава сточных вод. В этой статье разберём отличия двух видов плат и изучим формулы определения их размеров.

Плата за негативное воздействие на работу ЦСВ

В соответствии с положениями статьи 7 Федерального закона № 416-ФЗ «О водоснабжении и водоотведении», абонент обязан компенсировать организации, осуществляющей водоотведение (далее по тексту – водоканал), расходы, связанные с негативным воздействием загрязняющих веществ, иных веществ и микроорганизмов на работу ЦСВ. В контексте этого вида платы негативным считается воздействие, не отвечающее требованиям, установленным пунктами 113 и 114 Правил холодного водоснабжения и водоотведения, утв. постановлением Правительства РФ от 29.07.2013 № 644 (далее по тексту – Правила № 644).

Основанием для расчета этой платы являются:

Фиксация сброса запрещенных веществ означает обнаружение веществ, материалов, отходов и сточных вод, запрещенных к сбросу в ЦСВ. Полный список перечислен в приложении № 4 к Правилам № 644. К ним, например, относятся твёрдые коммунальные отходы, пищевая продукция, осадки фильтров, масла и многое другое. Кроме того, запрещенным также является сброс сточных вод с превышением значений концентраций загрязняющих веществ, указанных в приложении № 4(1) к Правилам № 644. Например, сброс сточных вод, содержащих бензапирен в концентрации более 0,00002 мг/дм3 является запрещенным.

Второе основание – фиксация превышения максимальных допустимых значений показателей и концентраций загрязняющих веществ. Перечень загрязняющих веществ (показателей), в отношении которых осуществляется контроль, и максимальные допустимые значения приведены в Приложении № 5 к Правилам № 644. Такие значения устанавливаются для централизованных общесплавных и бытовых систем водоотведения и для централизованных ливневых систем водоотведения, с исключениями для общесплавной системы и для случаев, когда используется термический метод обезвреживания осадка сточных вод. Для них для всех отличаются как значения концентраций, так и список показателей. Поэтому, на это стоит обратить внимание при определении значений нормативных концентраций для своего случая.

Верно вы заметили, что приложения № 4(1) и 5 представляют собой перечни загрязняющих веществ (показателей) с указанием концентраций. Однако в работе с этими показателями есть существенное отличие. Фиксация превышения концентраций из перечня № 4(1), независимо от кратности превышения, является основанием для расчета платы с использованием коэффициента, который будет увеличиваться с каждым последующим событием. То есть превышение концентрации в 1,1 раз и в 100 раз будут считаться равнозначными нарушениями и размер платы будет одинаковый, меняясь (возрастая) только от повторяемости события. Тогда как кратность превышения максимальных допустимых значений показателей и концентраций загрязняющих веществ, указанных в приложении № 5, будет напрямую влиять на размер сумм плат и не изменяется от повторяемости события* (за не большим исключением, о котором подробнее будет ниже по тексту).

Важно! Под фиксацией равно понимается, как и проведение отбора проб и получение протоколов исследований сточных вод в рамках контрольных мероприятий, проводимых водоканалом, так и представление сведений о концентрациях в виде декларации о составе и свойствах сточных вод абонентом.

Одновременно, пунктом 123(4) Правил № 644 предусмотрен порядок взимания платы без фиксации описываемых нарушений, но применим он только для объектов, перечисленных в указанном пункте, а именно:

  • среднесуточный объём сброса с которых менее 30 куб. метров;
  • с которых сброс сточных вод осуществляется с использованием сооружений и устройств, не подключенных (технологически не присоединенных) к ЦСВ, а также при неорганизованном сбросе поверхностных сточных вод в централизованные ливневые или общесплавные системы водоотведения;
  • расположенных во встроенном (пристроенном) нежилом помещении в многоквартирном доме при отсутствии отдельного канализационного выпуска в ЦСВ, оборудованного канализационным колодцем;
  • для отбора сбрасываемых с которых сточных вод отсутствует контрольный канализационный колодец, а также иной канализационный колодец, в котором отбор проб сточных вод абонента может быть осуществлен отдельно от сточных вод иных абонентов.

В отношении этого, на первый взгляд, несправедливого пункта (если говорить о презумпции превышения содержания загрязняющих веществ и наличия негативного воздействия), имеется решение (апелляционное определение) Верховного Суда Российской Федерации от 16.03.2021 г. (дело № АПЛ21-41), в котором указано о предоставлении абоненту права выбора: вносить плату в соответствии с пунктом 123(4) либо обеспечить места отбора проб сточных вод, что дает возможность подачи декларации о составе и свойствах сточных вод и расчета платы с учетом фактических состава и свойства сточных вод абонента. Таким образом абонент вправе выбирать самостоятельно: компенсировать воздействие соразмерно уровню негативного воздействия, или по «упрощенной» формуле, сумма компенсации по которой может отличаться как в меньшую, так и в большую сторону от реально наносимого вреда.

Плата за сброс загрязняющих веществ в составе сточных вод сверх установленных нормативов состава сточных вод

В соответствии с положениями статьи 30.2 Федерального закона № 416-ФЗ «О водоснабжении и водоотведении», абонент обязан внести организации, осуществляющей водоотведение, плату за сброс загрязняющих веществ в составе сточных вод сверх установленных нормативов состава сточных вод в случае, если сточные воды, принимаемые от абонента, содержат загрязняющие вещества, концентрация которых превышает установленные нормативы состава сточных вод.

Фиксация сброса с превышением нормативов состава сточных вод является основанием для расчета платы.

Нормативы состава сточных вод (далее по тексту – НССВ) – это максимальные концентрации, устанавливаемые в целях охраны окружающей среды, а именно охраны от загрязнения водных объектов, в которые после очистки попадают сточные воды. Этот вид норматива рассчитывает водоканал, с учётом нормативов допустимых сбросов, которые установлены для неё контролирующим органом, и эффективности очистных сооружений. Однако устанавливает нормативы орган местного самоуправления, или другой уполномоченный орган, издав соответствующий нормативный акт.

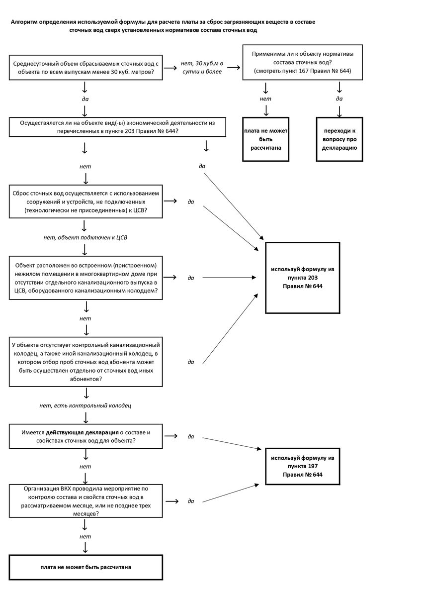
НССВ едины для объектов всех ЦСВ или конкретной технологической зоны водоотведения (если ЦСВ состоит из 2 и более технологических зон водоотведения). Но, применимы нормативы не ко всем объектам абонентов. В пункте 167 перечислены исключения, на какие объекты нормативы не распространяются. Например, не распространяются нормативы на объекты, если сброс менее 30 куб. м в сутки в сумме по всем канализационным выпускам. В этом пункте есть исключение: он связан с видом осуществляемой деятельности. В четвертом абзаце пункта 167 перечислены виды деятельности, при осуществлении которых НССВ применяются в отношении объекта, независимо от объема сброса. Обратите внимание, что вид деятельности не обязательно должен иметь государственную регистрацию, указание в учредительных документах или ЕГРЮЛ. Достаточно подтвердить фактическое осуществление деятельности.

Аналогично плате за негативное воздействие на ЦСВ, для начисления платы за превышение НССВ, предусмотрен порядок без фиксации нарушения, который применим только к тем объектам, которые соответствуют любому из условий, указанных в пункте 203 Правил № 644. Условия аналогичны условиям из пункта 123(4) Правил № 644 (можно провести параллель: если считают ту плату, эту тоже будут). За одним исключением: при объеме водоотведение менее 30 куб. метров в сутки учитывается осуществляемый на объекте вид экономической деятельности, тогда как при расчете платы за негативное воздействие на работу ЦСВ вид деятельности не имеет никакого значения на применимость формул.

Таким образом, есть два вида плат, которые имеют разную суть, назначение и способ расчета. Могут применяться одновременно или по отдельности, в зависимости от зафиксированных нарушений. Ключевую разницу между платами можно сформулировать следующим образом: плата за негативное воздействие на работу ЦСВ – это про сохранение систем водоотведения, плата за сброс ЗВ сверх НССВ – это про сохранение окружающей среды.

Порядок расчета сумм плат и их оплаты

Расчет платы за негативное воздействие на ЦСВ, платы за сброс загрязняющих веществ в составе сточных вод сверх установленных НССВ выполняется организацией, осуществляющей водоотведение. В адрес абонента направляется счет и (хоть это не предусмотрено правилами) многие водоканалы направляют расчет с расшифровкой формулы и указанием использованных значений концентраций.

Абонент должен оплатить счет в течение 7 рабочих дней со дня выставления счета.

Прочие условия внесения платежей могут быть урегулированы при заключении единого договора холодного водоснабжения и водоотведения (договора водоотведения).

Для чего нужно проверять рассчитанную плату

Контроль рассчитанной платы помогает убедиться в соблюдении правил проведения расчетов, правильности применения формул для отдельных случаев и предотвратить необходимость внесения дополнительных платежей, либо переплаты со стороны абонента. Дополню, что в частных разъяснительных письмах (к автору) Минстрой РФ указывает на то, что ограничения по сроку взыскания платы законодательством РФ не установлены, а в случае несогласия, решать такой вопрос нужно будет в судебном порядке.

Во многих водоканалах расчёты не автоматизированы и производятся в «ручном» режиме. Такой подход повышает риск ошибок при определении фактической концентрации, выборе коэффициентов и при проведении, собственно, самих расчётов.

Приведу два случая, когда по итогам проверки абонентом полученных расчетов плата за негативное воздействие на работу ЦСВ была уменьшена со 100 тысяч до 0 рублей.

Случай 1.

Объект абонента находится в отдельно стоящем здании, подключен к ЦСВ, имеется отдельный канализационный выпуск и определен контрольный канализационный колодец для отбора проб сточных вод. Объем сброса с объекта более 30 куб. м в сутки.

С начала года у абонента имелась декларация, однако, к концу года, в результате его бездействия [см. пункт 130(2) Правил № 644] утратила силу. Ранее расчет платы производился либо по результатам исследований, полученных в ходе отбора проб сточных вод, либо по данным декларации по формуле из пункта 123 Правил № 644.

В рассматриваемом месяце не имелось ни действующей декларации, ни применимых (до трех месяцев) результатов отбора проб, поэтому сотрудник водоканала принял решение произвести расчет по формуле из пункта 123(4) Правил № 644.

Из описания объекта абонента видно, что он не подходит ни под одно из условий, указанных в пункте 123(4) Правил № 644, следовательно, расчет по этой формуле для данного объекта невозможен. Для определения суммы платы организация ВКХ должна была произвести отбор проб и использовать полученные результаты.

В адрес водоканала было направлено письмо с возражением и доводами, после чего счет был отозван, а плата за месяц составила 0 рублей.

Случай 2.

При проведении мероприятий по контролю состава и свойств сточных вод водоканалом было зафиксировано значение по показателю ХПК, равное 450 мг/дм3. Для сведения: максимальное допустимое значение составляет 500 мг/дм3, то есть превышения не выявлено. Рассчитывая плату за негативное воздействие на работу ЦСВ, сотрудник водоканала рассчитал значение показателя «соотношение ХПК/БПК», получилось 3,1, что больше 2,5, установленных в Правилах № 644 как максимальное допустимое значение. Соответственно, был выставлен счет на сумму порядка 100 тыс. руб. за превышение по показателю «соотношение ХПК/БПК5».

Но, в примечаниях к таблице из приложения 5 к Правилам № 644 указано, что показатель «соотношение ХПК/БПК5» применяется при условии превышения уровня ХПК 500 мг/дм3. Так как обнаруженное значение показателя ХПК было меньше 500 мг/дм3, водоканал не мог произвести расчет за превышение показателя «соотношение ХПК/БПК5».

В адрес водоканала было направлено письмо с возражением и доводами, после чего счет был отозван, а плата за месяц составила 0 рублей.

Как понять, какую формулу использовать

Применимость формулы определяется для каждого случая отдельно, в зависимости от того (1) каким способом зафиксировано нарушение требований (либо декларация, либо контроль состава и свойств сточных вод), и (2) в каких условиях находится объект (технологическое присоединение, нахождение в многоквартирном доме, наличие контрольных колодцев и т.д.).

Предлагаю алгоритмы в виде схем, которые помогут определить нужную для каждого случая формулу расчета плат.

-2
-3

Какие сведения нужны для того, чтобы проверить корректность рассчитанных сумм платы

Набор первичной информации будет зависеть от того, какой вид платы рассчитывается и способ: по формуле с коэффициентом либо с учётом фактических значений показателей и концентраций. Разберём каждый случай и используемые в формуле переменные в формате таблицы.

В начале таблицы показатели, которые одинаковые для всех случаев и формул. Далее идёт описание и источники специфических сведений для каждой из формул расчёта.

-4

Плата за негативное воздействие на работу ЦСВ по формуле из пункта 120

-5

Плата за негативное воздействие на работу ЦСВ по формуле из пункта 123

-6

Плата за негативное воздействие на работу ЦСВ по формуле из пункта 123(4)

-7

Плата за сброс ЗВ в составе сточных вод сверх НССВ по формуле из пункта 197

-8

Плата за сброс ЗВ в составе сточных вод сверх НССВ по формуле из пункта 203

-9

На что обратить внимание при расчете платы

Кроме сведений, указанных в таблице, есть несколько моментов, которые так же могут повлиять на размер платы.

При расчете платы за негативное воздействие на ЦСВ получившаяся сумма будет удвоена, если абонент относится к числу абонентов, которые обязаны подавать декларацию о составе и свойствах сточных вод, но в рассматриваемом месяце у абонента отсутствовала действующая декларация. Например, водоканал рассчитал плату по результатам отбора контрольных проб в размере 500 тыс. рублей, но абоненту без декларации счёт будет выставлен на 1 млн. рублей. Основание: абзац третий пункта 123(2) Правил № 644.

При расчете платы за негативное воздействие на ЦСВ в качестве норматива используются максимальные допустимые значений показателей и концентраций, указанные в приложении № 5 к Правилам № 644. Они могут быть отличными в следующих случаях:

  1. если в соответствии с официальными сведениями о качестве подаваемой питьевой воды значений показателей состава и свойств питьевой воды превышают соответствующие максимальные допустимые значения из приложения № 5. В этом случае в качестве норматива используется значение показателей питьевой воды, увеличенные в 1,1 раза. Основание: пункт 123(3) Правил № 644;
  2. если между водоканалом и абонентом заключен договор, предусматривающий прием сточных вод с превышением максимальных допустимых значений показателей и концентраций, в соответствии с пунктом 114 Правил № 644. В этом случае в качестве норматива используется значение, установленное таким соглашением. Основание: пункт 114 Правил № 644.

Что делать, если не сошлось

При выявлении неточностей, ошибок в расчетах плат необходимо в кратчайший срок (до 7 рабочих дней) уведомить организацию, осуществляющую водоотведение, об особом мнении. Для сведения: порядок оспаривания расчётов Правилами № 644 не предусмотрен, но можно дополнить им договор водоотведения.

Для того, чтобы ошибка в расчётах не перерастала в конфликт, рекомендую в письменном виде подробно изложить свою точку зрения: (1) где в расчетах ошибка, (2) почему это ошибка (например, нарушено положение об определении фактических значений при отличии в 1,5 раза), и (3) как выглядит верный, по вашему мнению, расчёт.

Установленной формы направлений таких возражений нет. Однако опыт показывает, что решить проблему с ошибками в расчетах проще, если использовать тот же формат представления расчета платы, которые использует ваша организация ВКХ.

Самостоятельная проверка расчётов платы за воздействие при сбросе сточных вод в централизованные системы водоотведения – отличный инструмент профилактики нарушений требований законодательства в сфере водоснабжения и водоотведения.

Контролируя правильность расчётов, у абонента появляется понимание из чего складывается плата и не остаётся сомнений в её законности. Одновременно, такой контроль снижает сопутствующие риски, такие как: утрата действия декларации, необходимость разработки планов снижения сбросов, удвоение коэффициентов воздействия за повторяемость нарушений и другие. Регулярно перепроверяя расчёты, абонент работает с фактическими значениями концентраций, отражающими реальный уровень воздействия на сети, и, таким образом, может своевременно предпринять действия, направленные на понижение наносимого ущерба и сокращение расходов.