Добавить в корзинуПозвонить
Найти в Дзене

Устойчивость человека в близких отношениях

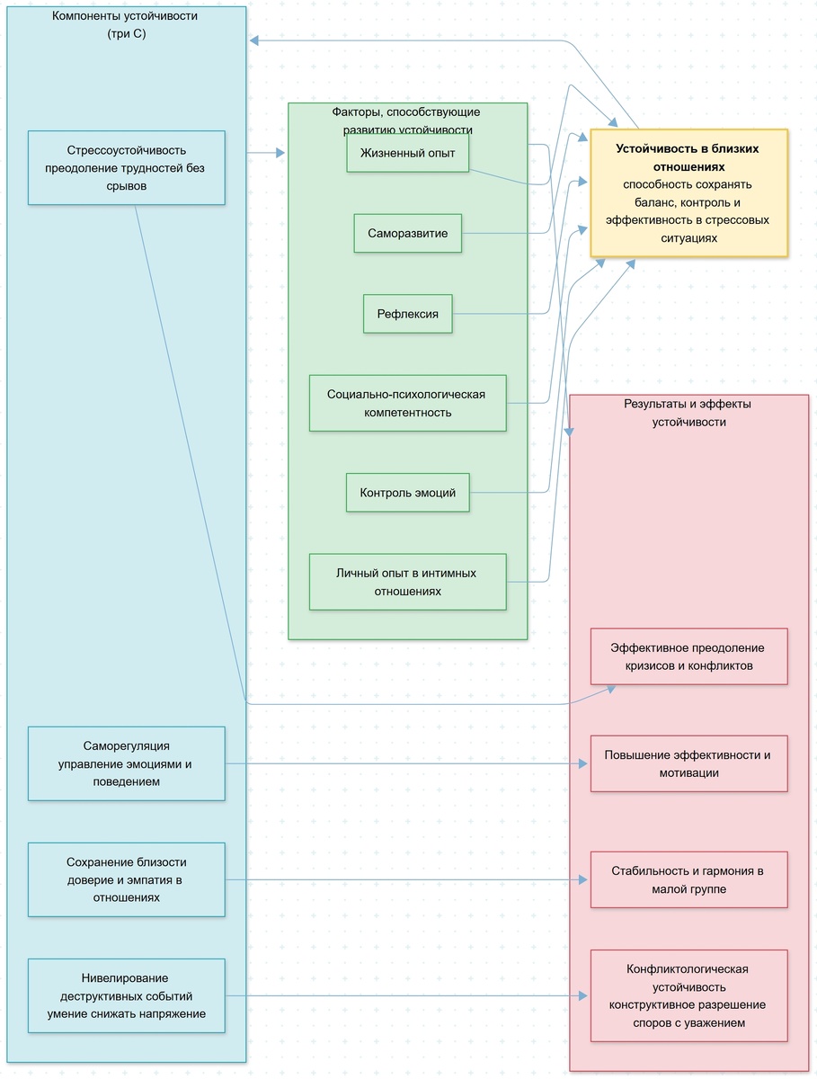
Устойчивость позволяет личности, сохранять контроль и баланс отношений в стрессовых ситуациях. Устойчивость позволяет сохранять эффективное поведение при изменениях среды, посредством гибкости адаптации. Что позволяет достигать целей без эмоциональных срывов, с достаточной мотивацией и достижении максимальной эффективности. Устойчивость в отношениях включает (три С): - стрессоустойчивость, - саморегуляцию, - сохранение близости, - умение нивелировать деструктивные события и др. Все перечисленное способствует эффективному преодолению кризисов и конфликтов в отношениях, сохраняя стабильность в малой группе. Развитию устойчивости способствует - жизненный опыт, - саморазвитие, - умения рефлексии и т.д. Устойчивости способствует социально-психологическая компетентность и умения контроля эмоций. Отдельным важным аспектом является личный опыт и компетентность именно в интимных отношениях. Конфликтологическая устойчивость позволяет конструктивность разрешать споры без катастрофы отношений, сох
Устойчивость позволяет личности, сохранять контроль и баланс отношений в стрессовых ситуациях. Устойчивость позволяет сохранять эффективное поведение при изменениях среды, посредством гибкости адаптации. Что позволяет достигать целей без эмоциональных срывов, с достаточной мотивацией и достижении максимальной эффективности.
Устойчивость в отношениях
Устойчивость в отношениях

Устойчивость в отношениях включает (три С):

- стрессоустойчивость,

- саморегуляцию,

- сохранение близости,

- умение нивелировать деструктивные события и др.

Все перечисленное способствует эффективному преодолению кризисов и конфликтов в отношениях, сохраняя стабильность в малой группе.

Развитию устойчивости способствует

- жизненный опыт,

- саморазвитие,

- умения рефлексии и т.д.

Устойчивости способствует социально-психологическая компетентность и умения контроля эмоций.

Отдельным важным аспектом является личный опыт и компетентность именно в интимных отношениях.

Конфликтологическая устойчивость позволяет конструктивность разрешать споры без катастрофы отношений, сохраняя уважение.

Развитию устойчивости способствует
Развитию устойчивости способствует