Добавить в корзинуПозвонить
Найти в Дзене
PRACTICAL ELECTRONICS

Схема бесконтактного ограничения тока зарядки сглаживающих конденсаторов

Узлы ограничителей тока заряда электролитических сглаживающих конденсаторов сетевых выпрямителей (также называемыми устройствами «мягкого» включения) широко применяются в электронной аппаратуре для обеспечения её надежности. Эту задачу часто пытаются решить с помощью термисторов. Но, обеспечивая желаемый «плавный» запуск, они совершенно не пригодны в случаях повторного включения. Меньшее в результате разогрева сопротивление термистора не успевает восстановиться за промежуток времени перед повторным включением. Важно, чтобы ограничители зарядного тока были не только простыми, но и имели минимальные габариты, высокие надежность и КПД, а самое главное – при всех режимах обеспечивали защитные функции. Основным методом «мягкого» включения является зарядка сглаживающих емкостей через токоограничивающий резистор, который после заданного промежутка времени шунтируется контактами электромагнитного реле или тиристором. Параметры тиристоров и емкость оксидных конденсаторов имеют большой разброс и
Оглавление

Узлы ограничителей тока заряда электролитических сглаживающих конденсаторов сетевых выпрямителей (также называемыми устройствами «мягкого» включения) широко применяются в электронной аппаратуре для обеспечения её надежности.

Эту задачу часто пытаются решить с помощью термисторов. Но, обеспечивая желаемый «плавный» запуск, они совершенно не пригодны в случаях повторного включения. Меньшее в результате разогрева сопротивление термистора не успевает восстановиться за промежуток времени перед повторным включением.

Важно, чтобы ограничители зарядного тока были не только простыми, но и имели минимальные габариты, высокие надежность и КПД, а самое главное – при всех режимах обеспечивали защитные функции.

Основным методом «мягкого» включения является зарядка сглаживающих емкостей через токоограничивающий резистор, который после заданного промежутка времени шунтируется контактами электромагнитного реле или тиристором.

Параметры тиристоров и емкость оксидных конденсаторов имеют большой разброс и следовательно, чтобы гарантировать включение тиристора после того, как напряжение на конденсаторе достигнет 95% от номинального значения, необходимо при расчёте параметров времязадающей цепи вместо экспериментально определённого тока управления тиристора использовать его паспортное значение Iу.от при соответствующем напряжении управления Uy.от и учесть разброс емкости оксидных конденсаторов в пределах от -20 до +50...80%.

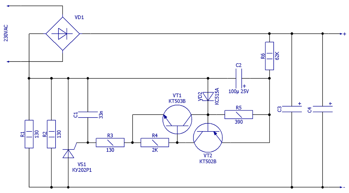
Схема электрическая

Схема электрическая принципиальная бесконтактного ограничения тока зарядки сглаживающих конденсаторов
Схема электрическая принципиальная бесконтактного ограничения тока зарядки сглаживающих конденсаторов

Принцип работы

На транзисторах VT1, VT2 собран аналог динистора. Стабилитрон VD2 определяет порог срабатывания динистора и, соответственно, уровень, до которого заряжается конденсатор С2 – приблизительно 16 В.

В начальной стадии зарядки сглаживающих конденсаторов С3, С4, когда напряжение на времязадающем конденсаторе С2 меньше напряжения стабилизации стабилитрона, транзисторы VT1, VT2 и тиристор закрыты. Сопротивление резистора R5 выбрано таким, чтобы при токе, значение которого меньше минимального тока стабилизации стабилитрона, транзистор VT2 оставался закрытым.

Когда напряжение на конденсаторе С2 достигнет 16 В, транзисторы, вследствие глубокой положительной обратной связи, лавинообразно открываются. Конденсатор С2, разряжаясь, создает импульсный ток управления тиристором, достаточный для его открывания (примерно 75 мА). После этого ток управления поддерживается на уровне приблизительно 5 мА, определяемым напряжением на выходе выпрямителя VD1 и сопротивлением резистора R6.

Конденсатор С1 предусмотрен для повышения помехоустойчивости тиристора VS1. Однако в большинстве случаев его можно не устанавливать.

В ограничителе допустимо применить любую комплементарную пару транзисторов с максимальными напряжением коллектор-эмиттер не менее 20 В и током коллектора не менее 150 мА.