Найти в Дзене
PRACTICAL ELECTRONICS

Модернизированный УМЗЧ Брагина

В публикации рассказано об усилителе Г. Брагина, который он усовершенствовал спустя три года после статьи о своей конструкции на страницах журнала «Радио». Предлагаемая автором схема имеет низкие значения коэффициентов гармонических и интермодуляционных искажений, она сравнительно проста, а также способна выдерживать кратковременные короткие замыкания на выходе. Этот усилитель не имеет выносных элементов термостабилизации начального тока выходного каскада, при этом транзисторы, в отличии от первого варианта работают в режиме AB. При субъективном прослушивании нескольких вариантов фонограмм на первом варианте схемы и «модернизированном», по звуку преимущества за вторым вариантом, хотя измерения в статическом режиме (синус и активная нагрузка) показывают примерно одинаковые результаты. Режим работы выходного каскада – AВ;
Напряжение питания – ±35 В;
Начальный ток выходного каскада (ток покоя) – 120 мА;
Номинальное входное напряжение – 900 мВ (действующее);
Выходная мощность номинальна
Оглавление

В публикации рассказано об усилителе Г. Брагина, который он усовершенствовал спустя три года после статьи о своей конструкции на страницах журнала «Радио».

Предлагаемая автором схема имеет низкие значения коэффициентов гармонических и интермодуляционных искажений, она сравнительно проста, а также способна выдерживать кратковременные короткие замыкания на выходе.

Этот усилитель не имеет выносных элементов термостабилизации начального тока выходного каскада, при этом транзисторы, в отличии от первого варианта работают в режиме AB.

При субъективном прослушивании нескольких вариантов фонограмм на первом варианте схемы и «модернизированном», по звуку преимущества за вторым вариантом, хотя измерения в статическом режиме (синус и активная нагрузка) показывают примерно одинаковые результаты.

Схема электрическая

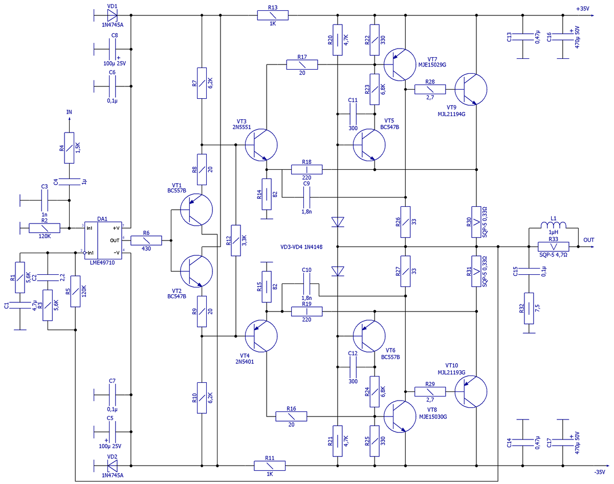
Схема электрическая принципиальная модернизированного УМЗЧ Брагина
Схема электрическая принципиальная модернизированного УМЗЧ Брагина

Технические характеристики:

Режим работы выходного каскада – AВ;
Напряжение питания – ±35 В;
Начальный ток выходного каскада (ток покоя) – 120 мА;
Номинальное входное напряжение – 900 мВ (действующее);
Выходная мощность номинальная (4 Ом) – 100 Вт;
Рабочая полоса частот по уровню 1 дБ – 20…20000 Гц;
THD при номинальной выходной мощности (100 Вт) на частотах:
1 кГц – 0,001%;
20 кГц – 0,03%.

Работа схемы

Т.к. советских запасов ОУ 574-ой серии у меня не осталось, то ещё при задумке повторения этой схемы сразу встал вопрос о выборе подходящего операционного усилителя.

Изначально выбор пал на AD845, но в итоге, попробовав ещё ряд ОУ, остановился на LME49710 – недорогом решении при хороших результатах.

Схемные изменения коснулись и выходного каскада. Для увеличения его входного сопротивления в усилитель введены транзисторы VT1, VT2. Это облегчило работу ОУ DA1 и позволило обеспечить стабильное напряжение база-эмиттер транзисторов VT3, VT4 при изменении температуры.

Кроме того, усилитель дополнен каскадом на транзисторах VT5, VT6, которые совместно с датчиками тока R30, R31 и выходными каскадами на транзисторах VT7…VT10 в режиме покоя образуют соответственно два генератора тока, что исключает отсечку эмиттерного тока транзисторов оконечного каскада и снижает коммутационные искажения. Последнее же, как известно, благоприятно сказывается на спектре гармоник.

Помимо указанных изменений в каждое плечо выходного каскада введена более глубокая местная ООС за счет увеличения сопротивления резисторов в эмиттерных цепях транзисторов VT3, VT4, что сделало выходной каскад более линейным.

Так как резисторы R18, R19 подключены к сенсорам R30, R31, то получается достаточно жесткая термостабилизация начального тока оконечного каскада (при колебаниях температуры теплоотводов выходных транзисторов от 20 до 90°С ток покоя изменяется в пределах 120…130 мА).

Наличие сенсоров тока, глубокой ООС по постоянному току и токоограничительных резисторов в базовых цепях транзисторов VT9, VT10 приводит к ограничению их коллекторных токов до приемлемого значения при коротких замыканиях на выходе.

Ещё одним из плюсов схемы является то, что при правильном монтаже и исправных деталях она не нуждается в какой-либо регулировке. Единственный нюанс – лучше сразу использовать резисторы с 1%-допуском, особенно в цепи задания напряжения смещения, чтобы не нарушить симметрию плеч выходного каскада.

Чертёж односторонней печатной платы из фольгированного стеклотекстолита показан ниже.

Печатная плата для схемы модернизированного УМЗЧ Брагина
Печатная плата для схемы модернизированного УМЗЧ Брагина