Добавить в корзинуПозвонить
Найти в Дзене

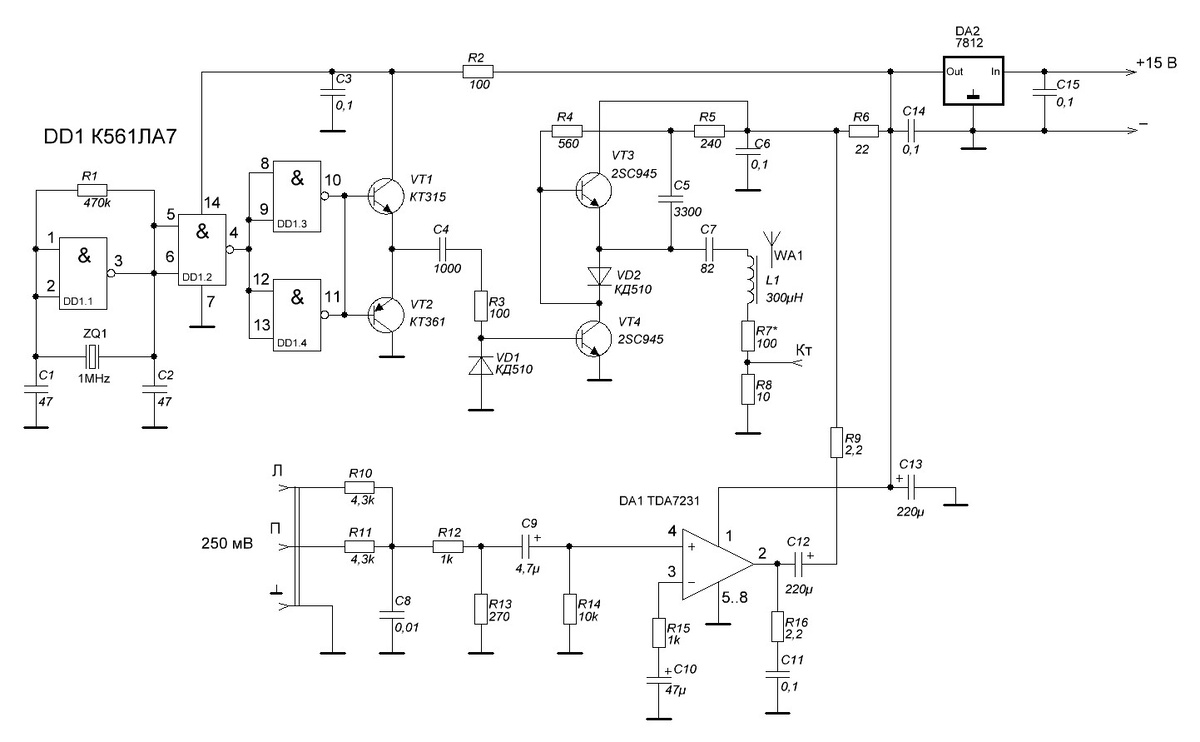
Микромощный АМ передатчик на средние волны.

В настоящее время АМ вещание в России на СВ и ДВ прекращено. Кто-то переделывает их на FM, а кто-то за сохранность в неизменном виде. Правда, во втором случае приемник остается сувениром. Чтобы он зазвучал необходим АМ передатчик, работающий длинных или средних волнах. Достаточен небольшой радиус действия - в пределах комнаты - не более 10 метров. Такой передатчик может быть применен также при ремонте и налаживании приемника. Передатчик содержит задающий генератор с кварцевым резонатором, буферный усилитель, выходной каскад с коллекторной модуляцией, магнитную антенну и модулятор. Питание стабилизированное. Задающий генератор собран на логическом элементе DD1.1 микросхемы DD1, частота стабилизирована кварцевым резонатором ZQ1. Частота 1 МГц. Буферный усилитель выполнен на остальных трех логических элементах микросхемы DD1 и транзисторах VT1, VT2. Транзисторы пришлось применить, т.к. выходной ток микросхемы оказался недостаточным для управления выходным каскадом. Выходной каскад двухт

В настоящее время АМ вещание в России на СВ и ДВ прекращено. Кто-то переделывает их на FM, а кто-то за сохранность в неизменном виде. Правда, во втором случае приемник остается сувениром. Чтобы он зазвучал необходим АМ передатчик, работающий длинных или средних волнах. Достаточен небольшой радиус действия - в пределах комнаты - не более 10 метров. Такой передатчик может быть применен также при ремонте и налаживании приемника.

Схема передатчка.
Схема передатчка.

Передатчик содержит задающий генератор с кварцевым резонатором, буферный усилитель, выходной каскад с коллекторной модуляцией, магнитную антенну и модулятор. Питание стабилизированное.

Задающий генератор собран на логическом элементе DD1.1 микросхемы DD1, частота стабилизирована кварцевым резонатором ZQ1. Частота 1 МГц.

Буферный усилитель выполнен на остальных трех логических элементах микросхемы DD1 и транзисторах VT1, VT2. Транзисторы пришлось применить, т.к. выходной ток микросхемы оказался недостаточным для управления выходным каскадом.

Выходной каскад двухтактный на транзисторах одной структуры VT3, VT4. Конденсатор С5 и резистор R5 образуют цепь вольтодобавки. Нагрузкой выходного каскада является последовательный колебательный контур магнитной антенны WA1: С7,L1, R7, R8. Резистор R7 подбирается при регулировке для получения необходимой полосы пропускания контура, которая составляет около 25 кГц. К контрольной точке КТ подключается осциллограф при настройке контура. Такая полоса пропускания выбрана исходя из того, что нужно передать звуковые частоты до 10 кГц равномерно.

Амплитудная модуляция осуществляется изменением напряжения питания выходного каскада - коллекторная модуляция.

Модулятор выполнен на микросхеме DA1. Входной модулирующий сигнал подается на входы Л и П-левого и правого канала. Резисторы R10...R13 образуют сумматор сигналов левого и правого каналов с делителем входного сигнала, а совместно с конденсатором С8 - фильтр НЧ. Частота среза около 15 кГц. Усиленный модулирующий сигнал с выхода усилителя подается через конденсатор С12 и резистор R8 на резистор R6, через который подается питание на выходной каскад. Напряжение модулирующего сигнала на резисторе R6 складывается с напряжением питания. Этим суммарным напряжением осуществляется питание выходного каскада и, соответственно, амплитудная модуляция излучаемого ВЧ сигнала.

Питание всех составных частей передатчика осуществляется от стабилизатора на микросхеме DA2. Выходной каскад необходимо питать от стабилизированным напряжением - от этого зависит величина нелинейных искажений при модуляции: чем хуже стабилизация, тем больше искажения.

На рисунке показан спектр ВЧ тока в контуре магнитной антенны:

Спкетр ВЧ тока в антенне.
Спкетр ВЧ тока в антенне.

Уровень второй гармоники несущей частоты на 40 дБ ниже первой, остальных - на 50 и менее.

На следующем рисунке показан спектр модуляции ВЧ тока в магнитной антенне:

Спектр модуляции ВЧ тока  в контуре магнитной антенны
Спектр модуляции ВЧ тока в контуре магнитной антенны

Частота модулирующего сигнала 3,5кГц. Глубина модуляции 30%. Нелинейные искажения менее 1%. Уровень второй гармоники в боковых полосах -46 дБ, а третьей -50дБ, относительно первой.

Этот передатчик я использовал при демонстрации приемника "Юность-кп101".

Вот такой получился передатчик.