Найти в Дзене
PRACTICAL ELECTRONICS

Таймер для управления освещением прихожей

Обычно сетевые выключатели освещения в прихожих и коридорах наших квартир располагаются рядом со входом, что весьма удобно – при входе в квартиру, можно сразу включить освещение. Тем временем значительную часть дня освещение в прихожей работает бесполезно, из-за того, что в ней нет окон и его включают и в светлое время суток, забывая потом выключать, когда в нем нет уже необходимости. Для экономичного использования электроэнергии и продления срока службы ламп освещения, выключатель в прихожей целесообразно оснастить несложной схемой, которая будет автоматически выключать свет через заданный промежуток времени. Схему также можно можно использовать и для ограничения времени работы не только осветительных ламп, но и других электроприборов. Если сетевое напряжение подано, но освещение не включено, конденсатор С6 заряжен до напряжения стабилизации стабилитрона VD6 (около до 10В). Поскольку конденсатор С3 в это время разряжен, а транзистор VT2 заперт, также закрыты транзистор и VT3, и тирис
Оглавление

Назначение

Обычно сетевые выключатели освещения в прихожих и коридорах наших квартир располагаются рядом со входом, что весьма удобно – при входе в квартиру, можно сразу включить освещение.

Тем временем значительную часть дня освещение в прихожей работает бесполезно, из-за того, что в ней нет окон и его включают и в светлое время суток, забывая потом выключать, когда в нем нет уже необходимости.

Для экономичного использования электроэнергии и продления срока службы ламп освещения, выключатель в прихожей целесообразно оснастить несложной схемой, которая будет автоматически выключать свет через заданный промежуток времени.

Схему также можно можно использовать и для ограничения времени работы не только осветительных ламп, но и других электроприборов.

Схема электрическая

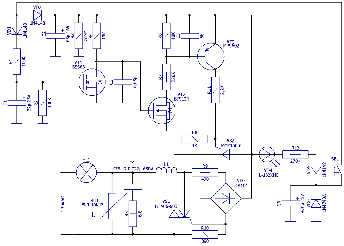
Схема электрическая принципиальная таймера для управления освещением прихожей
Схема электрическая принципиальная таймера для управления освещением прихожей

Принцип работы

Если сетевое напряжение подано, но освещение не включено, конденсатор С6 заряжен до напряжения стабилизации стабилитрона VD6 (около до 10В). Поскольку конденсатор С3 в это время разряжен, а транзистор VT2 заперт, также закрыты транзистор и VT3, и тиристор VS2, и симистор VS1.

Через светодиод VD4, подсвечивающий кнопку включения освещения SB1, протекает ток около 1 мА, ограниченный резистором R12. Если подсветка не нужна светодиод можно исключить, заменив перемычкой.

Если кратковременно нажать SB1, конденсатор С2 зарядится до напряжения около 9 В, через резистор R4 зарядится и конденсатор С3. Напряжение между затвором и истоком транзистора VT2 превысит пороговое, что приведет к открыванию транзисторов VT2 и VT3. В результате откроются тиристор VS2 и симистор VS1.

Время, в течение которого освещение остается включенным, в основном зависит от сопротивления резистора R3, емкости конденсатора С2 и порогового напряжения полевого транзистора VT2. Как только напряжение затвор-исток станет меньше 1,2…2,5 В VT2 запрётся, одновременно с ним закроется VT3, перестанут открываться VS1, VS2 и лампа окажется обесточенной.

Чтобы погасить свет до истечения выдержки, необходимо нажать и около 5 секунд удерживать нажатой кнопку SB1, пока лампа не погаснет.

За это время конденсатор С1 заряжается через диод VD1 и резистор R1 до напряжения, превышающего пороговое транзистора VT1, который открывается и разряжает конденсаторы С2 и С3. Повторное включение освещения возможно лишь через 5…8 секунд.

Варистор RU1 защищает устройство от всплесков сетевого напряжения. Конденсатор С5 устраняет ложные срабатывания.

Конструкция и детали

Дроссель L1 намотан проводом ПЭВ-2 диаметром 0,35…0,51 мм 150 витков на кольце из феррита 2000НМ1 типоразмера К20×12×6.

С резистором R3 и конденсатором С2 указанных на схеме номиналов, после нажатия на кнопку SB1 освещение работает ≈ 25 мин.

Штатный выключатель используется в качестве кнопки SB1. Для этого под его клавишу установлена пружина, возвращающая ее в исходное положение после нажатия.

Чертёж печатной платы для схемы показан ниже.

Печатная плата для схемы таймера для управления освещением прихожей
Печатная плата для схемы таймера для управления освещением прихожей