Добавить в корзинуПозвонить
Найти в Дзене
PRACTICAL ELECTRONICS

Умножитель напряжения с нагрузочным током до 500 мА

В публикации показана простая схема умножителя (удвоителя) напряжения на доступных электронных компонентах без намоточных изделий, способного обеспечить потребляемый ток нагрузкой до 500 мА. Схема собрана на генераторе импульсов – логическом элементе DD1.1 (триггер Шмитта), который охвачен цепью ОС R1C1R2, определяющей частоту генерации. Импульсные сигналы с генератора в противофазе поступает на логические элементы DD1.3 и DD1.4, которые управляют ключевыми транзисторами Дарлингтона VT1 и VT2. Для исключения возможности короткого замыкания источника питания во время их переключения, на второй вход элемента DD1.3 (через инвертор DD1.2) и DD1.4 поступают импульсы, задержанные примерно на четверть периода интегрирующей цепью R3C2. Благодаря этому открывающие импульсы, (отрицательной относительно эмиттеров полярности) на базах транзисторов оказываются разнесенными во времени, и сквозной ток через оба транзистора исключён. Если открыт транзистор VT2, конденсатор С3 заряжается через диод V
Оглавление

В публикации показана простая схема умножителя (удвоителя) напряжения на доступных электронных компонентах без намоточных изделий, способного обеспечить потребляемый ток нагрузкой до 500 мА.

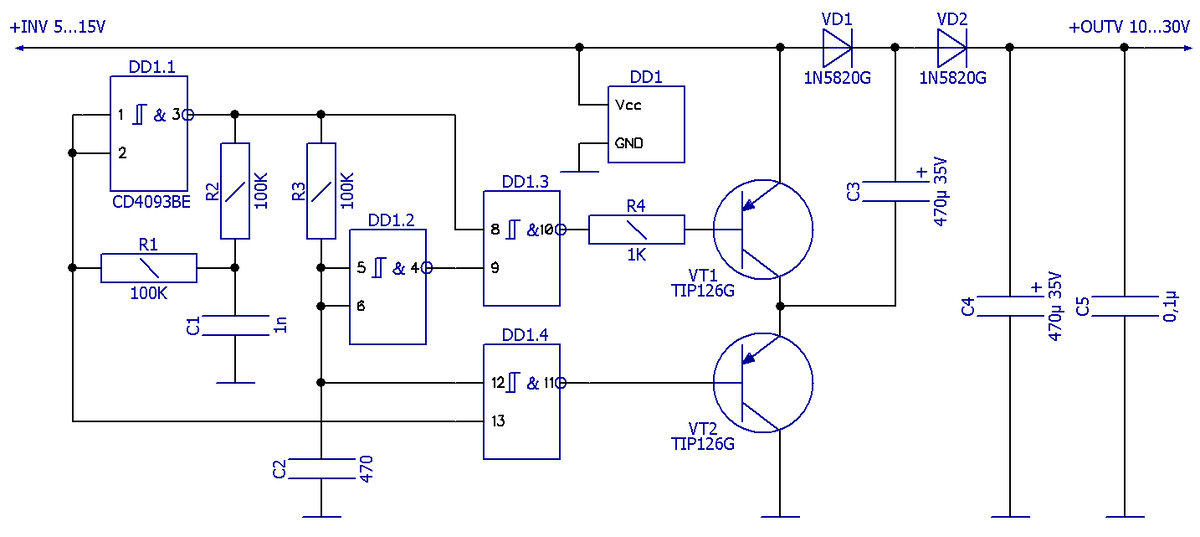
Схема электрическая

Схема электрическая принципиальная умножителя напряжения с нагрузочным током до 500 мА
Схема электрическая принципиальная умножителя напряжения с нагрузочным током до 500 мА

Принцип работы

Схема собрана на генераторе импульсов – логическом элементе DD1.1 (триггер Шмитта), который охвачен цепью ОС R1C1R2, определяющей частоту генерации.

Импульсные сигналы с генератора в противофазе поступает на логические элементы DD1.3 и DD1.4, которые управляют ключевыми транзисторами Дарлингтона VT1 и VT2.

Для исключения возможности короткого замыкания источника питания во время их переключения, на второй вход элемента DD1.3 (через инвертор DD1.2) и DD1.4 поступают импульсы, задержанные примерно на четверть периода интегрирующей цепью R3C2.

Благодаря этому открывающие импульсы, (отрицательной относительно эмиттеров полярности) на базах транзисторов оказываются разнесенными во времени, и сквозной ток через оба транзистора исключён.

Если открыт транзистор VT2, конденсатор С3 заряжается через диод VD1 до напряжения источника питания. Через полпериода открывается транзистор VT1, конденсатор С3 оказывается включенным последовательно с источником, и конденсатор С4 через диод VD2 заряжается до удвоенного напряжения питания.

Конструкция и детали

Микросхему DD1 CD4093 можно заменить на отечественную К561ТЛ1, транзисторы можно использовать серии КТ825, а диоды серии КД202.

К ключевым транзисторам необходимо прикрепить небольшие пластинчатые теплоотводы.

Чертёж печатной платы для схемы умножителя показан ниже.

Печатная плата для схемы умножителя напряжения с нагрузочным током до 500 мА
Печатная плата для схемы умножителя напряжения с нагрузочным током до 500 мА