Найти в Дзене
Сергей Левченко Online

Урок 6. Красивые, структурированные материалы без Word: как использовать LaTeX с Qwen для школьных заданий, карточек и методичек

Урок 1 доступен по ссылке: https://dzen.ru/a/aPiJ9QPuSncWBLHU
Урок 2 доступен по ссылке: https://dzen.ru/a/aPiKcK0E-3BoW7-Q
Урок 3 доступен по ссылке: https://dzen.ru/a/aPiLGvwg_AWqEgb5
Урок 4 доступен по ссылке: https://dzen.ru/a/aPiL0LMqPHUSUf5J
Урок 5 доступен по ссылке: https://dzen.ru/a/aPnX_HYePCkuxRIL Вы когда-нибудь тратили 20 минут, чтобы: — выровнять таблицу в Word, — вставить формулу без кривых шрифтов, — сделать аккуратную карточку с рамкой и местом для решения? LaTeX всё это сможет сделать за вас за считанные секунды! LaTeX — набор макрорасширений (макропакет) системы компьютерной вёрстки TeX, который облегчает набор сложных документов. Используется для создания научных, технических и других текстов, содержащих изображения, таблицы, графики, математические формулы, перекрёстные ссылки. Это язык разметки, который: ✅ автоматически выравнивает всё, ✅ идеально отображает формулы, ✅ создаёт чёткие, профессиональные документы, ✅ бесплатен и работает везде (Overleaf, TeXLive, да

Урок 1 доступен по ссылке: https://dzen.ru/a/aPiJ9QPuSncWBLHU
Урок 2 доступен по ссылке:
https://dzen.ru/a/aPiKcK0E-3BoW7-Q
Урок 3 доступен по ссылке:
https://dzen.ru/a/aPiLGvwg_AWqEgb5
Урок 4 доступен по ссылке:
https://dzen.ru/a/aPiL0LMqPHUSUf5J
Урок 5 доступен по ссылке:
https://dzen.ru/a/aPnX_HYePCkuxRIL

Вы когда-нибудь тратили 20 минут, чтобы:

— выровнять таблицу в Word,

— вставить формулу без кривых шрифтов,

— сделать аккуратную карточку с рамкой и местом для решения?

LaTeX всё это сможет сделать за вас за считанные секунды!

LaTeX — набор макрорасширений (макропакет) системы компьютерной вёрстки TeX, который облегчает набор сложных документов. Используется для создания научных, технических и других текстов, содержащих изображения, таблицы, графики, математические формулы, перекрёстные ссылки.

Это язык разметки, который:

✅ автоматически выравнивает всё,

✅ идеально отображает формулы,

✅ создаёт чёткие, профессиональные документы,

✅ бесплатен и работает везде (Overleaf, TeXLive, даже в Telegram-ботах).

Главная идея LaTeX — отделение содержания от оформления. Автор указывает логическую структуру текста (разбивает его на главы, разделы, абзацы, таблицы, изображения), а LaTeX решает вопросы его отображения.

И да — Qwen отлично генерирует LaTeX-код!

Даже в бесплатной версии.

Сегодня вы научитесь:

— просить Qwen писать готовый LaTeX-код,

— создавать карточки, тесты, рабочие листы с местом для решений,

— использовать шаблоны, которые можно переиспользовать годами.

Помните Главный секрет?:

Не говорите: «Сделай задание».

Говорите: «Напиши код на LaTeX для рабочего листа с заданиями».

🔹 Формула запроса:

«Ты — учитель [предмета]. Создай [тип материала] по теме [тема].
Оформи как готовый LaTeX-код, используя пакеты geometry, amsmath, array, graphicx. (можно остановиться после слова код)

Учти:

— после каждого задания — место для решения в клеточку (используй \texttt{\vspace{3cm}} или grid), (тоже не обязательно расписывать)

— заголовок с названием работы и ФИ ученика,

— шрифт 12pt, поля 2 см»

📝 Пример запроса (математика, 6 класс):

«Ты — учитель математики. Создай рабочий лист по теме „Решение уравнений“. Оформи как готовый LaTeX-код. Включи: заголовок „Самостоятельная работа. ФИ: ____“, 5 уравнений разного уровня, после каждого — \vspace{3cm} для решения. Используй пакеты amsmath и geometry. Шрифт 12pt, поля 2 см»

→ Qwen выдаст полный, рабочий код, который вы скопируете в Overleaf или TeX-редактор — и получите PDF за 1 клик!

Вот 3 типа материалов, которые особенно выигрывают от LaTeX:

📄 1. Рабочие листы с местом для решений

— Идеальны для контрольных и самостоятельных работ. Листы выглядят аккуратно и профессионально!

— Qwen генерирует место для ответа и поле с клеточками для решения. Если вас не устраивает выдача, просто попросите поправить и объясните, что именно

🎴 2. Карточки для индивидуальной работы

— Хорошо делать индивидуальные карточки заданий, которые потом легко использовать на "летучках".

— Можно сгенерировать каждому ученику свой вариант (об этом в следующих уроках).

— Можно распечатать 4 на листе

📑 3. Методические рекомендации и шпаргалки

— Чёткие заголовки, списки, формулы — то, что отличает профессиональную печать от самиздата! Оформите имеющиеся у вас материалы при помощи LaTeX и получите готовый макет для печати!

— Профессиональный вид можно предать портфолио, спискам и всему, чему пожелаете

💡 Совет: если при компиляции документа у вас вышла ошибка, скопируйте и отправьте её в чат Qwen: он сам отработает её и справит код!

📌 Домашнее задание:

— Зайдите на Overleaf.com (бесплатно, без установки) (это самый популярный онлайн-редактор документов в формате LaTeX)

— Составьте запрос Qwen на рабочий лист или карточку по вашему предмету

— Скопируйте код в Overleaf → нажмите «Recompile» → скачайте PDF (интерфейс интуитивно понятен и на английском языке, но, если вы не понимаете написанное, воспользуйтесь браузером с переводчиком. Хорошо работает Яндекс.Браузер)

— Сохраните PDF — это ваш первый ИИ+LaTeX материал!

📎 Полезные ресурсы:

— Overleaf — онлайн-редактор LaTeX

— Crixet — аналог Overleaf, который легче в освоении

— Detexify — рисуете символ → получаете команду LaTeX (например, для сложных химических символов)

💬 Размышление:

Какой тип материалов вы чаще всего оформляете? Может, именно его стоит перевести на LaTeX?

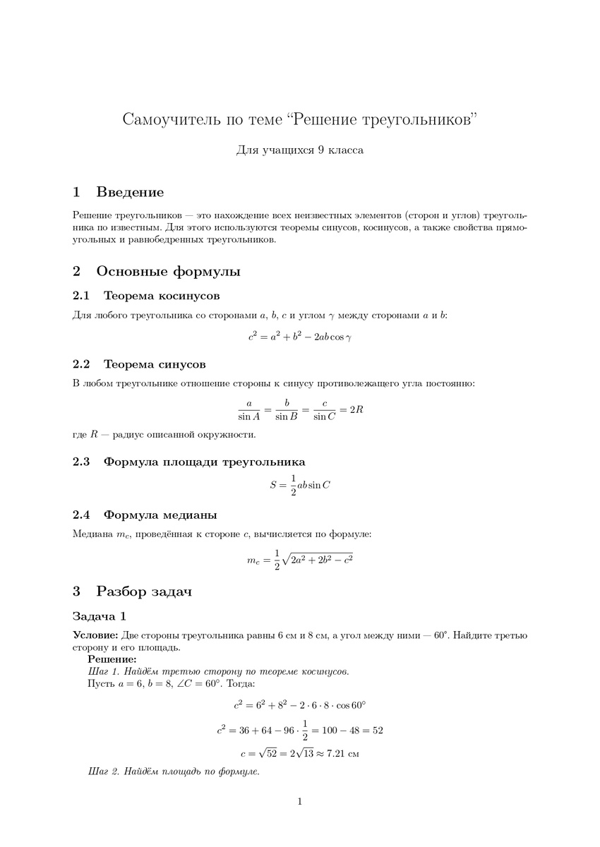
Важно: Qwen плохо работает с геометрическими чертежами. Треугольники у него сплошь равносторонние, обозначения плывут, потому для этих задач нужно будет либо осваивать LaTeX и писать код самому, либо использовать другие нейросети. Однако, думаю, в ближайшем будущем он научится генерировать коды чётко и без ошибок.

В Уроке 7 — как создавать разноуровневые задания для всех и для каждого 💙

#qwen

Попросил Qwen подготовить для вас методичку-образец по теме «Решение треугольников». Для работы дал чату фотографию контрольной работы из интернета по этой теме и, что самое важное, не вносил никаких правок! Оцените результат!

-2
-3
-4
-5