Найти в Дзене

У ЛитРеса новые правила – теперь опубликовать свою книгу будет сложнее? 18+

9 октября 2025 года обновились правила публикации на сайте ЛитРес «Самиздат»: https://clck.ru/3PqAAP. С первого взгляда, тексты теперь будут публиковаться только вычищенные произведения, без сложных тем и внутренних конфликтов. А маркировка +18 будет даже на детских сказках. Но давайте разберемся, так ли это на самом деле и ответим на главный вопрос – опубликовать свою книгу будет сложнее? Я отвечу сразу. Нет, не сложнее. Основные правила: О правилах расскажем подробно и с примерами в этой и других статьях. Сегодня мы пройдемся по не самым обсуждаемым в книжном сообществе, но не менее значимым пунктам, таким как: авторское право, иноагенты и фейковая информация. Пункт, который напрямую касается каждого автора. ЛитРес опирается на законы РФ и требует их соблюдения. На первый взгляд, из пункта всё понятно, не вставляй в свой текст цитаты без указания автора, иначе будут последствия. От денежных потерь, до возможности предстать перед судом. Но есть исключения, произведения классиков, ко
Оглавление

9 октября 2025 года обновились правила публикации на сайте ЛитРес «Самиздат»: https://clck.ru/3PqAAP.

С первого взгляда, тексты теперь будут публиковаться только вычищенные произведения, без сложных тем и внутренних конфликтов. А маркировка +18 будет даже на детских сказках.

Но давайте разберемся, так ли это на самом деле и ответим на главный вопрос – опубликовать свою книгу будет сложнее?

Я отвечу сразу. Нет, не сложнее.

Основные правила:

  • Быть внимательным;
  • Изучать правила площадки, на которой опубликуете свою книгу. И читать договор издательства, с которым заключаете сделку.

О правилах расскажем подробно и с примерами в этой и других статьях. Сегодня мы пройдемся по не самым обсуждаемым в книжном сообществе, но не менее значимым пунктам, таким как: авторское право, иноагенты и фейковая информация.

Поговорим об авторском праве

Рис. 1 Основные положения пункта об авторских прав
Рис. 1 Основные положения пункта об авторских прав

Пункт, который напрямую касается каждого автора. ЛитРес опирается на законы РФ и требует их соблюдения.

На первый взгляд, из пункта всё понятно, не вставляй в свой текст цитаты без указания автора, иначе будут последствия. От денежных потерь, до возможности предстать перед судом.

Но есть исключения, произведения классиков, которые признаны уже общественным достоянием. Например, А.С.Пушкин, Ф.М.Достоевский, Л.Н.Толстой. Этой теме лучше посвятить отдельную статью, где мы подробно разберемся со всеми тонкостями лицензии и достоянием.

Главное помнить, цитировать можно если произведение лицензировано (признано достоянием) или есть письменное разрешение от автора.

Плагиат также относится к пункту с авторскими правилами.

Плагиат – это присвоение чужой работы себе. И он юридически наказуем.

Даже случайное заимствование, без указания источника поставит под сомнение в честности автора. А если он специально взял чужую работу, то это навредит репутации.

В сети много программ, которые легко определяют и проверяют процент плагиата в тексте (например, txt.ru). Поэтому, призываю, авторов никогда специально не присваивать себе чужие работы.

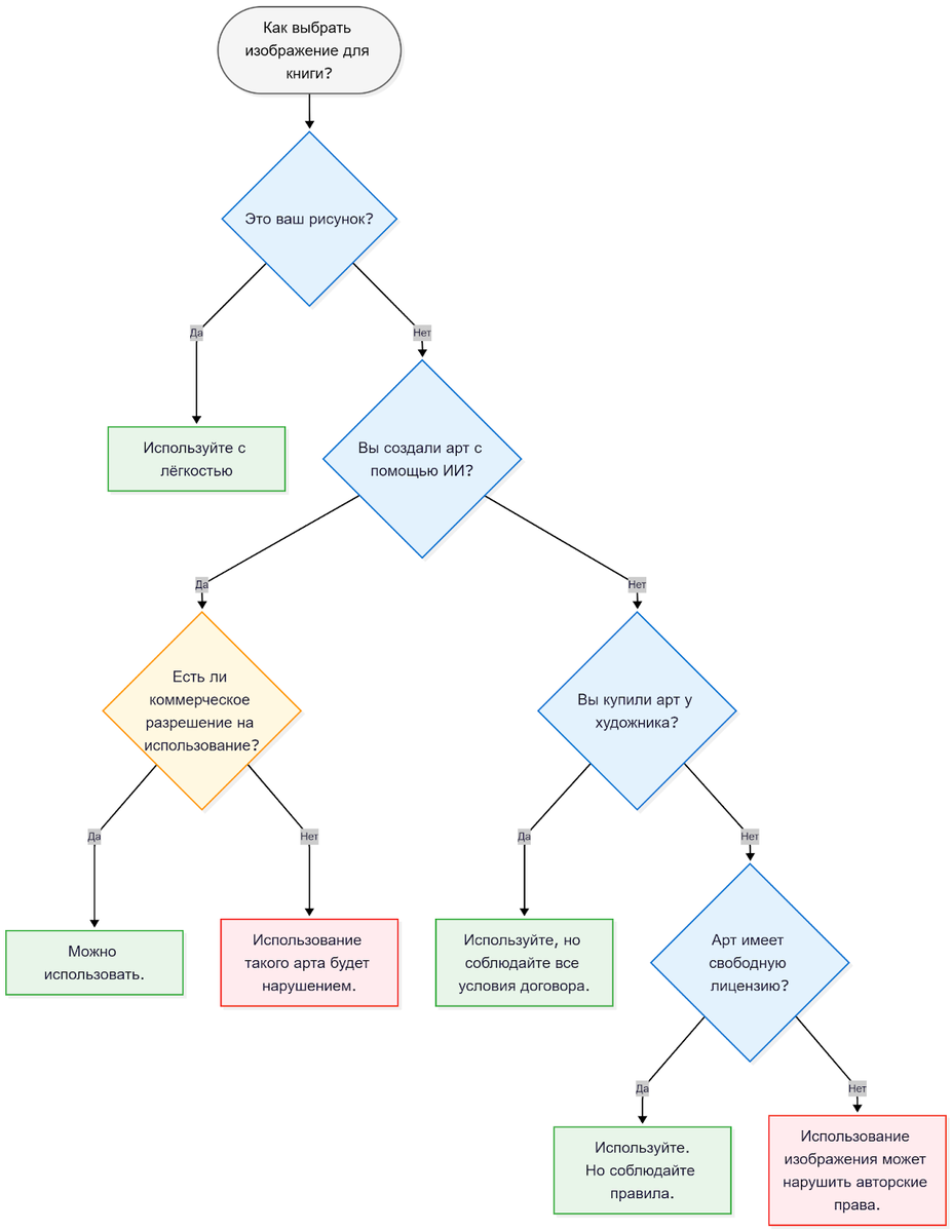
Кроме осторожного использования чужих текстов в своих книгах на сайте ЛитРес, требуется вдумчиво подходить и к выбору изображения.

Сюда могут входить:

  • обложки для книг;
  • иллюстрации в книге;
  • комиксы, манга и другое.

И здесь может быть план действий простой.

Задайте себе несколько простых вопросов:

  • я сам нарисовал арт(ы)? (в ручную или с помощью ИИ)
  • я купил у художника?
  • арт не лицензирован?

Если на всё ответ “нет”, значит такое изображение использовать не стоит и лучше подобрать другое.

Для удобства и запоминания алгоритма действия, можно использовать следующую схему:

Схема 1. Правила выбора изображений
Схема 1. Правила выбора изображений

Персональные данные и фотография человека

Рис 2. Основные положения пункта о персональных данных
Рис 2. Основные положения пункта о персональных данных

С появлением и популяризацией сети Интернет человек постепенно привык к тому, что его фотографии и личные данные становятся достоянием многих. Это не только имя и фамилия, но и город в котором он живет, место его учебы и работы и другое. Часто люди совершают сами ошибки по неосторожности. И проходит всё это мимо и мирно.

Но что будет, если в книге, которая стала бестселлером. А в ней появились имя и фамилия настоящего человека, который не давал на это согласие? А его фотография?

К человеку придет слава, хорошая и плохая, а к автору Закон.

Мне понравились точные советы от ЛитРес на счет, как соблюсти эти правила.

Правила:

  1. Меняйте имена, фамилии и другие данные. Не точное совпадение – нет ответственности.
  2. Используйте фотографии с массовых мероприятий, где человек не в центре.

Это правило относится больше к художественной литературе, если же это нон-фикшн, историческая или биографическая литература. Но в любом случае, если человек дает согласие на использование своего имени просите написать разрешение и храните его. Бюрократия, но без нее никуда.

Материалы созданные иностранными агентами

Рис 3. Основные положения пункта о материалах созданных иноагентами
Рис 3. Основные положения пункта о материалах созданных иноагентами

Здесь мы с вами долго задерживаться не будем, хотя для понимания и правильного оформления оно нужно

Если решили цитировать автора со статусом “иностранный агент”, то ваша книга автоматически становится 18+. Также необходимо обязательно указать статус иноагента.

Цитату необходимо оформить так:

  • Пометка «Материал подготовлен (произведён) лицом, выполняющим функции иностранного агента».
  • Маркировка 18+.

Фейковая информация

Рис 4. Основные положения пункта о фейках
Рис 4. Основные положения пункта о фейках

Нас с детства учат, что врать плохо. И закон говорит, что фейк –это плохо, но почему?

Потому что фейк – это ложная, не правильная информация. Она способна даже принести вред человеку.

Если произведение имеет художественную ценность, и не гонится за достоверностью, то автора не упрекнут и не обвинят в ложности, но если его литература гонится за истинной (например, научно-популярная), то здесь могут начаться сложности.

Но помните, что даже в художественной литературе (фэнтези, фантастике, сказках и др.) нельзя предоставлять ложную информацию о чрезвычайных ситуациях, а также государственных органах и силовых ведомств РФ.

Подробнее о причинах мы поговорим в статье посвященной правовой стороне, где простыми словами разберемся не только в самих сухих фактах, но и правильности действия.

Обезопасить себя можно:

  • Всегда проверяйте то, что используете – информацию, данные и т.д.
  • Сравнивайте разные источники и не доверяйте только одному.
  • Всегда следуйте законам и правилам.

Новые правила, которые выложил ЛитРес наводят ужас и панику. Мне, как автору и читателю, тоже становится не по себе. Поэтому я и решила, что нужно разобраться во всем.

Когда начинаешь читать, разбирать и ссылаться на Букву Закона понимаешь, что не все так страшно. Да, многое не понятно, да, многое ставится под сомнение. Особенно некоторые пункты, которые мы разберем в следующей статье. Но на деле мало, что изменилось.

Я хочу напомнить всем, правила были всегда и везде, цензура тоже. Писать можно по-разному и ни кто не помешает нам писать и читать ни dark, ни детективы, ни триллеры.

Подписывайтесь на канал, оставляйте комментарии с вопросами. Также буду рада, если напишите о своем личном опыте – если вашу книгу отклонили модерация, если есть сомнения, что книгу не опубликуют или сняли с публикации и выдвинули требования.

Спасибо за внимание.

С вами была Дородных Полина.

#ЛитРес #Самиздат #ПисательскийДзен #ПравилаДляАвторов #ПисатьМожно #АвторскаяПроза #ЛитератураРФ