Найти в Дзене
РадиоЛоцман

Контроллер горячей замены для приложений с двуполярным питанием

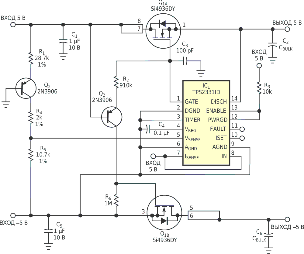
В некоторых приложениях требуется функция контроллера горячей замены, автоматического выключателя или и то, и другое для двуполярных шин питания постоянного тока. В отдельных случаях требование горячей замены основано только на соображениях, связанных с пусковым током. Контроль пускового тока необходим для предотвращения перегрузки разъемов и скачков на шинах питания. В других приложениях могут возникнуть проблемы, если по какой-либо причине выходит из строя один из источников питания. Хорошим примером может служить источник смещения для усилителя на арсенид-галлиевом полевом транзисторе. Если вы отключаете отрицательное смещение затвора, необходимо также отключить положительное напряжение питания стока; возникающий в противном случае большой ток стока может вывести устройство из строя. Оба этих требования можно выполнить, используя одноканальный контроллер горячей замены. В схеме на Рисунке 1 используется микросхема TPS2331 (IC1) в плавающем включении. Земля микросхемы в этой схеме пр

В некоторых приложениях требуется функция контроллера горячей замены, автоматического выключателя или и то, и другое для двуполярных шин питания постоянного тока. В отдельных случаях требование горячей замены основано только на соображениях, связанных с пусковым током. Контроль пускового тока необходим для предотвращения перегрузки разъемов и скачков на шинах питания. В других приложениях могут возникнуть проблемы, если по какой-либо причине выходит из строя один из источников питания. Хорошим примером может служить источник смещения для усилителя на арсенид-галлиевом полевом транзисторе. Если вы отключаете отрицательное смещение затвора, необходимо также отключить положительное напряжение питания стока; возникающий в противном случае большой ток стока может вывести устройство из строя. Оба этих требования можно выполнить, используя одноканальный контроллер горячей замены.

В схеме на Рисунке 1 используется микросхема TPS2331 (IC1) в плавающем включении. Земля микросхемы в этой схеме привязана к отрицательному входному напряжению. Если напряжение на положительной шине слишком низкое или напряжение на отрицательной шине слишком высокое, напряжение на выводе VSENSE не может достичь порогового значения 1.225 В, и микросхема выключается. Вход VSENSE имеет гистерезис порядка 30 мВ, обеспечивающий чистое бездребезговое включение.

Читать далее здесь (оригинал статьи) https://www.rlocman.ru/shem/schematics.html?di=683895