Найти в Дзене
Электронный досуг

УМЗЧ класса супер-А Митрофанова. Продолжение.

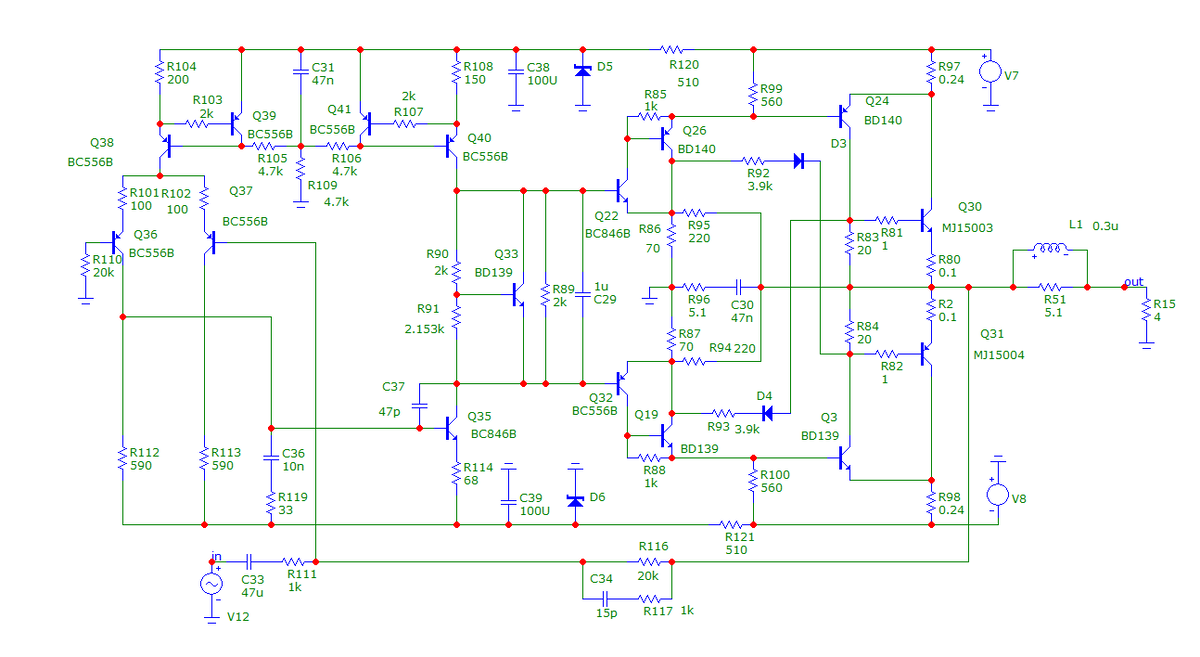
Для ограничения тока через транзисторы VT4, VT5 при открывании транзисторов защиты по току VT6, VT7 в схеме предусмотрено ограничение напряжения перед выходным каскадом - это цепи VD5, VD6 и VD3, VD4. Но все равно ток через транзисторы VT4, VT5 может превысит предельно допустимый для использованных транзисторов. Добавление резисторов в коллекторы Q26, Q19 для защиты от перегрузок при открывании защитных транзисторов нежелательно - ухудшается ФЧХ. Ток через эти транзисторы при срабатывании защиты около 240 mA. Рассеиваемая мощность около 2,5 Вт. Тут нужны транзисторы средней мощности с хорошими частотными свойствами. В рабочем режиме рассеиваемая ими мощность небольшая. Поэтому теплоотводы не требуются.
Дальнейшее исследование модели в программе микрокап.
Уровень второй гармоники относительно уровня сигнала для частоты 1 кГц - 93 дБ. Величина тока на закрытом плече достигает 300 mA.
Уровень третьей гармоники относительно уровня сигнала - 84 дБ.
Величина тока на закрытом плече до

Для ограничения тока через транзисторы VT4, VT5 при открывании транзисторов защиты по току VT6, VT7 в схеме предусмотрено ограничение напряжения перед выходным каскадом - это цепи VD5, VD6 и VD3, VD4. Но все равно ток через транзисторы VT4, VT5 может превысит предельно допустимый для использованных транзисторов.

-2

АЧХ и ФЧХ
АЧХ и ФЧХ
АЧХ и ФЧХ при разомкнутой ООС.
АЧХ и ФЧХ при разомкнутой ООС.

Добавление резисторов в коллекторы Q26, Q19 для защиты от перегрузок при открывании защитных транзисторов нежелательно - ухудшается ФЧХ. Ток через эти транзисторы при срабатывании защиты около 240 mA. Рассеиваемая мощность около 2,5 Вт. Тут нужны транзисторы средней мощности с хорошими частотными свойствами. В рабочем режиме рассеиваемая ими мощность небольшая. Поэтому теплоотводы не требуются.
Дальнейшее исследование модели в программе микрокап.

Гармоники на 1 кГц.
Гармоники на 1 кГц.

Уровень второй гармоники относительно уровня сигнала для частоты 1 кГц - 93 дБ.

Токи на резисторах R80, R2 на частоте 1 кГц.
Токи на резисторах R80, R2 на частоте 1 кГц.

Величина тока на закрытом плече достигает 300 mA.

Гармоники сигнала 20 кГц на выходе.
Гармоники сигнала 20 кГц на выходе.

Уровень третьей гармоники относительно уровня сигнала - 84 дБ.

Токи на резисторах R2, R80 на частоте 20 кГц.
Токи на резисторах R2, R80 на частоте 20 кГц.

Величина тока на закрытом плече достигает 430 mA. При меньшем уровне сигнала величина тока на закрытом плече меньше. Как видно из графиков, сразу после перехода в неактивное состояние, ток через транзистор равен 0.
Тут поместил не все графики. Проводил исследования при отключенных R92, D3, R93, D4. Уровни вторых гармоник не меняются. Уровни некоторых более высоких гармоник ниже до 10 дБ. Но не всех. Поэтому, если судить по моделированию однозначно нельзя говорить о заметном положительном эффекте.
Возможно, в реальной конструкции, картина несколько другая.
Успехов в творчестве!