Добавить в корзинуПозвонить
Найти в Дзене
Электронный досуг

УМЗЧ для дома.

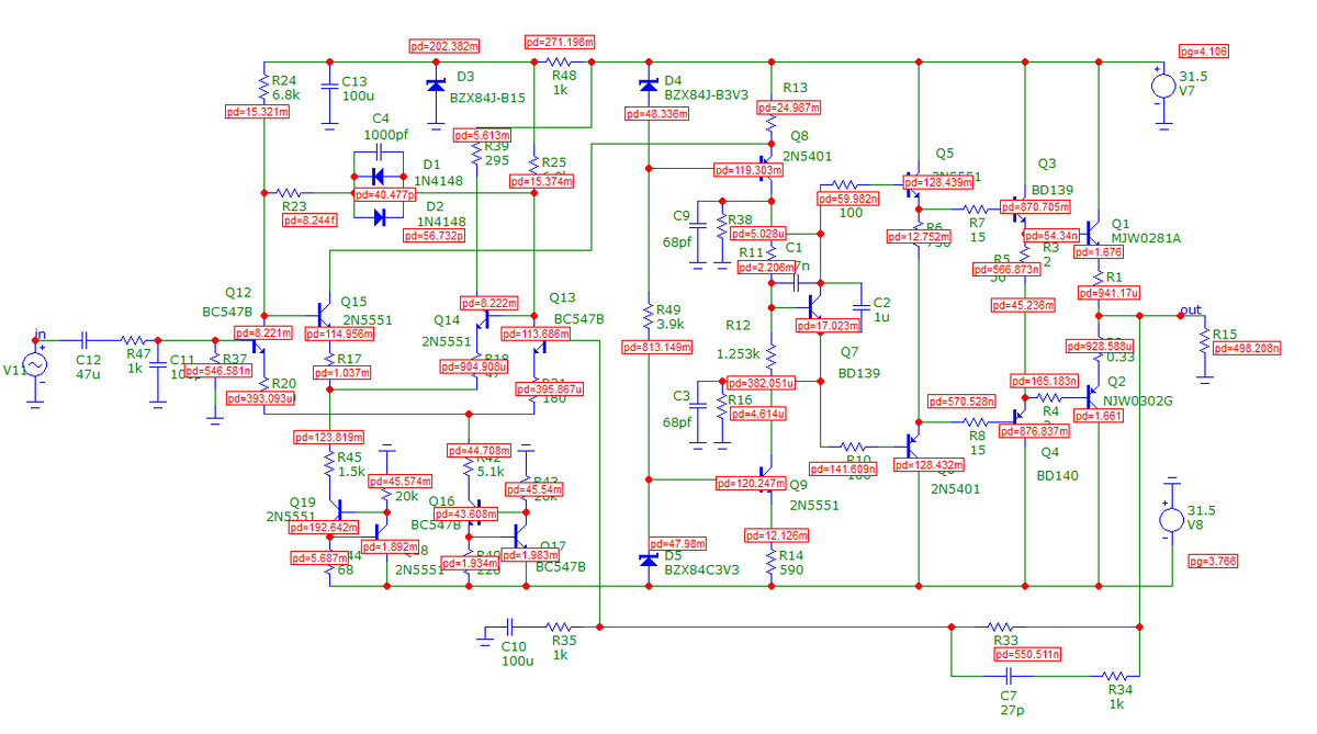
Рассматривается модель относительно простого УМЗЧ для дома. Выходная мощность 50Вт на нагрузке 4 Ом. УМЗЧ рассчитан на питание от трансформаторов распространенных советских УНЧ Кумир, Амфитон и др., у которых напряжение после выпрямителя при отсутствии сигнала составляет 28 - 35 В. Схема работоспособна при снижении напряжения питания до 22 В. Если напряжения питания не входят в этот интервал, требуется изменение сопротивлений некоторых резисторов. Установка тока покоя осуществляется подбором сопротивления резистора R12, который при повторении надо составить из 2-х резисторов - постоянного на 1,2 кОм и подстроечного на 500 Ом. В начале настройки сопротивление подстроечника должно быть максимально. Если подстроечник многооборотный, надо следить, чтобы сопротивление подстроечника не "скакнуло" с максимального на 0 - выходные транзисторы сразу могут выйти из строя. Q7 - транзистор - датчик температуры - должен быть установлен на общем теплоотводе с выходными транзисторами Q1, Q2, Q3, Q4

Рассматривается модель относительно простого УМЗЧ для дома. Выходная мощность 50Вт на нагрузке 4 Ом. УМЗЧ рассчитан на питание от трансформаторов распространенных советских УНЧ Кумир, Амфитон и др., у которых напряжение после выпрямителя при отсутствии сигнала составляет 28 - 35 В. Схема работоспособна при снижении напряжения питания до 22 В. Если напряжения питания не входят в этот интервал, требуется изменение сопротивлений некоторых резисторов. Установка тока покоя осуществляется подбором сопротивления резистора R12, который при повторении надо составить из 2-х резисторов - постоянного на 1,2 кОм и подстроечного на 500 Ом. В начале настройки сопротивление подстроечника должно быть максимально. Если подстроечник многооборотный, надо следить, чтобы сопротивление подстроечника не "скакнуло" с максимального на 0 - выходные транзисторы сразу могут выйти из строя. Q7 - транзистор - датчик температуры - должен быть установлен на общем теплоотводе с выходными транзисторами Q1, Q2, Q3, Q4. Цепь термостабилизации полностью не рассчитан. Делать это в симуляторе не умею.
В любом случае цепь термостабилизации требует окончательной настройки в конкретной конструкции. Если при повышении температуры происходит увеличение тока покоя, надо пропорционально уменьшить сопротивления резисторов R11, R12. Если же ток уменьшается, то параллельно конденсатору С2 надо включить резистор - поставить подстроечник 10 кОм и подобрать сопротивление.
Мощности резисторов:
R1, R2 - 5 Bт.
R49 - 2 Bт.
R48, R5 - 0,5 Bт.
R45 - 0,25 Bт.
Остальные - 0,125 - 0,25 Вт.
Естественно, при повторении входная часть, включая УН - усилитель напряжения(Транзисторы Q8, Q9.) должна быть развязана от выходных повторителей резистивно емкостными фильтрами, состоящими из резисторов по 22 Ом и конденсаторов по 100 мкФ по обеим цепям питания.

Мощности на элементах при отсутствии сигнала.
Мощности на элементах при отсутствии сигнала.

В схему УМЗЧ можно встроить защиту от короткого замыкания, которое использовано в УМЗЧ Сухова.
УМЗЧ по данной схеме имеет хороший АЧХ и ФЧХ. Низкие гармонические искажения.

АЧХ и ФЧХ УМЗЧ. Усиление УМЧ 20 раз - 26 дБ.
АЧХ и ФЧХ УМЗЧ. Усиление УМЧ 20 раз - 26 дБ.

АЧХ и ФЧХ с разомкнутой петлей ООС.

АЧХ и ФЧХ с разомкнутой петлей ООС.
АЧХ и ФЧХ с разомкнутой петлей ООС.

Как видим, глубина обратной связи на частоте 20 Гц - 34 дБ,
3 кГц - 64 дБ,
20 кГц - 47 дБ,
100 кГц - 22 дБ.

Гармоники на частоте 1 кГц:

Гармоники на частоте 1 кГц.
Гармоники на частоте 1 кГц.

Уровень 3 - й гармоники - 105 дБ относительно сигнала. Или уровень этой гармоники - 0,0006%. Если даже гармоник 20, их общий процент не будет превышать 0,012%. С учетом того, что их амплитуда убывает, будет меньше.

Гармоники на частоте 20 кГц:

Гармоники на частоте 20 кГц:
Гармоники на частоте 20 кГц:

Уровень 3-й гармоники относительно сигнала - 86 дБ. Это - 0,005% Естественно, присутствует много гармоник. Но общие искажения будут сотые доли процента.
Как видим, схема имеет достаточно высокие параметры.
Разработка не моя. Она была опубликована в схематичном виде в одном из форумов. Но предлагался входной каскад из 3-х последовательно включенных дифференциальных каскадов. Но при моделировании такая схема оказалась неустойчивой. Входная часть из 2-х последовательно включенных дифкаскадов имеет достаточное усиление и хорошую устойчивость.
По выходной мощности. Максимальная амплитуда выходного сигнала меньше напряжения питания на 7,5 В. Дальше идет ограничение. При питании от стабилизированного источника питания напряжением 31,5 В выходная мощность будет 72 Вт. Если источник питания не стабилизированный и напряжение на нем падает, скажем до 25 В(примерно такие характеристики имеют трансформаторы УНЧ Кумир, Амфитон) , неискаженная выходная мощность будет 38 Вт, что для дома вполне достаточно.
Успехов в творчестве!