Добавить в корзинуПозвонить
Найти в Дзене
Техно Колибри

Загадка электричества: с какой скоростью электроны передвигаются в проводах?

Многие думают, что когда включаешь выключатель и лампочка тут же загорается, это происходит потому что электроны передвигаются по проводнику со скоростью света. Однако это в корне неверно. Всё гораздо сложнее, и даже удивительно интереснее! Так с какой скоростью электроны передвигаются в проводах? Давайте разбираться вместе. Представьте себе такую картину: вы находитесь внутри металлического провода, наблюдая за движением множества свободных электронов. По классическим представлениям, разработанным немецким учёным Паулем Друде (ещё в конце XIX века), электроны в металлах напоминают молекулы идеального газа. Они постоянно находятся в движении, иногда сталкиваясь с атомами металлической решетки. Среднюю скорость такого движения легко подсчитать по известной формуле: Подставив все необходимые значения мы увидим, что средняя скорость теплового движения электрона равно 100 километров в секунду – это действительно довольно быстро! Но... это тепловая скорость хаотического движения электроно
Оглавление

Многие думают, что когда включаешь выключатель и лампочка тут же загорается, это происходит потому что электроны передвигаются по проводнику со скоростью света. Однако это в корне неверно. Всё гораздо сложнее, и даже удивительно интереснее! Так с какой скоростью электроны передвигаются в проводах? Давайте разбираться вместе.

Какова реальная скорость электронов?

Представьте себе такую картину: вы находитесь внутри металлического провода, наблюдая за движением множества свободных электронов.

По классическим представлениям, разработанным немецким учёным Паулем Друде (ещё в конце XIX века), электроны в металлах напоминают молекулы идеального газа. Они постоянно находятся в движении, иногда сталкиваясь с атомами металлической решетки.

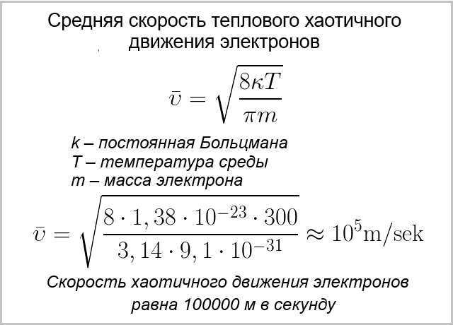
Среднюю скорость такого движения легко подсчитать по известной формуле:

Формула средней скорости теплового хаотичного движения электронов и её расчет.
Формула средней скорости теплового хаотичного движения электронов и её расчет.

Подставив все необходимые значения мы увидим, что средняя скорость теплового движения электрона равно 100 километров в секунду – это действительно довольно быстро!

Но... это тепловая скорость хаотического движения электронов:

Беспорядочное движение электронов в проводнике.
Беспорядочное движение электронов в проводнике.

А вот чтобы появился ток, нужно, чтобы все электроны начали двигаться в одном направлении – упорядоченно. Поэтому формула движения электронов в проводе будет совершенно другой.

И вот тут возникает парадокс:

Формула средней скорости упорядоченного движения электронов и её расчет.
Формула средней скорости упорядоченного движения электронов и её расчет.

Как видите, упорядоченное движение отрицательно заряженных частиц совершается с очень маленькой скоростью – всего 1 миллиметр в секунду или 6 сантиметров в минуту или 0,0036 километров в час.

Но, если скорость электронов в проводе такая маленькая, тогда что заставляет лампочку загораться мгновенно? Ответ кроется в особенностях электрического поля и взаимодействии зарядов.

Почему лампочка включается мгновенно


Давайте представим следующую аналогию: огромная людская очередь плотно забита людьми. Один стоящий в хвосте даёт мощный толчок соседнему человеку. Через мгновение этот толчок распространяется вдоль всей очереди, заставляя двигаться тех, кто находится впереди. Хотя тот человек, который стоял в хвосте и дал импульс, сделал всего лишь шаг.

То же самое происходит и в проводниках. Когда возникает напряжение, воздействие распространяется почти мгновенно по всему проводу, передаваясь другим электронам подобно цепочке ударов, хотя сами электроны перемещаются относительно медленно.

Таким образом, мы можем считать, что эффект передачи импульса обусловлен распространением электромагнитного сигнала, а не реальной физической скоростью перемещения электронов.

Электрический сигнал (поле) движется практически со скоростью света, вызывая массовое перемещение электронов одновременно по всей длине цепи. И эти рассуждения абсолютно верны с научной точки зрения и чрезвычайно увлекательны.

Иллюстрация к статье "Загадка электричества: с какой скоростью электроны передвигаются в проводах?", канал "Техно Колибри", Дзен. Рисунок от "Шедеврум".
Иллюстрация к статье "Загадка электричества: с какой скоростью электроны передвигаются в проводах?", канал "Техно Колибри", Дзен. Рисунок от "Шедеврум".

Загадка электричества до сих пор не отгадана

Человечество до сих пор обладает весьма ограниченными познаниями о сущности самого электричества как физического явления. Несмотря на наши успехи в изучении законов, управляющих поведением электрических зарядов, нельзя отрицать, что природа самой электрической силы остаётся окутанной тайнами.

Наше понимание напоминает попытку исследовать мешок, наполненный непонятными предметами, полагаясь исключительно на осязание. Фиксируем только свойства объектов – их массу, плотность, форму и т.п.

Да, мы научились предсказывать поведение предметов в разных ситуациях, но не видим их истинной сути, словно действуем вслепую.

Вместо заключения

Электрическое освещение действительно загадочно и удивляет своей простотой и сложностью одновременно. Теперь мы знаем с какой скоростью электроны движутся по проводам – она очень низка, всего 1 мм/сек или 6 см/мин или 0,0036 км/час. Однако передача энергии (импульс) осуществляется молниеносно, создавая иллюзию быстрого передвижения самих частиц.

Согласитесь ли Вы с тем, что возможно Никола Тесла открыл нечто значительное в понимании электричества, но предпочёл сохранить свои знания втайне? Быть может его заставили замолчать и на то имелись веские основания? А может быть, наше незнание даже лучше для человечества?

Ведь мы до сих пор не знаем, что такое электричество:

Благодарю, что дочитали до конца. Лайк – лучшее спасибо мне!

Наука
7 млн интересуются