Добавить в корзинуПозвонить
Найти в Дзене
Самоделки от любителя

Схема сенсорного переключателя включения-выключения с использованием таймера 555

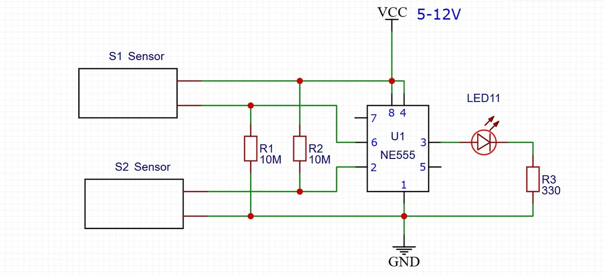
Руководство по созданию сенсорного переключателя Touch On и Touch Off с использованием микросхемы таймера 555 на макетной плате. В этой схеме используются две пары сенсорных проводников для определения и регистрации прикосновения. Одна пара сенсорных проводников (датчиков) предназначена для включения выхода, а другая — для его выключения. Вы можете использовать любое выходное устройство, например двигатели постоянного тока или приборы переменного тока (например, лампы или вентиляторы), подключив реле к выходу микросхемы таймера 555 и подсоединив выходное устройство к реле. Микросхема таймера 555 1 или 2 светодиода (можно также подключить зуммеры и т. д.) Резисторы 2 x 10 МОм, 2 x (последовательный резистор для светодиодов) Макетная плата Несколько проводов для макетной платы Источник питания (5–12) В Примечание: номинал последовательного резистора, подключенного к светодиоду, зависит от цвета светодиода, который вы планируете использовать, и напряжения источника питания. Соответству
Оглавление

Руководство по созданию сенсорного переключателя Touch On и Touch Off с использованием микросхемы таймера 555 на макетной плате. В этой схеме используются две пары сенсорных проводников для определения и регистрации прикосновения. Одна пара сенсорных проводников (датчиков) предназначена для включения выхода, а другая — для его выключения.

Вы можете использовать любое выходное устройство, например двигатели постоянного тока или приборы переменного тока (например, лампы или вентиляторы), подключив реле к выходу микросхемы таймера 555 и подсоединив выходное устройство к реле.

Требуемые компоненты

Микросхема таймера 555

1 или 2 светодиода (можно также подключить зуммеры и т. д.)

Резисторы 2 x 10 МОм, 2 x (последовательный резистор для светодиодов)

Макетная плата

Несколько проводов для макетной платы

Источник питания (5–12) В

Принципиальная схема

Схема
Схема

Примечание: номинал последовательного резистора, подключенного к светодиоду, зависит от цвета светодиода, который вы планируете использовать, и напряжения источника питания. Соответствующие значения можно найти в видео

Как работает эта схема

Микросхема таймера 555 имеет два чувствительных контакта и один выходной контакт. Чувствительные контакты — это контакты 2 и 6 (называемые триггерным контактом и пороговым контактом), а выходной контакт — контакт 3.

Внутренняя архитектура микросхемы таймера 555 такова, что при подаче на контакт 2 (триггерный контакт) напряжения, составляющего менее 1/3 от напряжения питания, выход включается. Аналогично, при подаче на контакт 6 (пороговый контакт) напряжения, составляющего более 2/3 от напряжения питания, выход выключается.

Например, если напряжение питания составляет 9 В, то 1/3 от этого значения равна 3 В, а 2/3 — 6 В. Таким образом, если на триггерном выводе напряжение меньше 3 В, он включает выход, и наоборот, если на пороговом выводе напряжение больше 6 В, он выключает выход.

На принципиальной схеме, показанной выше, контакты 2 и 6 подключены через резисторы сопротивлением 10 МОм к противоположным полюсам источника, который на них воздействует, чтобы обеспечить стабильность выходного сигнала. Поскольку контакт 6 изменяет выходной сигнал при увеличении напряжения, по умолчанию он подключен к 0 В через резистор сопротивлением 10 МОм. Аналогичным образом подключен контакт 2, чтобы предотвратить ненужные срабатывания из-за статического электричества.

Таким образом, всякий раз, когда кто-то прикасается к контактам Pin-2 и 0 В, поскольку Pin-2 воспринимает ~0 В из-за тока, проходящего через палец, выход включается. А когда мы прикасаемся к контактам Pin-6 и +ve Voltage, поскольку Pin-6 воспринимает ~+ve Voltage (которое составляет более 2/3 от напряжения питания), выход выключается. Кроме того, влияние резистора 10 МОм незначительно, когда мы прикасаемся к контактам пальцем, поскольку сопротивление пальца намного меньше.

Вы можете продолжать включать и выключать выход одним касанием пальца!!

Дальнейшие улучшения

Эту схему можно преобразовать в схему с кнопочным включением и выключением, просто заменив две пары сенсорных контактов двумя кнопочными переключателями

Вместо того чтобы использовать эту схему для включения только одного выхода, вы можете использовать два выхода, например два светодиода, и переключаться между ними, касаясь любого из контактов сенсорного датчика.

Где можно применять схему

Эту схему сенсорного выключателя, после добавления реле на её выход, можно использовать для замены физических выключателей, которые мы используем дома

Несколько цепей можно соединить каскадно, чтобы создать систему безопасности, в которой выход включается только при выполнении определённой заранее заданной комбинации нажатий на доступные сенсорные контакты

Более эргономичная замена кнопочному переключателю

Если у вас есть вопросы или предложения, не стесняйтесь оставлять их в комментариях к этой статье. До новых встреч на страницах моего канала.