Найти в Дзене

Схема светофора на микросхемах 555

Пошаговое руководство по созданию модели светофора с использованием двух микросхем таймера 555 и нескольких других электронных компонентов. Эта схема включает зелёный светодиод, удерживает его во включённом состоянии в течение некоторого времени, затем на мгновение включает жёлтый светодиод и, наконец, почти на такое же время включает красный светодиод. Цикл снова начинается с зелёного светодиода. 2 микросхемы таймера 555 Светодиоды: 1 красный, 1 жёлтый, 1 зелёный Резисторы: 100 кОм, 47 кОм, 2 x 330 Ом, 180 Ом Конденсаторы: 2 x 100 мкФ Макетная плата Несколько проводов для макетной платы Источник питания (5–12) В Эта схема очень похожа на схему светодиодного мигающего индикатора, которую я показывал в одном из своих проектов. Здесь мы использовали две такие нестабильные схемы, при этом первая нестабильная схема питает вторую. Таким образом, вторая микросхема таймера 555 будет получать питание только в том случае, если выход первой микросхемы таймера 555 включён. Красный светодиод
Оглавление

Пошаговое руководство по созданию модели светофора с использованием двух микросхем таймера 555 и нескольких других электронных компонентов. Эта схема включает зелёный светодиод, удерживает его во включённом состоянии в течение некоторого времени, затем на мгновение включает жёлтый светодиод и, наконец, почти на такое же время включает красный светодиод. Цикл снова начинается с зелёного светодиода.

Требуемые компоненты

2 микросхемы таймера 555

Светодиоды: 1 красный, 1 жёлтый, 1 зелёный

Резисторы: 100 кОм, 47 кОм, 2 x 330 Ом, 180 Ом

Конденсаторы: 2 x 100 мкФ

Макетная плата

Несколько проводов для макетной платы

Источник питания (5–12) В

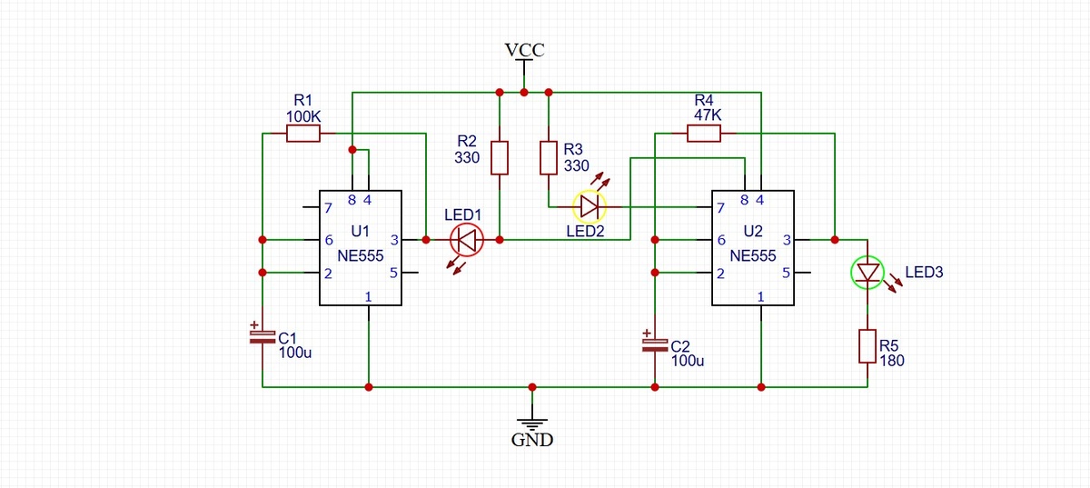
Принципиальная схема

Схема
Схема

Как работает эта схема

Эта схема очень похожа на схему светодиодного мигающего индикатора, которую я показывал в одном из своих проектов.

Здесь мы использовали две такие нестабильные схемы, при этом первая нестабильная схема питает вторую. Таким образом, вторая микросхема таймера 555 будет получать питание только в том случае, если выход первой микросхемы таймера 555 включён.

Красный светодиод подключен таким образом, что он загорается только при напряжении 0 В на выходе первой микросхемы таймера 555. Это связано с тем, что другой вывод красного светодиода подключен к положительному напряжению. Желтый светодиод загорается во время режима разрядки второй микросхемы 555, а зеленый светодиод загорается, когда на выходе второй микросхемы таймера 555 появляется положительное напряжение.

Сразу после включения этой схемы выход первой микросхемы таймера 555 будет в состоянии «включено», поскольку напряжение на выводе 3 (триггерный вывод) составляет менее 1/3 напряжения питания. Красный светодиод пока не может включиться, но вторая микросхема 555 получает питание, и загорается зелёный светодиод.

Конденсатор второй микросхемы таймера 555 медленно заряжается, и как только его заряд достигает 2/3 от напряжения питания (порогового напряжения), выход второй микросхемы 555 отключается, и загорается жёлтый светодиод, так как активируется вывод разряда.

Обычно жёлтый светодиод загорается одновременно с зелёным. Но ещё до того, как напряжение на конденсаторе второго таймера 555 достигнет 1/3 напряжения питания, напряжение на конденсаторе первого таймера 555 достигнет 2/3 напряжения питания, и выход первого таймера 555 отключится, в результате чего жёлтый светодиод погаснет, а красный загорится.

Этот цикл повторяется снова и снова.

Если у вас есть вопросы или предложения, не стесняйтесь оставлять их в комментариях к этому видео: Схема светофора на микросхеме 555