Добавить в корзинуПозвонить
Найти в Дзене
Самоделки от любителя

Схема регулируемого мигающего светодиода на таймере 555

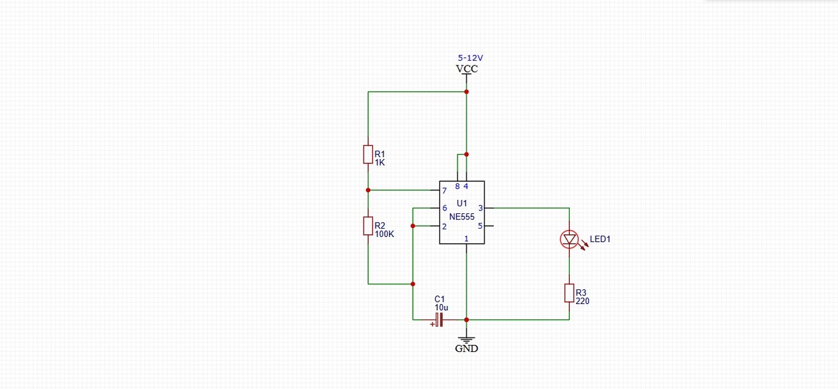
Руководство по созданию регулируемой схемы мигания/переключения светодиода с использованием микросхемы таймера 555 и нескольких других электронных компонентов. Эта схема включает и выключает светодиод или любое другое выходное устройство через равные промежутки времени. Длительность промежутков между последовательными включениями светодиода можно регулировать с помощью потенциометра. Микросхема таймера 555 Светодиод или любое устройство вывода Конденсатор 10 мкФ Резисторы: 100 кОм, 1 кОм, 220 Ом Макетная плата Несколько проводов для макетной платы Источника питания (5–12) В Потенциометр (опционально) Релейный модуль (опционально) Чтобы определить точное значение последовательного резистора для светодиода (220R), обратитесь к таблице резисторов. Резисторы R1 и R2 вместе с конденсатором C1 регулируют частоту мигания. В то время как конденсатор C1 и резистор R2 влияют на время включения и выключения светодиода, резистор R1 отвечает только за время включения. Поэтому, если вы хотите попр
Оглавление

Руководство по созданию регулируемой схемы мигания/переключения светодиода с использованием микросхемы таймера 555 и нескольких других электронных компонентов. Эта схема включает и выключает светодиод или любое другое выходное устройство через равные промежутки времени. Длительность промежутков между последовательными включениями светодиода можно регулировать с помощью потенциометра.

Требуемые компоненты

Микросхема таймера 555

Светодиод или любое устройство вывода

Конденсатор 10 мкФ

Резисторы: 100 кОм, 1 кОм, 220 Ом

Макетная плата

Несколько проводов для макетной платы

Источника питания (5–12) В

Потенциометр (опционально)

Релейный модуль (опционально)

Чтобы определить точное значение последовательного резистора для светодиода (220R), обратитесь к таблице резисторов.

Принципиальная схема

Резисторы R1 и R2 вместе с конденсатором C1 регулируют частоту мигания. В то время как конденсатор C1 и резистор R2 влияют на время включения и выключения светодиода, резистор R1 отвечает только за время включения. Поэтому, если вы хотите попробовать разные значения резисторов и изменить частоту мигания, вы можете поэкспериментировать, изменив значение резистора R1.

Схема
Схема

Величина последовательного резистора, подключённого к светодиоду, зависит от двух параметров: цвета светодиода, который вы планируете использовать, и напряжения источника питания.

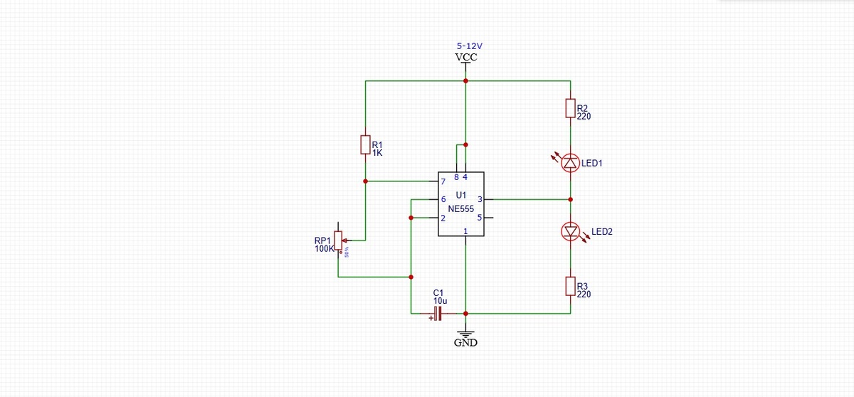
Ниже приведена схема регулируемого двухсветодиодного мигающего устройства, в котором для изменения скорости мигания используется потенциометр:

Схема
Схема

Обратите внимание, что мы подключили дополнительный светодиод к выходному контакту микросхемы таймера 555. Такое подключение позволяет одновременно включать только один светодиод, благодаря чему схема работает как мигалка с чередованием светодиодов.

Как работает эта схема

В предыдущих статьях из серии «Проект таймера 555» мы узнали, как триггерный вывод (контакт 2) и пороговый вывод (контакт 6) микросхемы таймера 555 воспринимают напряжения и управляют выходом. Ниже приводится краткое повторение:

Если триггерный вывод (вывод 2 микросхемы таймера 555) регистрирует напряжение, составляющее менее 1/3 напряжения питания, он включает выход

Если пороговый вывод (вывод 6 микросхемы таймера 555) регистрирует напряжение, превышающее 2/3 напряжения питания, он выключает выход

Когда выход микросхемы таймера 555 находится в выключенном состоянии, контакт разрядки (контакт 7) действует как заземление/отрицательная шина, то есть он внутренне соединён с 0 В

Учитывая три вышеперечисленных пункта, давайте попробуем разобраться, как работает эта схема.

Сразу после включения питания конденсатор (C1) будет разряжен, поэтому напряжение на контакте 2 будет равно 0 В.

Поскольку это напряжение составляет менее 1/3 от напряжения питания, выход включается.

Одновременно контакт 7 отключается от источника 0 В, и конденсатор начинает заряжаться через резисторы R1 и R2.

Сразу после того, как напряжение на конденсаторе (C1) достигает 2/3 от напряжения питания, контакт 6 распознаёт это и отключает выход.

Одновременно контакт 7 будет повторно подключён к 0 В, что приведёт к разрядке конденсатора через резистор R1.

Как только напряжение на конденсаторе упадёт ниже 1/3 от напряжения питания, контакт 2 включит выход, и весь цикл повторится снова. (Последовательность продолжается с 3-го шага)

Вы можете практически наблюдать за зарядкой и разрядкой конденсатора, измерив напряжение на нём с помощью мультиметра.

Дальнейшие улучшения

Мы настроили микросхему таймера 555 на работу в качестве нестабильного мультивибратора. Таким образом, на выходе будет переменный прямоугольный сигнал, который заставляет светодиод мгновенно включаться или выключаться.

Мы можем модифицировать эту схему для получения синусоидальной волны, чтобы переключение между состояниями ВКЛ и ВЫКЛ было визуально плавным (похоже на эффект затухания). Это можно сделать, добавив дополнительный транзистор и подав на него напряжение с положительного вывода конденсатора. Подробнее об этом мы расскажем в другом уроке.

Где может использовать подобная схема

В схемах указателей поворота всех типов транспортных средств и мотоциклов

В стробоскопах / схемах сигнализации SoS (для подачи сигнала о том, что кто-то находится в опасности или нуждается в помощи)

Для управления электродвигателями стеклоочистителей и создания возвратно-поступательного движения

В световых индикаторах, используемых в автомобилях (применяется релейная версия схемы мигающего светодиода)

В качестве входных данных для приложений, которым требуются импульсы синхронизации. Например, для схем счётчиков на микросхемах 4017 и 4026

Если у вас есть вопросы или предложения, не стесняйтесь оставлять их в комментариях к этой статье. До новых встреч на страницах моего канала.