Найти в Дзене

Схема мигающего светодиода в стиле «полицейских огней» на микросхеме 555

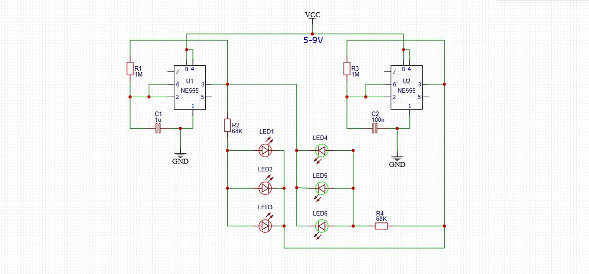
Пошаговое руководство по созданию светодиодной схемы, имитирующей проблесковые маячки полиции, с использованием микросхемы таймера 555 и нескольких других электронных компонентов. Эта схема попеременно мигает красными и синими светодиодами, при этом каждый из них мигает по отдельности, как полицейские стробоскопы. Вы также можете объединить эту схему со схемой полицейской сирены, которая является другим проектом в серии проектов с таймером 555. 2 микросхемы таймера 555 Светодиоды: 3 красных, 3 синих Резисторы: 2 x 1 МОм, 2 x 68 Ом (резисторы для светодиодов) Конденсаторы: 1 мкФ, 100 нФ Макетная плата Несколько проводов для макетной платы Источника питания (5–12) В Примечание. В зависимости от используемого источника питания и способа подключения светодиодов (последовательно или параллельно) вам потребуется резистор, отличный от 68 Ом, который используется для последовательного подключения светодиодов. В предыдущем уроке: Схема регулируемого мигающего светодиода на таймере 555 мы уз
Оглавление

Пошаговое руководство по созданию светодиодной схемы, имитирующей проблесковые маячки полиции, с использованием микросхемы таймера 555 и нескольких других электронных компонентов. Эта схема попеременно мигает красными и синими светодиодами, при этом каждый из них мигает по отдельности, как полицейские стробоскопы.

Вы также можете объединить эту схему со схемой полицейской сирены, которая является другим проектом в серии проектов с таймером 555.

Требуемые компоненты

2 микросхемы таймера 555

Светодиоды: 3 красных, 3 синих

Резисторы: 2 x 1 МОм, 2 x 68 Ом (резисторы для светодиодов)

Конденсаторы: 1 мкФ, 100 нФ

Макетная плата

Несколько проводов для макетной платы

Источника питания (5–12) В

Примечание. В зависимости от используемого источника питания и способа подключения светодиодов (последовательно или параллельно) вам потребуется резистор, отличный от 68 Ом, который используется для последовательного подключения светодиодов.

Принципиальная схема

Схема
Схема

Как работает эта схема

В предыдущем уроке: Схема регулируемого мигающего светодиода на таймере 555 мы узнали, как настроить таймер 555 для работы в астабильном режиме. Мы также подключили два светодиода с противоположной полярностью на выходе, чтобы они включались и выключались через равные промежутки времени.

В этой схеме мигающих светодиодных полицейских проблесковых маячков мы использовали две копии аналогичных нестабильных схем, настроенных на разные частоты. В первой микросхеме таймера 555 используется конденсатор большего размера, поэтому для переключения выхода требуется больше времени. Во второй микросхеме таймера 555 используется конденсатор меньшего размера, поэтому переключение выхода происходит очень быстро.

Теперь перейдём к расположению светодиодов. Первая группа светодиодов (красные светодиоды) включается, когда на аноде положительное напряжение, а на катоде отрицательное. Это происходит, когда выход первого таймера 555 включён, а выход второго таймера 555 выключен.

Аналогичным образом вторая группа светодиодов (синие светодиоды) включается только в том случае, если выход первой микросхемы таймера 555 выключен, а выход второй микросхемы таймера 555 включен.

Таким образом, когда выход первой микросхемы таймера 555 включен, загорается только первая группа светодиодов, и они мигают с той же скоростью, с которой вторая микросхема таймера 555 переключает выход.

Аналогичным образом, когда первая микросхема таймера 555 выключается, включается только вторая группа светодиодов, и они мигают с той же скоростью, с которой вторая микросхема таймера 555 переключает выход.

Повторение этого цикла снова и снова создаёт эффект мигания светодиодов, похожий на мигание фар полицейских машин.

Если у вас есть вопросы или предложения, не стесняйтесь оставлять их в комментариях к этой статье. До новых встреч.