Найти в Дзене
Самоделки от любителя

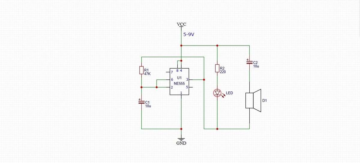
Схема генератора звука «тик-так» на таймере 555

Руководство по созданию схемы генератора тикающего звука с использованием микросхемы таймера 555. Звук похож на тот, который используется при показе тикающей бомбы замедленного действия в фильмах. К динамику можно подключить ревербератор, чтобы звук был похож на тиканье механических часов. Интервал между последовательными ударами можно изменить, чтобы он больше походил на сердцебиение. Микросхема таймера 555 Динамик 8 Ом Светодиод (опционально) Конденсаторы: 2 x 10 мкФ Резисторы: 47 кОм, 220 Ом Макетная плата Несколько проводов для макетной платы Источника питания (5–9) В Точное значение последовательного резистора для светодиода (220 Ом). В этой схеме микросхема таймера 555 настроена на работу в астабильном/бистабильном режиме. Это означает, что напряжение на выходе микросхемы 555 непрерывно переключается между 0 В и Vs (напряжением питания). Каждый раз, когда выходное напряжение меняется с 0 В на Vs или с Vs на 0 В, диафрагма динамика быстро перемещается. Это движение создаёт зв
Оглавление

Руководство по созданию схемы генератора тикающего звука с использованием микросхемы таймера 555. Звук похож на тот, который используется при показе тикающей бомбы замедленного действия в фильмах. К динамику можно подключить ревербератор, чтобы звук был похож на тиканье механических часов.

Интервал между последовательными ударами можно изменить, чтобы он больше походил на сердцебиение.

Требуемые компоненты

Микросхема таймера 555

Динамик 8 Ом

Светодиод (опционально)

Конденсаторы: 2 x 10 мкФ

Резисторы: 47 кОм, 220 Ом

Макетная плата

Несколько проводов для макетной платы

Источника питания (5–9) В

Точное значение последовательного резистора для светодиода (220 Ом).

Принципиальная схема

Схема
Схема

Как работает эта схема

В этой схеме микросхема таймера 555 настроена на работу в астабильном/бистабильном режиме. Это означает, что напряжение на выходе микросхемы 555 непрерывно переключается между 0 В и Vs (напряжением питания).

Каждый раз, когда выходное напряжение меняется с 0 В на Vs или с Vs на 0 В, диафрагма динамика быстро перемещается. Это движение создаёт звук «тик» или «так» в зависимости от того, движется ли диафрагма вверх или вниз.

Более подробную информацию о том, как работает эта схема, можно найти в этом руководстве: Схема регулируемого мигающего/блестящего светодиода на таймере 555. В нём также представлена визуальная анимация работы схемы.

Мы можем регулировать интервал между ударами в реальном времени, заменив резистор R1 на потенциометр.

Если у вас есть вопросы или предложения, не стесняйтесь оставлять их в комментариях к этой статье. До новых встреч.