Найти в Дзене
Самоделки от любителя

Схема воющей сирены на микросхеме 555

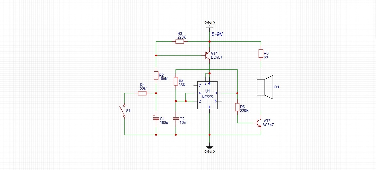
Пошаговое руководство по созданию схемы воющей сирены с использованием микросхемы таймера 555 на макетной плате. Эта схема срабатывает при нажатии на кнопку и издает звук с нарастающей интенсивностью до тех пор, пока кнопка нажата. После отпускания кнопки интенсивность звука сирены постепенно снижается до нуля. Микросхема таймера 555 Динамик 8 Ом Транзисторы: 1 BC547, 1 BC557 Мгновенный Кнопочный переключатель Конденсаторы: 10 нФ, 100 мкФ Резисторы: 39R, 22K, 33K, 100K, 2 * 220K Макетная плата Несколько проводов для макетной платы Источник питания (5–9) В В одном проекте: Схема электропианино своими руками с использованием микросхемы таймера 555 я создавал звуки разной частоты, используя нестабильный режим микросхемы таймера 555. В основе этой схемы лежит аналогичная нестабильная схема, которая генерирует звук с фиксированной частотой. Кроме того, для питания микросхемы таймера 555 используется PNP-транзистор. Таким образом, интенсивность выходного звука зависит от силы тока, под
Оглавление

Пошаговое руководство по созданию схемы воющей сирены с использованием микросхемы таймера 555 на макетной плате. Эта схема срабатывает при нажатии на кнопку и издает звук с нарастающей интенсивностью до тех пор, пока кнопка нажата. После отпускания кнопки интенсивность звука сирены постепенно снижается до нуля.

Требуемые компоненты

Микросхема таймера 555

Динамик 8 Ом

Транзисторы: 1 BC547, 1 BC557

Мгновенный Кнопочный переключатель

Конденсаторы: 10 нФ, 100 мкФ

Резисторы: 39R, 22K, 33K, 100K, 2 * 220K

Макетная плата

Несколько проводов для макетной платы

Источник питания (5–9) В

Принципиальная схема

Схема
Схема

Как работает эта схема

В одном проекте: Схема электропианино своими руками с использованием микросхемы таймера 555 я создавал звуки разной частоты, используя нестабильный режим микросхемы таймера 555.

В основе этой схемы лежит аналогичная нестабильная схема, которая генерирует звук с фиксированной частотой. Кроме того, для питания микросхемы таймера 555 используется PNP-транзистор. Таким образом, интенсивность выходного звука зависит от силы тока, подаваемого этим транзистором на микросхему таймера 555.

Отрицательное напряжение на базовом выводе PNP-транзистора приводит к тому, что транзистор пропускает максимальный ток через микросхему таймера 555, что приводит к усилению звука, и наоборот.

Я использовал это свойство в сочетании с конденсатором и резистором, чтобы постепенно увеличивать и уменьшать ток, проходящий через микросхему таймера 555, учитывая при этом продолжительность нажатия кнопки. В результате громкость звука сирены постепенно увеличивается, а затем уменьшается до полного отключения.

Если у вас есть вопросы или предложения, смело оставляйте их в комментариях к этой статье. До новых встреч.