Найти в Дзене
Самоделки от любителя

Сенсорный выключатель с использованием микросхемы таймера 555

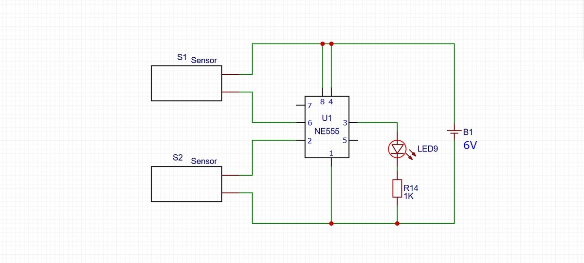
В этой статье рассмотрим схему сенсорного выключателя с использованием микросхемы таймера 555 на макетной плате. В схеме есть две пары сенсорных проводников. Прикосновение к одной из пар проводников включает светодиод, а прикосновение к другой паре выключает его. Эту схему также можно использовать в качестве сенсорного будильника, заменив светодиод и резистор на зуммер. Бытовыми приборами или другими устройствами с высокой нагрузкой можно управлять, подключив выход микросхемы таймера 555 к реле. Эта схема может выдавать максимальный ток около 200 мА. Таким образом, любые компоненты, такие как светодиоды, двигатели и т. д., потребляющие менее 200 мА, можно напрямую подключить к выходу микросхемы 555. Микросхема таймера NE555 Источник питания 6 В DC Светодиод Резистор на 270 Ом Провода для макетной платы Сенсорные датчики/проводники Схема простая и собрать ее при желании сможет каждый желающий. Если у вас есть вопросы или предложения, не стесняйтесь оставлять их в комментариях к это
Оглавление

В этой статье рассмотрим схему сенсорного выключателя с использованием микросхемы таймера 555 на макетной плате. В схеме есть две пары сенсорных проводников. Прикосновение к одной из пар проводников включает светодиод, а прикосновение к другой паре выключает его.

Эту схему также можно использовать в качестве сенсорного будильника, заменив светодиод и резистор на зуммер. Бытовыми приборами или другими устройствами с высокой нагрузкой можно управлять, подключив выход микросхемы таймера 555 к реле. Эта схема может выдавать максимальный ток около 200 мА. Таким образом, любые компоненты, такие как светодиоды, двигатели и т. д., потребляющие менее 200 мА, можно напрямую подключить к выходу микросхемы 555.

Требуемые компоненты

Микросхема таймера NE555

Источник питания 6 В DC

Светодиод

Резистор на 270 Ом

Провода для макетной платы

Сенсорные датчики/проводники

Принципиальная схема

Схема
Схема

Схема простая и собрать ее при желании сможет каждый желающий. Если у вас есть вопросы или предложения, не стесняйтесь оставлять их в комментариях к этой статье. До новых встреч.