Найти в Дзене

Стабилизированный блок питания с китайским трансформатором.

Работа дешевых китайских трансформаторов всегда сопровождается сильным нагревом и последующим выходом из строя. Причина этого - экономия меди и железа. Ток холостого хода одного из таких трансформаторов мощностью 5 Вт при напряжении 220 В оказался 38 мА. Напряжение на вторичной обмотке 11,8 В, амплитудное значение 16,5 В, форма искажена, что говорит насыщении сердечника. На графике показаны зависимости тока первичной обмотки от напряжения на первичной обмотке на холостом ходу и под нагрузкой 65 Ом, (ток нагрузки I2 - 180мА, при U1 - 220В): Интересно, что при напряжении больше 195 В ток первичной обмотки под нагрузкой меньше, чем ток ХХ. А при напряжении меньше 195 В - на оборот. Это говорит о том, что насыщение сердечника наступает при 195 В, и трансформатор может работать в нормальном режиме при напряжении менее 195 В. Напряжение на вторичной обмотке 9,5 В, при напряжении первичной обмотки 195 В. Эти результаты измерений послужили отправной точкой для разработки электронно

Работа дешевых китайских трансформаторов всегда сопровождается сильным нагревом и последующим выходом из строя. Причина этого - экономия меди и железа.

Ток холостого хода одного из таких трансформаторов мощностью 5 Вт при напряжении 220 В оказался 38 мА. Напряжение на вторичной обмотке 11,8 В, амплитудное значение 16,5 В, форма искажена, что говорит насыщении сердечника.

На графике показаны зависимости тока первичной обмотки от напряжения на первичной обмотке на холостом ходу и под нагрузкой 65 Ом, (ток нагрузки I2 - 180мА, при U1 - 220В):

Интересно, что при напряжении больше 195 В ток первичной обмотки под нагрузкой меньше, чем ток ХХ. А при напряжении меньше 195 В - на оборот. Это говорит о том, что насыщение сердечника наступает при 195 В, и трансформатор может работать в нормальном режиме при напряжении менее 195 В. Напряжение на вторичной обмотке 9,5 В, при напряжении первичной обмотки 195 В.

Эти результаты измерений послужили отправной точкой для разработки электронного стабилизатора напряжения и блока питания приемника на его основе.

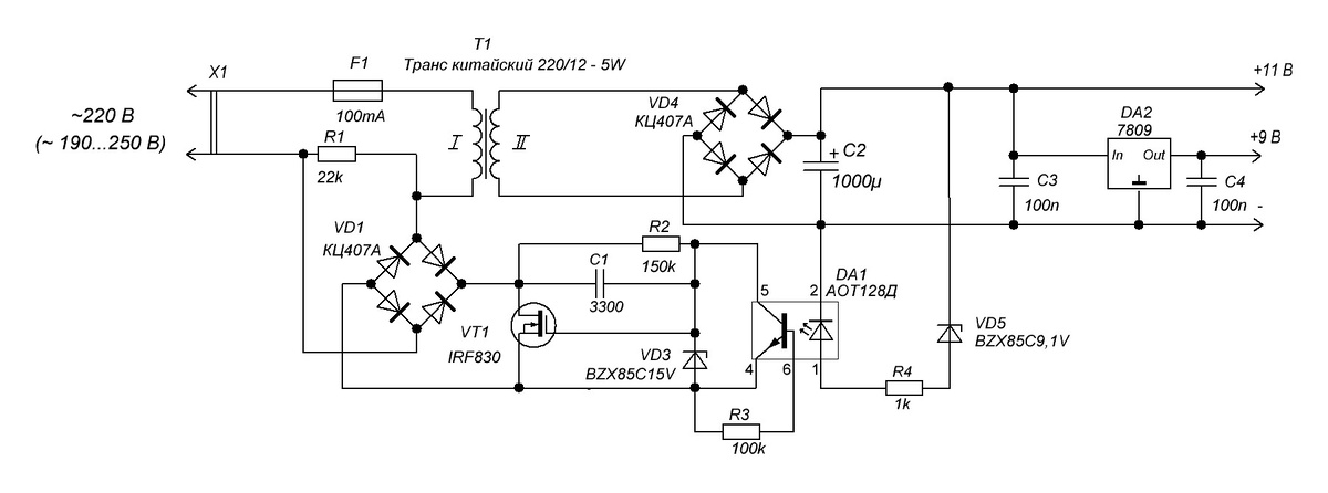
Схема блока питания
Схема блока питания

Напряжение сети подается на первичную обмотку трансформатора Т1 через регулятор напряжения, состоящий из диодного моста VD1 и полевого транзистора VT1. Резистор R2 создает смещение на затворе транзистора, стабилитрон VD3 его ограничивает на уровне 15 В. Конденсатор С3 корректирующий - устраняет самовозбуждение.

Часть тока первичной обмотки проходит через резистор R1. Также R1 способствует уменьшению выбросов напряжения с обмотки трансформатора на стоке транзистора VT1, при быстром его закрывании.

Со вторичной обмотки трансформатора Т1 напряжение выпрямляется диодным мостом VD4, сглаживается конденсатором С2.

Сигнал обратной связи снимается с выхода выпрямителя - с конденсатора С2 и через стабилитрон VD5 и ограничительный резистор R4 подается на светодиод оптрона DA1. С коллектора фототранзистора оптрона сигнал ОС поступает на затвор транзистора VT1.

При увеличении напряжения на выходе светодиод оптрона DA1 светится сильнее и фототранзистор открывается сильнее, а транзистор VT1 призакрывается, в результате напряжение на первичной обмотке уменьшается, также уменьшается и напряжение на вторичной обмотке, в результате напряжение на выходе выпрямителя возвращается к установленному значению. И все наоборот, при уменьшении напряжения на выходе выпрямителя.

Дополнительно выходное напряжение стабилизируется стабилизатором DA2.

На графике приведены зависимости напряжения на выходе выпрямителя "11 В" (на С2) от напряжения сети на холостом ходу и при различном токе нагрузки (ток нагрузки задан при Uсети -220 В - 70, 110, 180 мА):

-3

На следующем графике приведены зависимости потребляемого от сети тока, от напряжения сети на холостом ходу и под нагрузкой 110 и 180 мА:

-4

Сравните с графиком в начале статьи: при 245 В ток холостого хода — 6,5 мА (почти в 10 раз меньше), а под нагрузкой 180 мА потребляемый ток — 24 мА (в 2 раза ниже). Трансформатор при этом нагревается до 38...40 градусов.

Как порекомендовали в комментариях, нужно использовать тепловой размыкатель для защиты от перегрева и возгорания трансформатора в случае пробоя или обрыва диода в мосте, или пробоя транзистора.

Вот такое применение нашлось китайскому трансформатору.

Всем добра и удачи!

  • Полная или частичная перепечатка статьи, без письменного разрешения автора, запрещена.