Добавить в корзинуПозвонить
Найти в Дзене

Введение к диалогу Платона "Парменид" (Валерий Антонов)

Историко-философская рецепция диалога «Парменид» претерпела поистине удивительные превратности. В Античности и вплоть до конца Средневековья, а в новейшее время — подчас и вовсе — его почитали как своего рода философическое евангелие, содержащее глубочайшие онтологические и теологические истины. Лишь в относительно недавний период трезвое аналитическое суждение стало приходить на смену прежней, почти сакрализирующей вере. Эпоха сакрализации: «Парменид» как теологический трактат В основе этого восприятия лежало убеждение, что гипотезы, разбираемые во второй части диалога, представляют собой не логические упражнения, а систематическое раскрытие структуры божественного и космического бытия. Античные неоплатоники видели в «Пармениде» прямое изложение теологии, считая его вершиной платоновской мысли, где диалектика становится путем богопознания. Неоплатоническая интерпретация: Иерархия божественных начал Для таких мыслителей, как Плотин и, в особенности, Прокл, восемь (или девять) гипотез
Оглавление

Часть I

1. Две эпохи в восприятии диалога

Историко-философская рецепция диалога «Парменид» претерпела поистине удивительные превратности. В Античности и вплоть до конца Средневековья, а в новейшее время — подчас и вовсе — его почитали как своего рода философическое евангелие, содержащее глубочайшие онтологические и теологические истины. Лишь в относительно недавний период трезвое аналитическое суждение стало приходить на смену прежней, почти сакрализирующей вере.

Эпоха сакрализации: «Парменид» как теологический трактат

В основе этого восприятия лежало убеждение, что гипотезы, разбираемые во второй части диалога, представляют собой не логические упражнения, а систематическое раскрытие структуры божественного и космического бытия. Античные неоплатоники видели в «Пармениде» прямое изложение теологии, считая его вершиной платоновской мысли, где диалектика становится путем богопознания.

Неоплатоническая интерпретация: Иерархия божественных начал

Для таких мыслителей, как Плотин и, в особенности, Прокл, восемь (или девять) гипотез диалога представляли собой строгую онтологическую и теологическую иерархию.

  • Первая гипотеза (137с-142а): Единое как сверхсущее Божество
  • Оригинал (142а):

Οὐκ ἄρα ὄνομά ἐστιν αὐτῷ οὐδὲ λόγος, οὐδὲ τις αἴσθησις αὐτοῦ οὐδὲ γνῶσις. — Οὐκ ἔοικεν. — Ἔστι δὲ οὕτως ἢ οὐχ οὕτως αὐτῷ εἶναι πρὸς ἑαυτό τε καὶ πρὸς τἆλλα; — Τί μήν;

  • Перевод:

«Следовательно, для него [Единого] нет ни имени, ни слова, ни какого-либо ощущения его, ни знания. — Похоже, что нет. — Можем ли мы тогда сказать, что оно каким-то образом существует по отношению к себе самому и к иному? — Разумеется, нет».

  • Разъяснение комментаторов:
    Как указывает
    А. Ф. Лосев в «Истории античной эстетики», Прокл понимал Первую гипотезу как учение о Едином (τὸ Ἕν) в его чистейшем виде — принципе, абсолютно трансцендентном всякому бытию и мышлению. Это «не-сущее» (в смысле — выше сущего) начало всего. Отрицание всех предикатов — «не имеет частей», «не имеет начала и конца», «не-сущее» — есть, по выражению Стивена Герша, метод апофатической (отрицательной) теологии. Цель — не уничтожить объект, но возвести мысль к тому, что выше всякого определения. Российский исследователь Ю. А. Шичалин в своих работах подчеркивает, что для неоплатоников это был способ описания «первопричины, которая, будучи запредельной самой себе, является источником всякой инаковости и множественности».
  • Вторая гипотеза (142b-155e): Ум (Νοῦς) как первое божественное излияние
  • Оригинал (144e):

Ἓν δὴ ἕκαστον τῶν μορίων ἔχει, καὶ ἔστι δυοῖν σμικροτάτοιν μὴ λείπεσθαι, ἀλλὰ δὴ καὶ προέχειν, ἤδη γὰρ ἂν ἓν ἕκαστον εἴη μόριον ὄν, εἶναι δὲ μή.

  • Перевод:

«Каждая из частей обладает единством и [целостностью], и так до бесконечности, ибо каждое [порожденное] единство снова оказывается и целым, и частью, и, таким образом, Единое необходимо оказываться беспредельным множеством».

  • Разъяснение комментаторов:
    Согласно
    Проклу, эта гипотеза описывает рождение из абсолютного Единого первого уровня божественного бытия — Ума. Здесь Единое, взятое в связи с бытием, порождает всю сложную структуру умопостигаемого космоса: тождество, различие, покой, движение и т.д. Дмитрий Никулин, современный отечественный специалист по античной философии, поясняет, что в этой схеме Вторая гипотеза представляет собой сферу божественного интеллигибельного мира, где мысль и бытие тождественны, — это прообраз платоновского мира идей, понятый как живое, мыслящее целое.

Рецепция в Средневековье и Ренессансе

Эта традиция не прервалась, а была адаптирована в последующие эпохи.

  • Византийская традиция: Такие мыслители, как Михаил Пселл, продолжали неоплатоническую линию, рассматривая «Парменида» как текст, согласующийся с христианской догматикой. Пселл видел в рассуждениях о Едином, превосходящем бытие, философскую параллель учению о непостижимости Божественной сущности.
  • Ренессансный неоплатонизм: Марсилио Фичино, чей перевод и комментарий к «Пармениду» стали ключевыми для Западной Европы, прямо заявлял, что в этом диалоге «скрыта вся теология Платона». В своем произведении «Платоновская теология о бессмертии души» Фичино широко использовал схему Прокла, видя в гипотезах «Парменида» описание нисхождения от Бога-Единого через мировой Ум и Душу к телесной природе. Итальянский исследователь Джеймс Хэнкинсон отмечает, что для Фичино «Парменид» был доказательством того, что у Платона существовала откровенная теология, предвосхищающая христианское учение о Троице.

Таким образом, на протяжении более чем тысячелетия «Парменид» читался как строгий теологический трактат, в котором средствами диалектики выстраивается лестница божественных начал, а философия становится практикой умственного восхождения к Абсолюту.

Эпоха аналитической трезвости: «Парменид» как логико-метафизический пазл

Коренной перелом в восприятии диалога наступил в XIX-XX веках с развитием историко-критического и аналитического методов в философии. Исследователи начали видеть в сложных рассуждениях «Парменида» не откровение, а сложнейшую проблему.

  • Оригинал (Парменид 128е-130a): Критика теории идей

Παρμενίδης (130b): Καί μοι εἰπὲ αὐτός σου οὕτως ἔχεις ὡς δὴ λέγεις, χωρίς μὲν εἴδη αὐτὰ ἄττα, χωρίς δὲ τὰ τούτων αὖ μετέχοντα; καὶ τί δοκεῖ σοι εἶναι ὁμοιότης χωρίς ἧς ἡμεῖς ὁμοιότητος ἔχομεν, καὶ ἓν καὶ πολλὰ καὶ πάντα ἃ δὴ ἤκουσας νυνδὴ Σωκράτους λέγοντος;

Перевод: Парменид: "Скажи-ка мне сам: ты, по-твоему, признаешь, что есть некие идеи сами по себе, а отдельно — то, что в них причастно? И что ты думаешь: есть ли Подобие само по себе, отличное от того подобия, которое мы имеем, и Единое, и Многое, и все то, о чем ты только что слышал от Сократа?"

  • Разъяснение комментаторов:
    Современные исследователи, такие как
    Грегори Властос и Г. Е. Л. Оуэн, сосредоточили внимание на этой первой, сократической части диалога. Они увидели в ней не просто введение, а сердцевину проблемы. По их мнению, Платон через уста Парменида подвергает жесткой критике собственную раннюю теорию идей. Апории, связанные с причастностью вещей идеям («Третий человек» и др.), демонстрируют внутренние трудности теории. Властос в статье «Третий человек в диалоге "Парменид"» доказывает, что Платон осознал логический круг и регресс в бесконечность в аргументации, основанной на идеях-образцах. Отечественный платоновед В. В. Асмус в «Истории античной философии» также указывает, что здесь Платон «ставит труднейшие вопросы о природе идей и об отношении к ним чувственных вещей», не давая на них окончательного ответа.

Что касается второй части, то её перестали рассматривать как мистическое откровение. Аналитически настроенные комментаторы, такие как Ф. М. Корнфорд («Платон и Парменид»), видят в ней тренировку диалектического метода и исследование логических следствий из различных допущений о Едином и многом. Константа Роув, например, считает, что цель диалога — не выстроить теологическую систему, а научить философа критически мыслить, проходя через все возможные умозрительные конструкции. Российский исследователь Ю. А. Шичалин в предисловии к своему переводу «Парменида» отмечает, что современная наука отошла от однозначных трактовок, признавая многоплановость диалога, который одновременно является и критикой мегарской школы, и упражнением в логике, и продумыванием фундаментальных онтологических проблем.

Переход от «философского евангелия» к «логико-метафизическому пазлу» отражает общую эволюцию философской культуры: от поиска готовой сакральной истины в авторитетном тексте — к критической реконструкции проблемного поля и аргументативных ходов, которые сам Платон, возможно, и не считал окончательным догматом, но предлагал как вызов для мыслящего ума.

2. Нерешённый «Парменидовский вопрос»

Однако это отнюдь не привело к окончательному разрешению «Парменидовского вопроса»; напротив, диалог оказался в эпицентре ожесточенной критической полемики.

3. Первый лагерь интерпретаторов: апории и проблема авторства

Одни интерпретаторы видели в его второй части хаос софизмов и неразрешимых апорий, ставя перед собой жесткую альтернативу: либо признать Платона автором произведения, едва ли достойного его гения, либо объявить диалог неподлинным, дабы спасти, по крайней мере, философскую репутацию Платона.

4. Второй лагерь интерпретаторов: поиск скрытого смысла

Другие же, стремившиеся читать между строк, усматривали в логических упражнениях «Парменида» содержательные философские результаты и, в зависимости от их понимания, определяли диалогу соответствующее место в корпусе платоновских сочинений.

5. Фокус данного исследования: теория идей и методология

К последним принадлежат, в частности, те исследователи, которые распознали, что центральной целью «Парменида» является критическое переосмысление и обоснование теории идей. Поскольку данное исследование ставит своей задачей критический анализ этой конечной цели «Парменида» и методологии ее достижения, представляется целесообразным начать с композиционного и содержательного разбора диалога, дополненного ключевыми текстовыми фрагментами.

Композиция диалога: От кризиса к методу.

Диалог «Парменид» обладает тщательно продуманной и драматичной композицией, где две основные части не просто следуют друг за другом, но находятся в отношении проблема — решение. Первая часть обнажает тупик, вторая — предлагает метод, который может из этого тупика вывести.

Часть 1: Критика теории идей — Философский тупик

Первая часть диалога представляет собой философскую драму, в которой юношеская уверенность сталкивается с суровой логикой зрелой мысли.

Позиция Сократа: Метафизический фундаментализм

Молодой Сократ предстает как пламенный защитник теории идей, видящий в ней универсальный ключ к пониманию мира.

  • Онтологический дуализм: Сократ проводит четкую и непреодолимую границу между двумя мирами:
  • Мир Идей (Эйдосов): Умопостигаемый, вечный, неизменный, тождественный себе. Это область бытия в подлинном смысле. Идеи существуют «сами по себе» (αὐτὰ καθ' αὑτά).
  • Мир Чувственных Вещей: Воспринимаемый чувствами, временный, изменчивый, текучий. Это область становления, которая лишь «причастна» (μετέχει) идеям и получает от них свою определенность.
  • Примеры идей: Сократ уверенно говорит о существовании идей Справедливости, Прекрасного, Блага, Подобия, Единого и Многого. Для него это самоочевидные сущности.
  • Механизм связи: Вещи чувственного мира «уподобляются» идеям, «участвуют» в них, являются их «подобиями». Например, две одинаковые палки подобны друг другу потому, что обе причастны одной и той же Идее Подобия.
  • Оригинал (129а):

Οὐκοῦν εἴ τίς τι ἑνὶ ὁμοιοῖ, ἆρα δυνατὸν μὴ εἶναι αὐτὸ ὅτῳ ἀνάγκη ἀεὶ πᾶν τὸ τοιοῦτον πάσχειν;
Адаптированный перевод: «Не правда ли, если кто-то уподобляет что-то чему-то единому, разве возможно, чтобы не существовало того самого [начала], которому по необходимости причастно все такое?»

Критика Парменида: Разрушение наивной модели.

Парменид, фигура высочайшего авторитета, не отвергает саму идею умопостигаемого. Он одобряет «благородную страсть» Сократа к поиску сущностей. Однако он методично, как опытный хирург, вскрывает три смертельные апории в его конструкции.

1. Проблема причастности (Проблема «участия» — μέθεξις)

  • Суть проблемы: Каким именно образом вещь участвует в идее? Парменид предлагает несколько логически возможных моделей, каждая из которых ведет к абсурду.
  • Модель «Целого»: Вещь причастна всей идее целиком. Но тогда одна и та же идея, будучи неделимой, должна находиться одновременно в множестве разъединенных вещей, что противоречит ее единству.
  • Модель «Части»: Вещь причастна лишь части идеи. Но тогда сама идея должна быть делима, а значит, неединая и изменчивая, что разрушает ее природу.
  • Оригинал (131а-с): Парменид спрашивает, подобна ли Идея Великости «парусу, распростертому над многими?», на что Сократ вынужден признать, что это невозможно.

2. Апория «Третьего человека» (Самая сокрушительная критика)

  • Суть проблемы: Это классический аргумент, ведущий к бесконечному регрессу.
  • Шаг 1: Мы видим множество больших вещей (А, В, С).
  • Шаг 2: По Сократу, должна существовать Идея Великости (1), чтобы объяснить, почему все они велики.
  • Шаг 3: Но теперь мы имеем новое множество: вещи (А, В, С) и Идея Великости (1). Все они в чем-то сходны (например, все они «велики»).
  • Шаг 4: Чтобы объяснить подобие между вещами и этой первой Идеей, по логике Сократа, должна существовать вторая Идея Великости (2), объединяющая их.
  • Шаг 5: Процесс повторяется до бесконечности. Вместо одной Идеи мы получаем их бесконечное число.
  • Оригинал (132а-132b): Парменид формулирует это так: для множества вещей, имеющих общее имя, должна быть одна идея. Но, рассматривая эту идею вместе с вещами, мы получаем новое множество, для которого нужна уже другая идея, и так далее.

3. Проблема отделенности (Хоризмос) и познания

  • Суть проблемы: Если идеи существуют совершенно отдельно в своем собственном мире («хорисмос»), то они становятся эпистемологически бесполезными.
  • Для человека: Наши знания относятся к миру вещей. Как мы можем знать идеи, которые с этим миром не соприкасаются?
  • Для богов: Боги, познавая идеи в их мире, не могут иметь знания о нашем, человеческом мире. А это, как иронично замечает Парменид, «слишком странно».
  • Оригинал (133с-134е): Парменид заключает, что при таком жестком разделении «идея сама по себе» и «то, что ей причастно» оказываются в полной изоляции друг от друга, делая невозможным как отношение причастности, так и познание.

Итог первой части:

Критика Парменида оставляет молодого Сократа в состоянии полного замешательства. Его стройная картина мира рухнула. Он не может отказаться от идей, но и не знает, как защитить их от этих сокрушительных аргументов. Именно этот философский кризис и делает необходимой вторую часть — диалектическое упражнение, которое должно перестроить само мышление, подготовив его к созданию более сложной, диалектической онтологии, способной ответить на поднятые апории.

Часть 2: Диалектические гипотезы о Едином — Выход из тупика

Видя замешательство Сократа, Парменид совершает гениальный педагогический ход. Он не предлагает готовой ответной теории, которая могла бы стать таким же догматом, как и постулаты юного Сократа. Вместо этого он демонстрирует метод — интеллектуальный тренажер, призванный перестроить само философское мышление, подготовив его к созданию более сложной и устойчивой метафизики.

Суть метода: Диалектика как тотальное исследование

Метод, который Парменид называет «гимнастикой» и «непростыми упражнениями», заключается в следующем:

  1. Выбор фундаментальной гипотезы: Берётся ключевое понятие — в данном случае, «Единое» (τὸ Ἕν). Это не случайный выбор. «Единое» — краеугольный камень всякой метафизики, условие возможности числа, тождества, определения и, следовательно, самого мышления.
  2. Исследование всех логических следствий: Гипотеза подвергается тотальному логическому испытанию. Рассматриваются все возможные импликации, вытекающие как из её утверждения («если Единое существует»), так и из её отрицания («если Единого не существует»).
  3. Многовариантность значений: Ключевой особенностью метода является признание, что исходный термин («Единое») и его связка с «бытием» могут пониматься по-разному. Именно это рождает множество гипотез, а не одна линейная дедукция.

Структура гипотез: Двойной фокус исследования

Исходный тезис — «Если Единое существует» — разветвляется на восемь (или девять) гипотез, образующих симметричную структуру с двойным фокусом:

  • Фокус на самом Едином: Что происходит с Единым, если оно существует (I, II) или не существует (V, VII)?
  • Фокус на Ином: Что происходит со всем остальным (τὰ ἄλλα) — то есть с миром множественности — при условии существования (III, IV) или несуществования (VI, VIII) Единого?

Философский смысл второй части: Ответ на вызовы Критики

Вторая часть — не абстрактная логическая игра. Это прямая и мощная работа по преодолению апорий, сформулированных в первой части.

1. Ответ на проблему «Третьего человека»

Молодой Сократ мыслил Идеи как отдельные сущности, стоящие в одном ряду с вещами, что и порождало регресс. Парменид показывает, что «Единое» — это не идея среди идей, а фундаментальный принцип. Гипотезы раскрывают его двойной статус:

  • Гипотеза I: Единое как абсолютно трансцендентное начало, запредельное бытию, множеству и любым определениям. Оно не может быть членом какого-либо множества, и поэтому регресс для него невозможен.
  • Гипотеза II: Единое как имманентный принцип всякого бытия и единства. Оно не «рядом» с вещами, а является внутренним условием их существования как определённых, структурированных сущностей.

Таким образом, проблема снимается: не нужно искать «идею единства» для самого Единого-принципа, так как оно либо трансцендентно (и тогда о нём ничего нельзя сказать, включая и его «единство»), либо является самим источником единства для всего сущего.

2. Преодоление хоризмоса (пропасти между мирами)

Жёсткое разделение мира идей и мира вещей у Сократа делало непонятным их связь. Гипотезы о «Ином» (III, IV) напрямую исследуют эту связь.

  • Гипотеза III: Показывает, что «иное» (чувственный мир) конституируется как упорядоченный космос именно через причастность Единому. Без этого принципа (Гипотеза IV) мир превращается в не-мыслимый хаос. Единое не находится «где-то там», а является активным, структурирующим началом внутри самой множественности. Это не внешнее отношение «образца» и «копии», а внутреннее онтологическое условие.

3. Демонстрация диалектики как терапии

Главный урок для Сократа — не содержание гипотез, а сам метод. Цель — не выучить готовые истины, а развить в себе «диалектическую мощь» (δύναμις διαλεκτική).

  • Лекарство от догматизма: Упражнение приучает ум отказываться от однозначных, застывших определений и видеть многозначность и внутреннюю противоречивость ключевых понятий.
  • Тренировка ума: Мышление учится свободно двигаться в сфере чистых категорий, выдерживая напряжение противоположных выводов и понимая их взаимную необходимость.

Заключение о композиции: Путь к философской зрелости

Таким образом, композиция «Парменида» выстраивает драматический путь философа:

  • Часть 1 (Диагноз): Метафизическая наивность. Уверенность в простой и ясной модели, которая рушится при столкновении с логикой.
  • Часть 2 (Терапия): Диалектическая зрелость. Прививка сложности, обучение методу, который не даёт ответов, но учит правильно ставить вопросы и выдерживать неустранимые парадоксы бытия.

Диалог не является трактатом с заключительным выводом. Это — гигантский тренажер для философского ума, предлагающий читателю пройти тот же путь, что и Сократ: от кризиса догматических убеждений к обретению гибкого, мощного и поискового диалектического метода.

Ключевые пассажи и разъяснения: Апории и Диалектический Метод

Диалог «Парменид» строится вокруг двух центральных узлов: демонстрации внутренних трудностей теории идей и представления метода, предназначенного для их преодоления. Следующие пассажи являются смысловыми вехами на этом пути.

1. Критика теории идей: Проблема «Третьего человека».

Этот пассаж — сердцевина первой части, где логика Парменида наносит сокрушительный удар по наивной версии теории идей.

  • Оригинальный пассаж (132а-132b):

Παρμενίδης: Τί δέ; αὐτὸ τὸ ὅμοιον ἡμῖν ὄντι ὁμοιότητος μιᾶς τινὸς δεησόμεθα, καὶ αὖ πάντα τὰ ὄντα μεγάλα μεγέθους, καὶ ἕν γε καὶ ταὐτὸν ἑνότητος; — Σωκράτης: Ἔοικεν. — Παρμενίδης: Ἀλλὰ μὴν εἴ γέ τις τῇ διανοίᾳ ἔν τι εἶδος ἕκαστον ἐφ' ἑαυτοῦ τιθῇ, οὐκέτι αὐτῷ ἓν φανεῖται, ἀλλ' ἄπειρα τὸ πλῆθος. — Σωκράτης: Πῶς δή; — Παρμενίδης: Οὐκοῦν ὅταν πολλά τινα μεγάλα δόξῃ σοι εἶναι, μία τις ἴσως δοκεῖ ἰδέα ἡ αὐτὴ ἐπὶ πάντα ἰδόντι εἶναι, ὅθεν ἓν τὸ μέγα ἡγῇ εἶναι. — Ἀληθῆ. — Τί δὲ αὐτὸ τὸ μέγα καὶ τὰ ἄλλα μεγάλα, ἐὰν ὡσαύτως τῇ ψυχῇ ἐπὶ πάντα ἴδῃς, οὐχ ἓν τι αὖ μέγα φανεῖται, ᾧ ταῦτα πάντα μεγάλα φαίνεσθαι; — Ἔοικεν. — Ἄλλη ἄρα ἰδέα μεγέθους ἀναφανήσεται...
Перевод:
Парменид: «Что же? Само Подобие, будучи одним, не потребует ли от нас [признать] некое единое Подобие, и вновь, все сущее, [будучи] великим — Величины, и будучи единым и тождественным — Единого и Тождественного?» — Сократ: «Похоже, что так». — Парменид: «Но если кто-то мысленно полагает каждую идею как нечто единое само по себе, то оно уже не предстанет ему как единое, но [окажется] беспредельным по множественности». — Сократ: «Каким же образом?» — Парменид: «Когда тебе кажется, что многое является великим, то, взглянув на всё это, ты, вероятно, усматриваешь некую одну и ту же идею, почему и считаешь, что великое — одно». — «Истинно». — «Что же тогда с самим-по-себе-великим и прочими великими [вещами]? Если ты таким же образом мысленно взглянешь на них всех, не явится ли вновь некое единое великое, благодаря которому все они являются великими?» — «Похоже». — «Следовательно, явится другая идея величия...»

  • Разъяснение:
    Парменид выявляет здесь логический круг и регресс в бесконечность. Если для объяснения подобия множества вещей (А, В, С) мы постулируем Идею Великости (1), то мы получаем новое множество: (А, В, С) + (1). Чтобы объяснить, что объединяет
    это множество (почему все его члены «велики»), требуется уже вторая Идея Великости (2), и так до бесконечности. Апория показывает, что Идея не может быть просто одним из элементов в ряду тех сущностей, которые она призвана объяснять. Это требует пересмотра статуса идей — они должны быть не «сверх-вещами», а принципами или основаниями.

2. Неудача субъективизации идей.

Сократ пытается спасти теорию, предложив радикальное решение: объявить идеи лишь мыслями.

  • Оригинальный пассаж (132b-132c):

Σωκράτης: Ἀλλ' ἄρα, ὦ Παρμενίδη, ἔφη, μή ποτε ἕκαστον τῶν εἰδῶν τούτων νόημα ἐστὶ καὶ οὐδενὶ πάρεστι γενέσθαι αἰσθητὸν ὂν ἀλλ' ἢ ἐν ψυχαῖς; οὕτως γὰρ ἂν ἓν ἕκαστον εἴη καὶ οὐκέτι πάσχοι ἃ νυνδὴ ἐλέγετο. — Παρμενίδης: Τί δέ; ἓν ἕκαστόν ἐστι νόημα, νόημα δὲ οὐδενός; ἢ νόημα ὄντος τινός; — Σωκράτης: Ἀνάγκη. — Παρμενίδης: Οὐκοῦν ὃ ἂν δοκῇ εἶναι, ἑνός τινος ὂν νόημα; — Σωκράτης: Ναί. — Παρμενίδης: Οὐκοῦν ἐκεῖνο τὸ ὃ δοκεῖ εἶναι, ἓν ὂν εἶδος, νομίζων ἰδέαν τινὰ εἶναι; — Σωκράτης: Ἔστι ταῦτα.
Адаптированный перевод:
Сократ: «Но, быть может, Парменид, — сказал он, — каждая из этих идей есть мысль и никоим образом не может существовать где-либо еще, кроме как в душах? Ведь таким образом каждая из них была бы единой и не претерпевала бы того, о чем только что говорилось». — Парменид: «Что же? Каждая [идея] есть мысль, но мысль ни о чем? Или мысль о чем-то сущем?» — Сократ: «Необходимо [о чем-то сущем]». — Парменид: «А именно о том, что, будучи единым, она усматривает как присущее всем вещам? То есть, она есть некая одна идея?» — Сократ: «Да». — Парменид: «Стало быть, эта идея, мысль о которой есть мысль о чем-то едином и сущем, и есть то, что ты называешь идеей в собственном смысле?» — Сократ: «Выходит, так».

  • Разъяснение:
    Этот диалог — блестящий пример
    интенциональности сознания. Парменид показывает, что мысль не самодостаточна; она всегда направлена на объект («мысль о чем-то»). Если идея — это мысль, то она должна быть мыслью об идее, которая, таким образом, существует объективно и независимо от акта мышления. Попытка Сократа «спасти» идеи, перенеся их в душу, терпит крах, так как их объективный статус немедленно восстанавливается. Критика не отменяет теорию идей, но демонстрирует её концептуальную «сырость» и требует более изощренного логического аппарата.

3. Диалектика Единого: метод и его цель.

Во второй части Парменид провозглашает принцип нового философского метода.

  • Оригинальный пассаж (135c-136a):

Παρμενίδης: ...Οὐκοῦν καὶ τοῦτο μελετᾶν δεῖ, οὐ μόνον εἰ ἔστιν ἕκαστον ὑποτιθέμενον διεξιέναι τὰ συμβαίνοντα, ἀλλὰ καὶ εἰ μὴ ἔστιν τὸ αὐτὸ τοῦτο ὑποτιθέμενον... Πρὸς δὲ καὶ ὧν ἄν τισ ὡσαύτως ὑποθῆται, εἴτε ἕν τι εἴτε πολλὰ εἴτε ὁτιοῦν τιθέμενος, αὐτὸ καὶ τὰ ἄλλα καὶ ὅπως ἔχει πρὸς αὑτὰ καὶ πρὸς ἄλληλα, εἴτε ὑποτιθέμενος εἶναι εἴτε μὴ εἶναι, δεήσει διεξιέναι. Ἐὰν γὰρ πανταχῇ γυμνάζῃς αὐτὸς ἢ καὶ ἄλλου ἀκούῃς, ὡς δεῖ διαλέγεσθαι, τότε τελέως διαγνώσῃ...
Адаптированный перевод:
Парменид: «...Следовательно, надо упражняться не только в том, чтобы, предположив о существовании чего-либо, прослеживать все вытекающие следствия, но также, предположив о несуществовании того же самого... Более того, [так надо поступать] и со всем прочим, что кто-либо подобным же образом предположит — полагает ли он нечто единым или многим, или чем бы то ни было, — [рассматривая], что следует для самого [предмета] и для иного, и как они относятся к самим себе и друг к другу, — полагает ли он [их] существующими или несуществующими. Ибо если ты будешь так тренироваться сам и слушать другого, [постигая], как должно вести рассуждение, тогда ты совершенно ясно постигнешь...»

  • Разъяснение:
    Здесь Парменид формулирует суть своего диалектического метода. Речь идет не о догматическом доказательстве одной точки зрения, а о
    всестороннем логическом эксперименте. Цель — не прийти к одному «правильному» выводу, а развить в себе и собеседнике способность мыслить системно и непротиворечиво в рамках любой заданной гипотезы, видя все её внутренние следствия и антиномии. Это интеллектуальная гимнастика, подготавливающая философа к постижению высших, неочевидных принципов бытия, которые не могут быть прямо выражены в дискурсивной форме. Многочисленные кажущиеся противоречия в гипотезах — не софизмы, а демонстрация многогранности и парадоксальности самих фундаментальных категорий.

«Парменид» предстает не как догматический трактат, а как пропедевтическое и методологическое произведение. Его конечная цель — не опровергнуть теорию идей, а закалить философский разум, показав ему всю сложность оснований его же собственных убеждений. Критика в первой части выявляет проблемы, которые требуют для своего разрешения более высокого уровня диалектической культуры, демонстрируемой во второй части. Следовательно, диалог является ключевым этапом в эволюции платоновской мысли, переходом от непосредственной веры в идеи к их систематическому, логически выверенному обоснованию через диалектику.

Первая гипотеза как апофатическая теология: Интерпретация Прокла и ее отражение у А.Ф. Лосева.

Как указывает А.Ф. Лосев в «Истории античной эстетики», неоплатоник Прокл понимал Первую гипотезу «Парменида» (137с-142а) как учение о Едином (τὸ Ἕν) в его чистейшем виде — принципе, абсолютно трансцендентном всякому бытию и мышлению. Это прочтение превращает логическое упражнение в фундамент отрицательной (апофатической) теологии.

Суть интерпретации Прокла.

Для Прокла, как систематизатора неоплатонизма, гипотезы «Парменида» были не абстрактной логикой, иерархией божественных начал. Первая гипотеза описывает высшее из них — Единое, которое является причиной и источником всего сущего, но само превосходит всякое бытие.

  • Трансцендентность бытию: Единое не есть бытие. Оно – «сверх-сущее» (ἐπέκεινα τῆς οὐσίας), как позже выразится Плотин. Если бы оно было, оно было бы чем-то определённым, отличным от иного, то есть вступало бы в отношения, что невозможно для абсолютно простого начала.
  • Трансцендентность мышлению: Поскольку Единое лишено всякой формы, структуры и определённости, оно непостижимо для дискурсивного мышления. Ум (Νοῦς), рождающийся из него, может лишь устремляться к нему, но не схватить его как объект.

Подтверждение в тексте Платона (с комментарием)

Логические выводы Парменида в Первой гипотезе напрямую ложатся в основу этой теологической интерпретации.

  1. Отрицание целого и частей:
  • Текст Платона (137с-d): «Не имеет оно и частей, и не есть целое... Часть ведь бывает частью целого... а целое необходимо состоит из частей».
  • Комментарий Лосева/Прокла: Атрибуты «целое» и «часть» относятся к сфере бытия, где есть структура и сложность. Единое, будучи абсолютно простым и первым, предшествует самому разделению на целое и часть.
  1. Отрицание формы и границ:
  • Текст Платона (137d): «Не имеет оно ни начала, ни конца, ни середины... Ибо начало и конец — границы всякой вещи».
  • Комментарий: Иметь границу — значит быть ограниченным, то есть быть чем-то в противоположность чему-то иному. Единое же беспредельно (ἄπειρον) не в смысле бесконечной протяженности, а в смысле абсолютной неопределенности и запредельности всякому ограничению.
  1. Отрицание пространства и времени:
  • Текст Платона (138а, 141а): «Оно не находится ни в себе, ни в ином»; «Не причастно оно и времени».
  • Комментарий: Находиться «где-то» — значит быть contained within бытием. Быть причастным времени — значит меняться или длиться. Единое вне пространства и времени, оно пребывает в вечности (αἰών), понимаемой как неподвижная, неделимая полнота, а не бесконечная длительность.
  1. Апофатический итог:
  • Текст Платона (142а): «Следовательно, для него нет ни имени, ни слова, ни какого-либо ощущения его, ни знания».
  • Комментарий: Это кульминация апофатического метода. Любое имя или логос (понятие, определение) уже есть ограничение и определение. Единое – это «Не-иное» и «Молчание», к которому можно прийти только через последовательное отрицание всех атрибутов.

Философский смысл и значение.

  • Единое как первоначало: В системе Прокла, выстроенной по образцу «Парменида», Единое – это не бог-личность, а безличный, сверхразумный принцип, из которого через посредство Ума и Души эманирует (истекает) все мироздание. Оно есть «Первопричина», сама не имеющая причины.
  • Диалектика как путь к богопознанию: Первая гипотеза демонстрирует, что подлинное «познание» высшего начала возможно лишь как мистическое соединение (ἕνωσις), достигаемое после того, как рассудок, пройдя через все отрицания, осознает свое бессилие и умолкнет.
  • Вклад Лосева: А.Ф. Лосев, сам работавший в традиции неоплатонизма, видел в этой интерпретации Прокла не просто исторический курьёз, а глубочайшее проникновение в структуру платоновской мысли. Он показывал, что «Парменид» через призму неоплатонизма раскрывается как трактат о том, как Абсолют, оставаясь невыразимым, полагает иное бытие и через его структуры возвращает это бытие к самому себе.

Таким образом, интерпретация Первой гипотезы как учения о трансцендентном Едином превращает «Парменида» из логического диалога в краеугольный камень всей последующей европейской мистико-теологической традиции.

Трактовка Стивена Герша: Апофатический метод как структура мысли.

Для Стивена Герша, одного из ведущих современных интерпретаторов неоплатонизма, ключ к пониманию Первой гипотезы «Парменида» лежит в концепции апофатического (отрицательного) метода. Его анализ выходит за рамки исторической реконструкции и раскрывает фундаментальную структуру философского мышления о абсолютном.

Суть апофатического метода по Гершу.

Герш настаивает, что отрицание всех предикатов в Гипотезе I — это не софистическое упражнение и не просто подготовка к мистическому опыту, а позитивный эпистемологический процесс. Цель этого метода — не уничтожить объект, объявив его небытием, а возвести мысль (ἀναγωγή) к тому, что выше всякого определения.

Это «возведение» состоит из нескольких взаимосвязанных шагов:

  1. Деконструкция обыденного языка: Обычный язык и мышление оперируют предикатами (бытие, единство, форма, отношение). Герш показывает, что Платон через Парменида систематически демонстрирует: эти предикаты, применимые к миру сущего, неизбежно искажают природу абсолютного Единого. Они превращают его в один из объектов внутри бытия, тогда как оно есть условие возможности самого бытия.
  2. Отрицание как определение трансценденции: Каждое отрицание («не имеет частей», «не-сущее») — это не просто «нет», а способ определения через противоположность. Утверждая, чем Единое не является, мы постепенно очерчиваем сферу его абсолютной инаковости. Его «не-предикативность» и есть его единственно возможный «предикат».
  3. «Не-сущее» как «Сверх-сущее»: Герш подчеркивает, что платоновское «не-сущее» (μὴ ὄν) в данном контексте — это не пустота (οὐκ ὄν), а полнота, превосходящая бытие. Единое есть «не-сущее» не потому, что его нет, а потому, что оно является источником и причиной бытия и, следовательно, не может быть ограничено его категориями. Оно — «сверх-сущее» (ἐπέκεινα τῆς οὐσίας).

Ключевой вывод Герша: Мышление на своем пределе.

Герш видит в этом процессе не уничтожение мышления, а его кульминацию. Когда мысль последовательно отрицает все, что она может помыслить, она достигает своего собственного предела. В этот момент:

  • Мышление осознает свою собственную природу: Оно понимает, что оно структурировано категориями бытия и потому не может адекватно схватить то, что предшествует бытию.
  • Оно открывается для иного модуса постижения: Отрицательный метод подводит мысль к порогу, где дискурсивное познание сменяется интуитивным схватыванием («непосредственным усмотрением», как говорят неоплатоники). Молчание становится высшей формой философского высказывания.

Для Герша апофатический метод в «Пармениде» — это не мистический трюк, а строгий демонстрационный процесс, показывающий, как само логическое мышление, будучи доведенным до крайности, необходимо указывает на реальность, его превосходящую. Первая гипотеза является парадигмой того, как философия может говорить о невыразимом, не выражая его, а лишь точно обозначая его место как предела и основания всей мыслимой реальности.

Трактовка Ю.А. Шичалина: Многоплановость «Парменида» как методологический принцип

Российский исследователь Ю.А. Шичалин в своих работах, и особенно в предисловии к переводу «Парменида», формулируетcrucialный для современной науки тезис: отход от однозначных трактовок и признание принципиальной многоплановости диалога. С его точки зрения, «Парменид» — это не текст с одним скрытым смыслом, а сложный философский инструмент, работающий одновременно в нескольких регистрах.

Шичалин выделяет как минимум три неотъемлемых и взаимосвязанных плана диалога:

1. Полемический план: Критика мегарской школы.

Первая часть диалога — это не только критика «раннего» Сократа, но и острая полемика с современными Платону философскими оппонентами, в частности, с Мегарской школой (Евклид из Мегары).

  • Суть позиции мегариков: Они, следуя элейской традиции, отрицали множественность и становление, утверждая строгое единство бытия. Любое высказывание о множественности или изменении считалось логически противоречивым.
  • Ответ Платона: В первой части Платон, через критика Парменида, показывает, что и их собственная позиция уязвима. Если строго следовать логике, то и понятие «Единого» (центральное для элейцев и мегариков) приводит к неразрешимым апориям, если понимать его догматически. Таким образом, Платон демонстрирует, что его оппоненты также не обладают окончательной истиной.

2. Методологический план: Упражнение в логике

Вторая часть диалога, по Шичалину, — это, прежде всего, демонстрация и отработка диалектического метода.

  • Цель — не результат, а процесс: Важны не столько противоречивые выводы гипотез, сколько сам ход рассуждения. Платон показывает, как необходимо исследовать любое фундаментальное понятие («Единое»), рассматривая все возможные следствия как из его утверждения, так и из отрицания.
  • Логический тренинг: Это «гимнастика» для ума, подготовка философа к тому, чтобы не попадаться в ловушки догматизма и уметь видеть все стороны проблемы. Диалог учит критическому мышлению в его высшей, философской форме.

3. Онтологический план: Продумывание фундаментальных проблем

Несмотря на полемическую и методологическую направленность, диалог не сводится к чистой логике. Его ядром остается глубинное онтологическое исследование.

  • Анализ категорий: Платон систематически исследует отношения между ключевыми категориями всякого мышления о бытии: Единое и Многое, Бытие и Не-бытие, Тождество и Различие, Покой и Движение.
  • Преодоление кризиса теории идей: Вторая часть предлагает не явный, а имлицитный ответ на апории первой части. Она показывает, что «Единое» (как прообраз любой идеи) не может быть понято как простая сущность среди других. Оно должно мыслиться диалектически: и как трансцендентное начало (Гипотеза I), и как имманентный принцип структуры всего сущего (Гипотеза II). Это снимает проблемы «третьего человека» и «хорисмоса».

Синтез Шичалина: Единство в многообразии.

Главная заслуга Шичалина — в отказе от выбора «или-или». «Парменид» не является или только критикой мегариков, или только логическим упражнением, или только онтологическим трактатом. Он является всем этим одновременно.

  • Полемика задает конкретно-исторический контекст и остроту проблеме.
  • Логика предоставляет инструмент для ее решения.
  • Онтология является конечной целью всего предприятия.

Такой многоплановый подход позволяет, наконец, примирить многие, казалось бы, взаимоисключающие интерпретации диалога, увидев в нем не хаос, а сложноорганизованное единство, отражающее саму сложность и многогранность философской мысли Платона.

Трактовка Д.В. Бугая: «Парменид» как системообразующий проект неоплатонизма.

В интерпретации Дмитрия Владимировича Бугая — ведущего российского переводчика и исследователя неоплатонической традиции — диалог «Парменид» предстает не просто как один из текстов Платона, а как смысловой и структурный фундамент всей последующей неоплатонической философии. Его подход можно охарактеризовать как герменевтико-системный.

1. Гипотезы как онтологические иерархии.

Бугай, будучи глубоким знатоком наследия Прокла, подробно разбирает и защищает классическую неоплатоническую интерпретацию восьми/девяти гипотез. Однако он идет дальше простого изложения. Он показывает, что для Прокла и его учителя Сириана гипотезы — это не логические абстракции, а описание реальных уровней бытия, образующих строгую иерархию:

  • Гипотеза I: Трансцендентное Единое (τὸ Ἕν), абсолютно запредельное бытию и познанию.
  • Гипотеза II: Сфера Ума (Νοῦς), где Единое, соединенное с бытием, порождает множество идей.
  • Гипотеза III: Уровень Мировой Души (Ψυχή), организующей космос.
  • Гипотеза IV: Материя (Ὕλη) как не-сущее, лишенное единства.

Бугай подчеркивает, что такая схема была для неоплатоников не произвольной конструкцией, а раскрытием имманентной структуры самого платоновского текста, которую Платон намеренно зашифровал в форме диалектического упражнения.

2. «Мгновение» (τὸ ἐξαίφνης) как ключевой герменевтический ход.

Особое внимание Бугай уделяет Гипотезе IIb — «мгновению» перехода. Он видит в ее выделении (восходящем к Сириану) не техническое уточнение, а глубокий герменевтический прорыв.

  • Динамизация онтологии: Введение «мгновения» превращает статичную прокуловскую «лестницу» бытия в динамический процесс эманации. «Мгновение» — это онтологический двигатель, точка, где вечное Единое «касается» времени и порождает иное, не теряя своей природы.
  • Преодоление парадокса: Это платоновское решение фундаментальной проблемы: как из неизменного может возникнуть изменение. «Мгновение» описывает не сущность, а чистую возможность перехода, тот зазор между покоем и движением, который делает само становление возможным.

3. Диалектика как инструмент систематизации

Согласно Бугаю, неоплатоники увидели в «Пармениде» не просто метод тренировки ума, а мощный инструмент для построения всеобъемлющей философской системы. Диалектический метод развертывания гипотез из единого принципа стал для них образцом того, как должна строиться подлинная метафизика: дедуктивно, системно, исходя из первоначала.

4. Оценка неоплатонической интерпретации

Бугай занимает взвешенную позицию. С одной стороны, он показывает, что неоплатоническое прочтение является грандиозным философским достижением, раскрывающим глубинный системный потенциал «Парменида», который мог быть не до конца осознан самим Платоном. С другой — он признает, что это интерпретация, мощная и последовательная, но не обязательно тождественная единственному возможному смыслу диалога.

Для Д.В. Бугая «Парменид» — это проект, который Платон набросал, а неоплатоники — блистательно достроили. Через их призму диалог предстает как своего рода «мета-текст», содержащий в свернутом виде всю архитектонику будущей неоплатонической метафизики. Его анализ позволяет увидеть в «Пармениде» не хаотичный набор гипотез, а стройный каркас, на котором была возведена одна из величайших философских систем в истории.

Трактовка С.В. Месяц: «Парменид» как логико-диалектический эксперимент

В интерпретации Светланы Витальевны Месяц — ведущего отечественного специалиста по античной философии и переводчика «Парменида» — диалог предстает прежде всего как логико-диалектический эксперимент, направленный на исследование фундаментальных философских понятий. Её подход можно охарактеризовать как аналитико-диалектический.

1. Критика теории идей как логическая проверка.

Месяц подробно анализирует первую часть диалога, показывая, что критика Парменидом теории идей молодого Сократа — это не просто полемика, а систематическая проверка логической состоятельности ключевых понятий платоновской метафизики:

  • Проблема причастности рассматривается как логический парадокс
  • Апория «третьего человека» анализируется как демонстрация внутренних противоречий в понимании отношения между идеями и вещами
  • Критика показывает необходимость более строгого логического аппарата для построения метафизической теории

2. Диалектика гипотез как методологический прорыв

Особое внимание Месяц уделяет второй части диалога, рассматривая её как демонстрацию нового философского метода:

  • Диалектика как исследование всех возможных следствий из данной гипотезы
  • Систематический характер гипотез, образующих единую логическую структуру
  • Многовариантность подходов к пониманию Единого — от абсолютно трансцендентного до полностью имманентного

3. Логическая структура гипотез.

Месяц подробно анализирует логическую архитектуру гипотез, выделяя:

  • Чёткую симметрию между утвердительными и отрицательными гипотезами
  • Систематический переход от рассмотрения Единого к анализу Иного
  • Логическую завершённость всей конструкции, где каждая гипотеза занимает строго определённое место

4. Философское значение диалектического метода.

В трактовке Месяц, главное достижение «Парменида» — это:

  • Разработка универсального философского метода, применимого к исследованию любых фундаментальных понятий
  • Демонстрация продуктивности диалектики как способа философского исследования
  • Создание образца систематического философского мышления

5. Историко-философский контекст.

Месяц рассматривает «Парменид» в контексте развития античной философии:

  • Преодоление элейской традиции при сохранении её логической строгости
  • Критический диалог с современными Платону философскими школами
  • Подготовка почвы для аристотелевской разработки логики и метафизики

Научный вклад Месяц:

  • Новый перевод «Парменида» на русский язык с подробными комментариями
  • Тщательный анализ логической структуры диалога
  • Исследование историко-философского контекста создания произведения
  • Детальная реконструкция диалектического метода Платона

Для С.В. Месяц «Парменид» — это прежде всего образец философской рефлексии над собственными основаниями, демонстрация мощи диалектического метода и фундаментальное исследование категорий, лежащих в основе всякого философского мышления. Её подход позволяет увидеть в диалоге не мистический трактат, а строгое логическое исследование, сохраняющее свою актуальность для современной философии.

Полифония интерпретаций: основные трактовки «Парменида» в отечественной и зарубежной философии.

Помимо рассмотренных герменевтико-системного (Бугай), аналитико-диалектического (Месяц) и неоплатонического (Лосев) подходов, существует широкий спектр других влиятельных трактовок «Парменида» как среди отечественных, так и среди зарубежных исследователей.

Отечественные исследователи.

1. В.В. Асмус: Логико-гносеологическая трактовка

  • Суть подхода: Асмус видел в «Пармениде» прежде всего гносеологический поворот в философии Платона. Диалог интерпретируется как работа, где Платон осознает недостаточность чисто онтологического обоснования теории идей и обращается к логико-гносеологическому анализу фундаментальных понятий.
  • Ключевой акцент: Критика в первой части — это выявление логических трудностей, а вторая часть — не построение теологии, а тренировка в анализе понятий (Единое, Многое, Бытие, Небытие) для выработки более строгого философского языка. Цель — подготовка к корректному построению теории познания. Асмус подчеркивал, что диалог знаменует переход от прямой защиты идей к критической рефлексии над их логическими основаниями.

2. А.В. Лебедев: Физикалистская и историко-философская трактовка

  • Суть подхода: Лебедев предлагает «физикалистское» прочтение, укорененное в истории досократовской философии. Он считает, что под маской «Единого» Платон исследует физические теории своих предшественников, в частности, апории Зенона и теорию Парменида.
  • Ключевой акцент: Гипотезы могут быть прочитаны как анализ различных моделей космоса: от апейрона Анаксимандра (Гипотеза I) до плюралистических систем Эмпедокла или Анаксагора (Гипотеза II). Это диалог не столько о трансцендентном, сколько о физическом единстве и множественности космоса. Лебедев настаивает на важности исторического контекста и полемики с досократиками для адекватного понимания диалога.

Зарубежные исследователи.

1. Грегори Властос (G. Vlastos) и Аналитическая школа: Логика и «Третий человек»

  • Суть подхода: Классический представитель аналитической традиции. Властос сосредоточился на логической структуре аргументов, особенно на апории «Третьего человека». Он видел в «Пармениде» доказательство того, что Платон сам осознал логические дефекты своей ранней теории идей.
  • Ключевой акцент: Для Властоса вторая часть — это не позитивное построение, а продолжение критики, перенесенной в сферу чистых понятий. Диалог — это «логический пазл», демонстрирующий необходимость более изощренной логической теории предсказации и отношения часть-целое. Его работы заложили основу аналитического прочтения Платона.

2. Констанс Мириам С. Роув (C.M.J. Rowe): «Литературно-философская» трактовка

  • Суть подхода: Роув настаивает на том, что «Парменид» — это в первую очередь литературное произведение, драма философского образования. Его нельзя сводить к какой-то одной доктрине.
  • Ключевой акцент: Цель диалога — педагогическая. Он должен не научить какой-то конкретной истине, а изменить мышление читателя, заставив его пройти через тот же путь сомнений и логических упражнений, что и молодой Сократ. Философский смысл не в выводе, а в самом процессе. Роув призывает рассматривать диалог как единое целое, где форма неотделима от содержания.

3. Митчелл Миллер (Mitchell Miller): Спиральная диалектика и самокритика

  • Суть подхода: Миллер предлагает оригинальную «спиральную» модель. По его мнению, гипотезы расположены не линейно, а по спирали, где каждая последующая пара преодолевает ограничения предыдущей.
  • Ключевой акцент: Диалог — это путешествие ума через ряд все более адекватных моделей реальности. Финальные гипотезы (V-VIII) — не просто зеркальное отражение, а демонстрация того, что только признание взаимозависимости Единого и Многого (через диалектику Гипотез II и III) позволяет избежать тупиков абсолютного отрицания. Это проект радикальной самокритики и переоснования метафизики.

4. Кеннет Сэйр (Kenneth Sayre): Онтология и не-булева логика

  • Суть подхода: Сэйр интерпретирует «Парменида» через призму современной логики и философии информации. Он утверждает, что Платон во второй части разрабатывает оригинальную онтологическую схему, предвосхищающую не-булевы логики.
  • Ключевой акцент: Противоречивые выводы гипотез — не ошибка, а указание на то, что реальность нельзя адекватно описать в рамках бинарной логики «истина/ложь». Платон исследует многозначные и паранепротиворечивые логические структуры, чтобы адекватно выразить сложность отношений между Единым и Многим. Сэйр видит в диалоге прорыв к пониманию онтологии, основанной на взаимозависимости и взаимообусловленности.

5. Джон Диллон (John Dillon): Умеренный неоплатонизм и школьный контекст

  • Суть подхода: Диллон, будучи историком неоплатонизма, признает ценность прокуловской интерпретации, но смягчает ее. Он рассматривает диалог в контексте внутриакадемических дискуссий Платона.
  • Ключевой акцент: «Парменид» был предназначен для «продвинутых» учеников Академии и служил учебником по диалектике. Его гипотезы — это не догматическое изложение теологии, а набор учебных задач для отработки умения строить и проверять сложные онтологические системы. Неоплатоники не выдумали свою интерпретацию, но систематизировали и догматизировали то, что у Платона было учебным упражнением. Диллон восстанавливает исторический контекст, не отвергая полностью неоплатоническое наследие.

Многообразие трактовок показывает, что «Парменид» функционирует как философское зеркало: каждый исследователь и каждая эпоха находят в нем отражение своих собственных методологических предпочтений и фундаментальных вопросов — будь то логика, теология, онтология или теория познания. Эта интерпретативная полифония не свидетельствует о слабости диалога, но, напротив, подтверждает его статус одного из самых глубоких и сложных текстов в истории философии, способного порождать новые смыслы в диалоге с меняющейся мыслительной традицией.

Структура и суть гипотез во второй части «Парменида».

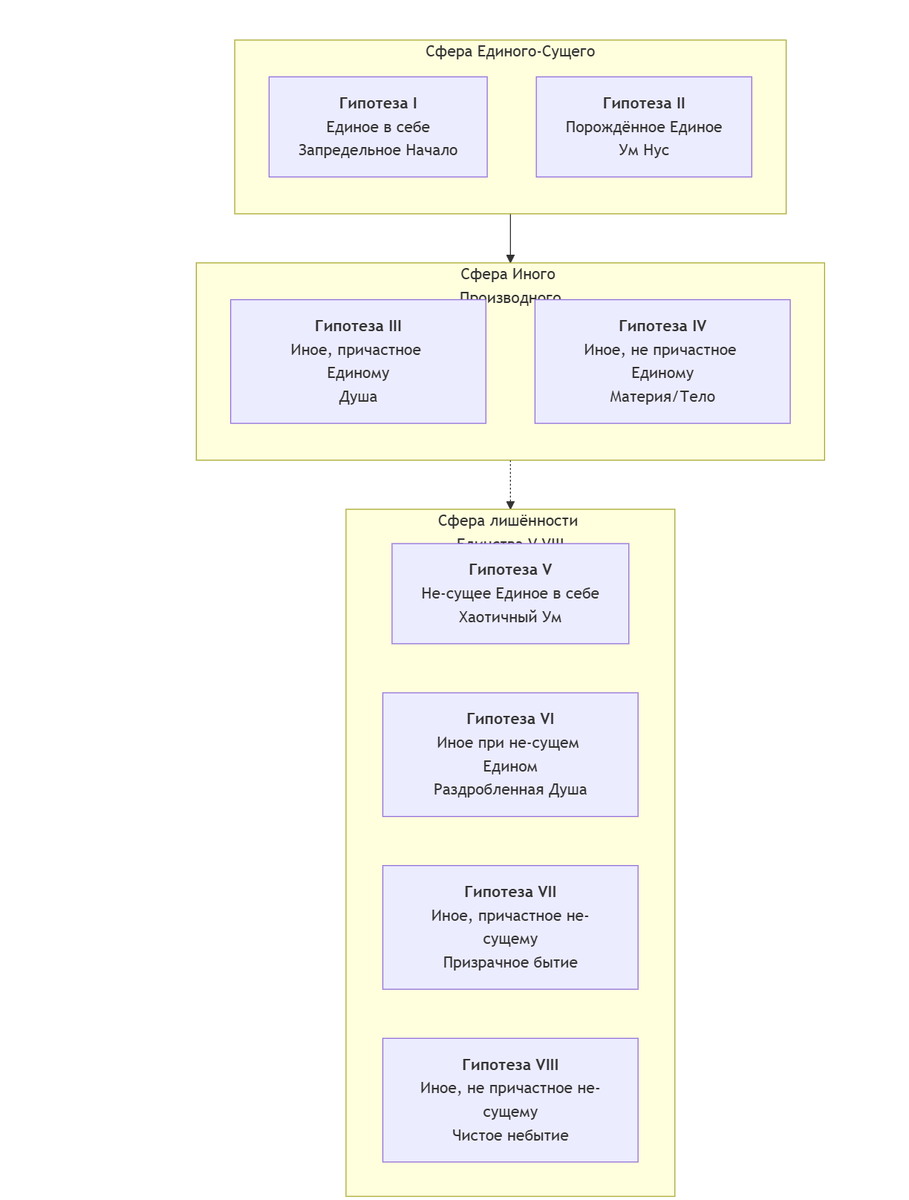
Вторая часть диалога (137с-166с) представляет собой серию диалектических упражнений, построенных вокруг одного центрального вопроса: «Что происходит с Единым и с иным, если Единое существует, и что происходит, если его нет?». Парменид выстраивает это исследование в виде восьми (или девяти, в зависимости от системы подсчета) логических гипотез.

Ключевая сложность и источник многообразия интерпретаций заключается в том, что термин «Единое» (τὸ Ἕν) в разных гипотезах имеет разный смысл. Он может означать:

  1. Абсолютно трансцендентное начало (вне бытия, тождества, множества).
  2. Логико-онтологический принцип единства, неразрывно связанный с бытием и множеством.
  3. Просто отдельно взятую единичную вещь.

Классическая неоплатоническая интерпретация (Прокл) видела здесь иерархию онтологических уровней. Современная аналитическая традиция чаще видит логический анализ значений понятий «единое», «бытие», «множество».

Классификация гипотез (по Проклу)

Чаще всего выделяют 8 гипотез, которые образуют 4 пары, где первая гипотеза пары рассматривает Единое, а вторая — «иное» (τὰ ἄλλα), то есть все остальное, что не является Единым.

Вот подробная структура:

ПАРА 1: Единое в себе и для себя

Эта пара представляет собой фундаментальную дихотомию, лежащую в основе всей последующей диалектики. Она исследует два абсолютно различных способа понимания Единого: как трансцендентного начала и как имманентного принципа бытия.

• Гипотеза I (137с-142а): Если Единое — едино (т.е. абсолютно, вне связи с бытием и множеством).

  • Тезис: Единое понимается как чистая, неопределимая единичность, совершенно отрешенная от атрибута бытия. Это гипотетическая сущность, о которой можно сказать лишь то, что она — «одно», и больше ничего.
  • Вывод (апофатический): О таком Едином ничего нельзя высказать. Логическое развитие тезиса приводит к последовательному отрицанию всех возможных категорий:
  • Онтологические предикаты: Оно не имеет частей, не является целым, не имеет начала и конца, бесформенно.
  • Пространственно-временные предикаты: Не находится ни в себе, ни в ином, не причастно времени (не становится старше, моложе или ровесником себе).
  • Логические и эпистемические предикаты: Не движется и не покоится, не тождественно себе и не ино себе, не подобно и не не подобно ничему.
  • Итог: Оно не существует в каком-либо смысле («не-есть»), о нем нет ни знания (ἐπιστήμη), ни мнения (δόξα), ни ощущения (αἴσθησις), ни имени (ὄνομα), ни слова (λόγος).
  • Интерпретации:
  • Неоплатоническая (Прокл): Это описание высшего божественного Принципа (Единого, τὸ Ἕν), запредельного всякому бытию и познанию — основа апофатической (отрицательной) теологии. Как подчеркивает А.Ф. Лосев, для неоплатоников это не «ничто», а «сверх-сущее» начало, источник всякого бытия, который должен быть познан через отрешение от всех его порождений.
  • Логико-аналитическая (Г. Е.Л. Оуэн): Эта гипотеза демонстрирует логическую бесплодность понятия абсолютно простого и нереляционного «Единого». Если нечто полностью изолировано и не вступает ни в какие отношения, оно не может быть объектом мысли или высказывания. Это логический ноль, точка молчания, необходимая для того, чтобы оттенить содержательность второй гипотезы.
  • Комментарий Д.В. Бугая: Бугай, комментируя Прокла, обращает внимание на то, что эта гипотеза выполняет роль катарсиса для ума. Она очищает сознание от привычки приписывать высшему началу любые, даже самые возвышенные, определения, подготавливая его к интуитивному, недискурсивному схватыванию первоистока.

• Гипотеза II (142b-155е): Если Единое — существует (т.е. Единое причастно бытию).

  • Тезис: Единое рассматривается не как изолированная сущность, а как единство, соединенное с бытием («ἓν εἰ ἔστιν»). Это ключевое допущение, которое превращает Единое из трансцендентного принципа в имманентную основу мироздания.
  • Вывод (катафатический): Из этого единственного допущения выводится вся система бытия и познания:
  • Структура: Единое является целым, состоящим из частей («единство» и «бытие» как его две составляющие).
  • Множественность: Поскольку оно имеет части, оно причастно множественности, и этот процесс деления (единое-многое) потенциально бесконечен.
  • Система категорий: На такое Единое распространяются все возможные парные категории: тождество и различие, покой и движение, подобие и неподобие, равенство и неравенство.
  • Время и вечность: Оно причастно времени (имеет прошлое, настоящее, будущее, становится, меняется), но также и вечности (как умопостигаемый образец).
  • Познаваемость: Поскольку оно структурировано и обладает свойствами, о нем возможно знание, мнение и ощущение.
  • Интерпретации:
  • Неоплатоническая (Прокл): Здесь описывается рождение из абсолютного Единого сферы Ума (Νοῦς) — первого уровня божественного бытия. Это божественный, умопостигаемый мир, где мысль и бытие тождественны. Это уровень Идей, которые мыслят сами себя и друг друга, образуя совершенное, структурированное единство-множество. Стивен Герш определяет это как сферу «интеллигибельной сложности».
  • Логико-аналитическая: Эта гипотеза показывает минимальные условия, необходимые для того, чтобы нечто могло быть объектом дискурса: оно должно быть способно нести предикаты, находиться в отношениях и быть причастным множественности. Это логический протокол для любого осмысленного высказывания о сущем.
  • Комментарий Д.В. Бугая: Бугай акцентирует, что для неоплатонической традиции переход от Гипотезы I к Гипотезе II — это не просто смена точки зрения, а акт эманации, мысленное выведение многого из единого. Он отмечает, что Прокл видит здесь диалектику предела (πέρας) и беспредельного (ἄπειρον), где Единое-Бытие есть их первое синтезированное проявление, делающее возможным весь последующий космос.

Диалектика первой пары гипотез устанавливает фундаментальный закон: абсолютно простое и трансцендентное (I) непознаваемо и невыразимо, тогда как любое познаваемое и выразимое сущее (II) по необходимости является сложным, причастным как единству, так и множественности. Это основа всего последующего построения.

ПАРА 2: Иное в отношении к Единому

Эта пара гипотез совершает решающий поворот: взгляд направляется не на Единое как таковое, а на «иное» (τὰ ἄλλα) — то есть на всё остальное, что не является Единым. Здесь исследуется, как принцип единства, рассмотренный в первых двух гипотезах, структурирует и делает возможным весь мир множественности, и что происходит при его отсутствии.

• Гипотеза III (157b-159b): Если Единое существует, каково тогда иное?

  • Тезис: Рассматривается природа «иного» (множественного, чувственного мира) при условии существования Единого-Бытия из Второй гипотезы. Ключевой вопрос: как множественность может существовать, не распадаясь на хаос?
  • Оригинал (157е):

Ἕκαστον ἄρα τῶν μορίων ἓν καὶ πολλὰ ἔχει, καὶ ἓν μὲν εἶναι, πολλὰ δὲ οὐκ εἶναι ἀδύνατον. — Ἀδύνατον. — Οὐκοῦν τό γε ἓν ἑκάστου μορίου ὑπάρξει, μὴ τοῦ ὅλου μορίου ὄντος; — Πάνυ γε.

  • Адаптированный перевод:

«Следовательно, каждая из частей обладает единством и множественностью, и невозможно ей быть единым, но не быть множественным. — Невозможно. — Стало быть, каждую часть будет объединять единство, пусть даже сама часть не является целым? — Разумеется».

  • Вывод (Структурированная множественность): Иное необходимо причастно Единому как принципу единства. Без этой причастности оно было бы бесформенной, неопределенной массой. Поэтому иное предстает как ограниченное и упорядоченное множество:
  1. Оно состоит из частей, каждая из которых сама является единством-многообразием.
  2. Оно обладает всеми парными определениями (тождество, различие, подобие, неподобие, движение, покой и т.д.), но эти определения существуют не абсолютно (как в Уме), а относительно друг друга.
  3. Это уровень становления и взаимного отношения.
  • Интерпретации:
  • Неоплатоническая (Прокл): Это описание уровня Мировой Души (Ψυχή). Душа ниже Ума: она не обладает тотальным и мгновенным знанием, но познает дискурсивно, переходя от одного к другому. Именно Душа, будучи причастной единству Ума, организует и оживотворяет космос, связывая умопостигаемое единство с телесным множеством. Она есть принцип жизни, движения и временного развертывания вечной умопостигаемой структуры. А.Ф. Лосев называет это «живым существом космоса».
  • Логико-аналитическая: Эта гипотеза устанавливает условия возможности познаваемого чувственного мира. Чтобы множество было не хаосом, а космосом (порядком), его элементы должны быть идентифицируемы и отличимы друг от друга, то есть каждый должен быть чем-то одним. Гипотеза III демонстрирует, что для существования отношений (больше/меньше, подобно/неподобно) необходим общий принцип — Единое.
  • Комментарий Д.В. Бугая: Бугай подчеркивает, что в неоплатонической традиции Гипотеза III описывает первый момент оформления времени и пространства. Если Ум — вечен и целостен, то Душа развертывает его содержание в последовательности, создавая тем самым временной континуум и пространственную протяженность как условия для существования физического мира.

• Гипотеза IV (159b-160b): Если Единое существует, каково тогда иное по отношению к Единому?

  • Тезис: Это самый короткий и радикальный ход в диалоге. Здесь рассматривается отношение «иного» не к Единому-Бытию (Гипотеза II), а к абсолютно трансцендентному Единому из Первой гипотезы.
  • Оригинал (160b):

Οὐδὲ δὴ ὄνομα ἄρα ἐστὶν αὐτῷ οὐδὲ λόγος, οὐδὲ αἴσθησίς τις αὐτοῦ οὐδὲ γνῶσις. — Οὐκ ἔοικεν. — Οὐκοῦν οὕτως ἔχει πρὸς ἑαυτὸ καὶ πρὸς τἆλλα; — Τί μήν;

  • Адаптированный перевод (применительно к иному):

«Следовательно, для него [иного] нет ни имени, ни слова, ни какого-либо ощущения его, ни знания. — Похоже, что нет. — Такова ли его природа по отношению к себе самому и к прочему? — Разумеется».

  • Вывод (Абсолютный хаос): Поскольку Единое из Гипотезы I полностью отъединено, не имеет свойств и ни с чем не соотносится, иное не может быть ему причастно. Следовательно, иное полностью лишено единства. Оно не может быть ни целым, ни частью, ни одним, ни многим, ни тождественным, ни иным. Оно представляет собой чистое, бесструктурное, неопределенное множество — полный хаос, который невозможно не только познать, но и помыслить.
  • Интерпретации:
  • Неоплатоническая (Прокл): Это описание чистой материи (ὕλη). Материя понимается не как вещество, а как чистая лишенность формы, не-сущее, «не-прозрачное зеркало», неспособное принять ни один луч единства и разума. Она есть принцип инерции, небытия и инаковости в ее самом грубом виде. Российский исследователь Ю.А. Шичалин отмечает, что для Прокла это «последняя ступень инаковости, за которой уже ничего нет».
  • Логико-аналитическая: Эта гипотеза демонстрирует логический тупик, к которому приводит понятие множественности, полностью лишенной тождества. Такое «многое» не поддается индивидуации: его элементы невозможно выделить, сосчитать или как-либо идентифицировать. Оно является логическим пределом не-бытия в сфере множественного.
  • Комментарий Д.В. Бугая: Бугай обращает внимание на то, что Гипотеза IV выполняет роль онтологического "дна". Она показывает абсолютный предел, за которым прекращается всякое бытие и познание. В неоплатонической системе это необходимая основа для воплощения души, ее «не-сущий» полюс, без которого невозможно существование телесного мира, но который сам по себе есть чистое отрицание.

Диалектика второй пары с предельной ясностью показывает, что Единое — это не просто одна из сущностей, а конститутивный принцип всякой реальности. Множественность обретает форму, структуру и познаваемость только через причастность ему (Гипотеза III). Лишенное же этой причастности, иное низвергается в не-бытие и не-познаваемость (Гипотеза IV), выступая необходимым фоном и предельным условием для всего существующего.

ПАРА 3: Отрицание существования Единого (и его последствия)

Эта пара гипотез зеркально отражает первую, но в модусе отрицания. Если первая пара спрашивала: «Что есть Единое и что есть Иное, если Единое есть?», то третья задается вопросом: «Что есть Единое и что есть Иное, если Единого нет?». Это исследование условий возможности самого бытия и мысли.

• Гипотеза V (160b-163b): Если Единое — не существует.

  • Тезис: Рассматриваются последствия несуществования Единого для него самого. Ключевой вопрос: можно ли вообще хоть что-то сказать о том, чего нет, и в каком смысле оно «есть» как не-сущее?
  • Оригинал (161e-162a):

Οὐκοῦν καὶ ὄνομα ἔχει καὶ περὶ αὐτοῦ λέγεται, καὶ ὅσα γε δὴ ἄλλα ἔχομεν νυνδὴ εἰρηκέναι, πάντ᾽ ἔστι περὶ αὐτό, καὶ αὖ μὴ ὂν καὶ ἓν ὂν καὶ πολλὰ καὶ ταὐτὸν καὶ θάτερον καὶ ἁπτόμενόν τε καὶ ἀπτόμεννον, καὶ πάνθ᾽ ὅσα τοιαῦτα, ὄντος τε πέρι καὶ μὴ ὄντος, πάντα προσήκει αὐτῷ...

  • Перевод:

«Стало быть, оно [Единое] и имя имеет, и о нем говорится, и все прочее, что мы только что перечислили, — все это присуще ему: и то, что оно, будучи не-сущим, и едино, и много, и тождественно, и ино, и прикасается, и не прикасается, и все подобное этому, относящееся и к сущему, и к не-сущему, — все ему подобает...»

  • Вывод (Бытие не-сущего): Парадоксальный вывод гласит: даже если Единое не существует, его можно мыслить как не-сущее, и ему можно приписывать свойства. Оно отлично от иного, о нем есть знание и имя. Это означает, что оно причастно некоторому бытию — бытию в качестве объекта мысли, бытию-в-мнодании. Это «Единое, которое не есть» (τὸ μὴ ὂν ἕν) обладает всей полнотой определений, но лишь в логическом или идеальном плане.
  • Интерпретации:
  • Неоплатоническая: Эта гипотеза описывает уровень иллюзорного или призрачного бытия, зависимого от истинного. Для Прокла это мог соответствовать сфере воображения (φαντασία) или чисто ментальным конструкциям, лишенным подлинной онтологической укорененности. Это бытие, которое целиком обязано своим «существованием» акту мышления о нем.
  • Логико-аналитическая (Г. Властос): Здесь Платон проводит тончайшее различие между абсолютным не-сущим (о котором ничего нельзя сказать, см. Гипотезу VII) и относительным не-сущим. «Единое не существует» означает не то, что оно — ничто, а то, что оно не существует как реальный объект, оставаясь при этом логическим субъектом с определенными предикатами. Это прообраз аристотелевского различия между бытием как истиной и бытием как сущностью.
  • Комментарий Д.В. Бугая: Бугай, вслед за неоплатониками, указывает на то, что Гипотеза V раскрывает силу диалектики, которая способна наделять логическим бытием даже то, что онтологически отсутствует. Это демонстрация того, что сфера логики и смысла шире сферы физического существования.

• Гипотеза VI (163b-164b): Если Единое не существует, каково тогда иное?

  • Тезис: Рассматривается природа «иного» при условии несуществования Единого. Это зеркальное отражение Гипотезы III, но с негативным условием.
  • Оригинал (164b):

Οὐδὲ ἄρα ἕν γε φαίνεται αὐτό, ἐπεὶ καὶ ἂν εἶνόν τε ἤδη καὶ ὂν οὕτως ἐφάνη. — Ἀληθῆ. — Οὐδὲ μὴν πολλά· καὶ γὰρ ἂν ἓν ἐν αὐτοῖς ἦν. νῦν δὲ οὔτε ἓν οὔτε πολλὰ οὔτε ὅλον οὔτε μέρη οὔτε τἆλλα φαίνεται τὸ ἕν μὴ ὄν...

  • Перевод:

«Следовательно, оно [иное] не может казаться ни единым, поскольку в противном случае оно уже было бы сущим и именно так являло бы себя. — Истинно. — Но не может оно казаться и многим, ибо тогда в нем присутствовало бы единство. Ныне же, при не-сущем Едином, иное не является ни единым, ни многим, ни целым, ни имеющим части...»

  • Вывод (Распад космоса): Если нет Единого как принципа единства, то иное не может быть ни единым, ни многим (поскольку «многое» состоит из «одних»), ни тождественным, ни иным, ни подобным, ни неподобным. Вся структура, выведенная в Гипотезе III, рушится. Иное оказывается абсолютно неопределимым, не-мыслимым и не-являющимся хаосом. Оно не может даже казаться упорядоченным.
  • Интерпретации:
  • Неоплатоническая: Это еще более радикальное описание материи (ὕλη), чем в Гипотезе IV. Если там материя была лишена единства, но Единое как принцип вообще существовало, то здесь отрицается сам источник единства. Это состояние полного онтологического распада, «смерть космоса», где не только нет формы, но и нет самой возможности для ее проявления.
  • Логико-аналитическая: Гипотеза VI демонстрирует, что понятие множественности логически вторично по отношению к понятию единства. Без единства как минимум для индивидуации элементов, сама идея множества теряет смысл. Это доказательство от противного: невозможность помыслить мир без единства доказывает его фундаментальную, конститутивную роль.
  • Комментарий Д.В. Бугая: Бугай акцентирует, что в неоплатоническом прочтении Гипотезы V и VI показывают обратную сторону божественного нисхождения. Если Единое уходит, «сворачивает» свою энергию, то все уровни бытия, от Ума до Космоса, последовательно коллапсируют, возвращаясь в состояние потенциальности и неразличенности, к онтологическому нулю.

Эти гипотезы выполняют роль онтологического reductio ad absurdum. Они показывают, что даже попытка последовательно помыслить не-существование Единого приводит к его парадоксальному «бытию-в-мысли» (V), а отрицание Единого в отношении к миру приводит к полному исчезновению самого мира как упорядоченного целого (VI). Таким образом, диалектически доказывается не просто существование, а необходимость Единого для любого осмысленного бытия и познания.

ПАРА 4: Абсолютное отрицание (радикальные выводы)

Эта заключительная пара гипотез представляет собой радикализацию третьей пары. Если там отрицание Единого еще допускало его как объект мысли, то здесь отрицается сама эта возможность. Это исследование онтологической и логической пропасти, возникающей при полном устранении первоначала.

• Гипотеза VII (164b-165е): Если Единое — не существует никоим образом.

  • Тезис: Это более радикальное отрицание, чем в V. Здесь отрицается не просто существование Единого в мире, но и любая возможность его быть помысленным или обозначенным. Это отрицание его бытия в каком-либо смысле.
  • Оригинал (165а):

Ἄρ᾽ οὖν δυνατὸν εἴη τὸ οὕτως μὴ ὂν ὄνομά τι ἑαυτοῦ ἔχειν ἢ λόγον ἤ τινα γνῶσιν ἢ αἴσθησιν ἢ δόξαν; — Οὐ δυνατόν.

  • Перевод:

«Возможно ли тогда, чтобы так [абсолютно] не-сущее имело какое-либо имя для себя, или слово, или какое-либо знание, или ощущение, или мнение? — Невозможно».

  • Вывод (Полное небытие): Если Единое не существует абсолютно, то о нем нельзя даже помыслить, и ему нельзя приписать никаких свойств. Оно ни в каком смысле не причастно бытию — ни физическому, ни идеальному, ни логическому. Оно есть чистое ничто, симметричное чистому единому из Гипотезы I, но достигаемое через путь отрицания, а не трансценденции.
  • Интерпретация:
  • Неоплатоническая: Логическое завершение отрицания, симметричное первой гипотезе. Если Гипотеза I — это апофатический предел «сверх-бытия», то Гипотеза VII — это апофатический предел «не-бытия». Это не онтологический уровень, а полное отсутствие.
  • Логико-аналитическая: Демонстрация предела осмысленного отрицания. Мы можем говорить «X не существует», но если мы отрицаем у X вообще всякую возможность быть объектом референции, то сама эта фраза теряет смысл. Это указание на парадоксы, связанные с абсолютным отрицанием.

• Гипотеза VIII (165е-166с): Если Единое не существует никоим образом, каково тогда иное?

  • Тезис: Рассматривается «иное» при условии абсолютного не-существования Единого (из Гипотезы VII). Это финальный и самый разрушительный сценарий для всего мироздания.
  • Оригинал (166с):

Εἰ ἄρα μὴ ἔστιν τὸ ἕν, οὐδὲ τὰ ἄλλα ἐστίν.

  • Перевод:

«Следовательно, если Единого нет, то и всё иное тоже не существует».

  • Вывод (Коллапс реальности): В этом случае иное кажется обладающим свойствами (оно иное, подобное, существующее и т.д.), но при более строгом анализе эти свойства оказываются иллюзорными. Без Единого (принципа тождества и различия) никакие определения невозможны. Нельзя выделить «одно» от «другого», нельзя установить тождество или подобие. Множественность, лишенная своей конституирующей основы, исчезает, и «иное» как таковое перестает быть.
  • Интерпретация:
  • Неоплатоническая: Демонстрация тотальной зависимости всего сущего от Единого. Это окончательный вывод: бытие всего — от Ума до последней вещи — есть эманация и причастность Единому. Убери источник — и всё сущее обратится в ничто.
  • Логико-аналитическая: Финальное доказательство от противного. Диалог показывает, что сама возможность логики, языка и познания мира предполагает наличие некоего принципа тождества и единства. Без этого принципа рушится не только онтология, но и сама логика.

Единство гипотез и многообразие интерпретаций.

Таким образом, восемь гипотез «Парменида» — это не случайный набор, а стройная диалектическая система, исследующая все логически возможные отношения между фундаментальными категориями Единого и Многого, Бытия и Не-Бытия.

  • Классическая (Прокловская) схема: 8 гипотез как теологический трактат.
    Суть подхода: «Парменид» раскрывает всю структуру мироздания через нисхождение божественных начал: от абсолютного Единого (I) через Ум (II) и Душу (III) к Материи (IV), с симметричными отрицательными уровнями (V-VIII).
    Комментарий Д.В. Бугая: Бугай, будучи глубоким знатоком и переводчиком Прокла, подробно разбирает эту схему в своих работах. Он подчеркивает, что для Прокла гипотезы — это не просто логические построения, а онтологические реальности высшего порядка. В своем переводе и комментариях к «Платоновской теологии» Прокла Бугай указывает, что прокловское прочтение «Парменида» было попыткой увидеть в диалоге завершенную систему, где диалектический метод является инструментом развертывания всей полноты бытия из его первоначала. При этом Бугай отмечает, что такая интерпретация сама по себе является грандиозным философским достижением, не обязательно тождественным изначальному замыслу Платона, но раскрывающим его глубочайший потенциал.
  • Современные интерпретации:
    Помимо прокуловской схемы, существуют и другие, не менее влиятельные способы членения текста (например, на 9 или 4 гипотезы), которые меняют философский акцент. Современные исследователи часто видят в диалоге не столько теологию, сколько гениальную попытку Платона проработать логические трудности его собственной метафизики (например, проблему «третьего человека») и заложить основы философской логики, исследуя условия возможности самого мышления и discourse.

Финальный итог: Независимо от выбранной герменевтики, диалог «Парменид» предстает как фундаментальное исследование, устанавливающее, что любое бытие, познание и смысл возможны только через причастность некому первоначальному принципу единства. Без него реальность распадается на немыслимый и не-сущий хаос.

Подробнее о 8 гипотезах и альтернативных схемах.

Классическая (Прокловская) схема: 8 гипотез

Как уже было подробно разобрано, Прокл видит 4 пары гипотез, где каждая пара рассматривает сначала Единое, затем "иное":

  1. О Едином в себе (I-II)
  2. Об Ином в отношении к Единому (III-IV)
  3. О не-сущем Едином в себе (V-VI)
  4. Об Ином в отношении к не-сущему Единому (VII-VIII)

Эта схема идеально ложится в неоплатоническую иерархию: Абсолют (I) -> Ум (II) -> Душа/Космос (III) -> Материя (IV), с симметричными отрицательными уровнями (V-VIII).

Разъяснения к классической схеме:
· Гипотеза I: Рассматривает Единое как таковое, абсолютно запредельное, без каких-либо attributes. Оно не есть бытие, не познаваемо, не именуемо. Это уровень Блага за пределами сущности.
· Гипотеза II: Рассматривает Единое как первоначало бытия. Здесь Единое уже мыслится в связи с сущим, что порождает весь мир идей — уровень Ума (Нуса). Это сфера подлинного, вечного бытия.
· Гипотеза III: Предмет — «Иное» по отношению к Единому Уму, то есть Душа. Она причастна единству и порядку, но сама является источником движения и множественности.
· Гипотеза IV: Предмет — «Иное» самого низшего уровня, телесно-материальный космос. Это множество, лишь отдаленно причастное Единому через душу.
Отрицательные гипотезы (V-VIII) — это не просто отрицание, а демонстрация, что происходит с каждым уровнем, если мы мысленно «вычтем» из него объединяющую силу Единого. Это картина распада и хаоса.
Разъяснения к классической схеме: · Гипотеза I: Рассматривает Единое как таковое, абсолютно запредельное, без каких-либо attributes. Оно не есть бытие, не познаваемо, не именуемо. Это уровень Блага за пределами сущности. · Гипотеза II: Рассматривает Единое как первоначало бытия. Здесь Единое уже мыслится в связи с сущим, что порождает весь мир идей — уровень Ума (Нуса). Это сфера подлинного, вечного бытия. · Гипотеза III: Предмет — «Иное» по отношению к Единому Уму, то есть Душа. Она причастна единству и порядку, но сама является источником движения и множественности. · Гипотеза IV: Предмет — «Иное» самого низшего уровня, телесно-материальный космос. Это множество, лишь отдаленно причастное Единому через душу. Отрицательные гипотезы (V-VIII) — это не просто отрицание, а демонстрация, что происходит с каждым уровнем, если мы мысленно «вычтем» из него объединяющую силу Единого. Это картина распада и хаоса.

Альтернативная схема: Логико-Диалектическая (Современная аналитическая)

Эта схема фокусируется не на метафизическом содержании, а на логической структуре диалога. Она рассматривает гипотезы как чистое диалектическое упражнение, где важен не вывод, а метод.

Разъяснения к логико-диалектической схеме:
Эта схема группирует гипотезы вокруг двух уровней логического решения:
1. Первый уровень: Исходное допущение
•	Ветвь «Если Единое есть» (Гипотезы I-IV): Исследуются следствия позитивного утверждения Единого.
•	Ветвь «Если Единого нет» (Гипотезы V-VIII): Исследуются следствия отрицания Единого. Это не онтологические уровни, а чисто логические допущения.
2. Второй уровень: Характер вывода для каждой ветви
Для каждого допущения Платон показывает, что возможны два противоположных вывода — апофатический (отрицающий предикаты) и позитивный (наделяющий предикатами).
•	Для ветви «Если Единое есть»:
o	Гипотеза I (Апофатическая): Показывает, что если мы мыслим Единое в его абсолютной уникальности (не в отношении к чему-либо), то о нём самом ничего нельзя утверждать. Это чистое отрицание.
o	Гипотеза II (Позитивная): Показывает, что если мы рассматриваем Единое в отношении к иному (к миру), то оно является основой для всех позитивных определений (бытие, число, форма, знание).
•	Для ветви «Если Единого нет»:
o	Гипотеза V (Апофатическая): Показывает, что о «не-сущем Едином» как таковом вообще ничего нельзя помыслить или сказать.
o	Гипотеза VI (Позитивная): Парадоксальным образом, если Единого нет, то возникает мир чистой относительности и видимости («кажется всё»), где нет никакой стабильной истины.
3. Уровень уточнения: Отношение «Иного»
Гипотезы III, IV, VII и VIII являются не самостоятельными уровнями бытия, а логическими следствиями и уточнениями первых четырех. Они отвечают на вопрос: «А что в этом случае происходит с всем остальным (Иным)?».
•	III & IV: Уточняют гипотезы I и II, рассматривая, каким предстает «Иное» (мир) при существовании Единого (как обладающее качествами или лишенное их).
•	VII & VIII: Уточняют гипотезы V и VI, рассматривая, каким предстает «Иное» в ситуации не-сущего Единого (как призрачное или как абсолютное ничто).
Разъяснения к логико-диалектической схеме: Эта схема группирует гипотезы вокруг двух уровней логического решения: 1. Первый уровень: Исходное допущение • Ветвь «Если Единое есть» (Гипотезы I-IV): Исследуются следствия позитивного утверждения Единого. • Ветвь «Если Единого нет» (Гипотезы V-VIII): Исследуются следствия отрицания Единого. Это не онтологические уровни, а чисто логические допущения. 2. Второй уровень: Характер вывода для каждой ветви Для каждого допущения Платон показывает, что возможны два противоположных вывода — апофатический (отрицающий предикаты) и позитивный (наделяющий предикатами). • Для ветви «Если Единое есть»: o Гипотеза I (Апофатическая): Показывает, что если мы мыслим Единое в его абсолютной уникальности (не в отношении к чему-либо), то о нём самом ничего нельзя утверждать. Это чистое отрицание. o Гипотеза II (Позитивная): Показывает, что если мы рассматриваем Единое в отношении к иному (к миру), то оно является основой для всех позитивных определений (бытие, число, форма, знание). • Для ветви «Если Единого нет»: o Гипотеза V (Апофатическая): Показывает, что о «не-сущем Едином» как таковом вообще ничего нельзя помыслить или сказать. o Гипотеза VI (Позитивная): Парадоксальным образом, если Единого нет, то возникает мир чистой относительности и видимости («кажется всё»), где нет никакой стабильной истины. 3. Уровень уточнения: Отношение «Иного» Гипотезы III, IV, VII и VIII являются не самостоятельными уровнями бытия, а логическими следствиями и уточнениями первых четырех. Они отвечают на вопрос: «А что в этом случае происходит с всем остальным (Иным)?». • III & IV: Уточняют гипотезы I и II, рассматривая, каким предстает «Иное» (мир) при существовании Единого (как обладающее качествами или лишенное их). • VII & VIII: Уточняют гипотезы V и VI, рассматривая, каким предстает «Иное» в ситуации не-сущего Единого (как призрачное или как абсолютное ничто).

Циклическая (или Холистическая) схема интерпретации

Эта схема рассматривает 8 гипотез не как линейную последовательность или две отдельные ветви, а как единый, замкнутый круг диалектики, где последняя гипотеза возвращается к первой, образуя целостную систему.

Разъяснения к Циклической схеме:
Ключевая идея здесь в том, что диалектическое движение не заканчивается на Гипотезе VIII, а замыкается в круг. Это создает целостную картину, где каждая точка системы связана со всеми другими.
1. Внешний круг (Нисхождение): H1 → H2 → H3 → H4
•	Это путь эманации, нисхождения от Абсолюта к миру.
•	H1: Исходная точка — абсолютное, невыразимое Единое.
•	H2: Первый акт мысли о Едином порождает Ум (сферу тождества Единого и Бытия).
•	H3: От Ума исходит Душа (сфера различия и движения, причастного единству).
•	H4: Завершение нисхождения — сфера чистой множественности, Материи, которая лишь кажется существующей.
2. Внутренний круг (Распад): H4 → H5 → H6 → H7 → H8
•	Это путь распада и отрицания, показывающий, что происходит с каждым уровнем при утрате единства.
•	H4: Материя по сути уже есть сфера отсутствия истинного единства.
•	H5: Лишенный единства, Ум теряет свою структуру и становится "не-сущим".
•	H6 и H7: Душа и Материя, лишенные объединяющей силы, превращаются в чистый хаос и призрачность.
•	H8: Конечная точка распада — абсолютное небытие "иного".
3. Замыкание цикла: H8 → H1
•	Это самый важный и глубокий момент схемы.
•	H8 (Абсолютное Небытие Иного) смыкается с H1 (Единое-Ничто).
•	Философский смысл: С точки зрения конечного, погруженного в множественность ума, абсолютно запредельное Единое (H1) неотличимо от абсолютного Небытия (H8). И то, и другое есть ничто для нашего опыта. Это два лика одной абсолютной границы мыслимого.
•	Таким образом, круг замыкается: пройдя через всё многообразие бытия и небытия, диалектика возвращается к своему истоку, но теперь мы понимаем этот исток глубже.
Разъяснения к Циклической схеме: Ключевая идея здесь в том, что диалектическое движение не заканчивается на Гипотезе VIII, а замыкается в круг. Это создает целостную картину, где каждая точка системы связана со всеми другими. 1. Внешний круг (Нисхождение): H1 → H2 → H3 → H4 • Это путь эманации, нисхождения от Абсолюта к миру. • H1: Исходная точка — абсолютное, невыразимое Единое. • H2: Первый акт мысли о Едином порождает Ум (сферу тождества Единого и Бытия). • H3: От Ума исходит Душа (сфера различия и движения, причастного единству). • H4: Завершение нисхождения — сфера чистой множественности, Материи, которая лишь кажется существующей. 2. Внутренний круг (Распад): H4 → H5 → H6 → H7 → H8 • Это путь распада и отрицания, показывающий, что происходит с каждым уровнем при утрате единства. • H4: Материя по сути уже есть сфера отсутствия истинного единства. • H5: Лишенный единства, Ум теряет свою структуру и становится "не-сущим". • H6 и H7: Душа и Материя, лишенные объединяющей силы, превращаются в чистый хаос и призрачность. • H8: Конечная точка распада — абсолютное небытие "иного". 3. Замыкание цикла: H8 → H1 • Это самый важный и глубокий момент схемы. • H8 (Абсолютное Небытие Иного) смыкается с H1 (Единое-Ничто). • Философский смысл: С точки зрения конечного, погруженного в множественность ума, абсолютно запредельное Единое (H1) неотличимо от абсолютного Небытия (H8). И то, и другое есть ничто для нашего опыта. Это два лика одной абсолютной границы мыслимого. • Таким образом, круг замыкается: пройдя через всё многообразие бытия и небытия, диалектика возвращается к своему истоку, но теперь мы понимаем этот исток глубже.

Альтернативная схема: 9 гипотез.

Более тонкое и, как утверждают многие современные исследователи, более точное прочтение текста позволяет выделить девять гипотез. Это деление, восходящее к неоплатонику Сириану (учителю Прокла) и развитое в работах современных учёных, таких как Сэмюэл Сколников, вносит решающий нюанс в понимание второй гипотезы.

Ключевое отличие от прокуловской схемы заключается в том, что обширная Вторая гипотеза (142b-155е) разделяется на две самостоятельные и философски уникальные части:

  • Гипотеза IIa (142b-155e): Единое-Бытие (Ум).
  • Это основное рассуждение о Едином, которое существует. Здесь выводятся все категории (тождество, различие, покой, движение и т.д.), и Единое понимается как абсолютное Единое-Бытие, порождающее все сущее. Это уровень устойчивой, совершенной структуры Ума (Νοῦς) в его целокупности, как и в классической схеме.
  • Гипотеза IIb (155e-157b): «Мгновение» (τὸ ἐξαίφνης).
  • Это короткий, но невероятно важный раздел, вставленный в середину второй гипотезы. Он отвечает на вопрос, который не мог быть задан в статичной модели: «Что происходит с Единым в момент перехода от покоя к движению?»

Философский смысл «Мгновения» (Гипотеза IIb)

  • Оригинал (156d):

Ἐξαίφνης ἄρα αὐτὸ μεταβάλλον ἐκ покоя μεταβάλλοι ἄν... τὸ δὴ ἐξαίφνης ὂν τοῦτο εἰς ὃ μεταβέβηκεν τὸ ἕν, οὐκ ἔχομεν ἄλλο πλὴν ὡς εἰς αὐτὸ ἐπιδημῆσαι, οὐκ ὂν οὐδ' ὂν οὔτε ἐνταῦθα οὔτε ἐκεῖ.

  • Перевод:

«Внезапно... переходя из покоя, оно [Единое] переходило бы... И это "внезапное", в которое перешло Единое, — мы не можем назвать его ничем иным, как только внезапным присутствием, когда оно не пребывает ни в покое, ни в движении, не существуя ни "здесь", ни "там".»

  • Суть феномена: Платон описывает здесь не онтологический уровень (как Ум или Душа), а онтологический моментчистую возможность, небытийственный зазор, мгновение перехода («внезапность»). Это состояние, в котором Единое уже не покоится, но еще и не движется. Оно не находится ни в одном из определяемых состояний.
  • Интерпретации:
  • Неоплатоническая (Сириан): Для Сириана это «мгновение» было ключом к пониманию процесса эманации. Оно описывает тот самый таинственный акт, в котором неизменное, вечное Единое порождает иное — Ум. Это точка соприкосновения вечности и времени, где первое «касается» второго, не теряя своей природы.
  • Современная (С. Сколников): Сколников видит здесь основу платоновской философии времени и изменения. «Мгновение» — это не часть времени, а его условие возможности, логическая структура, позволяющая мыслить переход между противоположностями. Это прообраз «настоящего» как точки, стягивающей прошлое и будущее.
  • Комментарий Д.В. Бугая: В своих лекциях Бугай акцентирует, что выделение Гипотезы IIb в самостоятельную единицу — это не просто техническое уточнение, а важнейший герменевтический ход. Это позволяет увидеть в «Пармениде» не только статичную «лестницу» неоплатонической иерархии, но и динамический процесс, в котором эта иерархия возникает. «Мгновение» — это диалектический двигатель, который приводит в движение всю онтологическую машину, точка, где логика и дискурс останавливаются, уступая место иному, непосредственному способу постижения становления.

Что принципиально меняет схема из 9 гипотез?

  1. От статики к динамике: Она добавляет к картине бытия измерение становления. Мир платоновских идей предстает не как застывший музей, а как живая, динамическая система, внутри которой возможны переходы и изменения.
  2. Ответ на ключевой вопрос: Она дает логический инструмент для ответа на вопрос: «Как из неизменного Единого может возникнуть движение и множество?». Ответ: через это «мгновение», которое есть чистая возможность иного.
  3. Углубление диалектики: Диалектика теперь работает не только с противоположностями (покой/движение), но и с переходом между ними, что делает её гораздо более мощным философским орудием.

Таким образом, схема из девяти гипотез не отвергает прокуловскую, а обогащает её, внося в онтологию необходимое измерение временности и процесса, что сближает платоновскую мысль с интуициями более поздней европейской философии.

Схема из 9 гипотез выглядит так:

  1. Единое вне бытия (Апофатика)
  2. а) Единое-Бытие (Ум, Катафатика)
    b) Мгновение перехода (Чистая возможность)
  3. Иное при существовании Единого (Космос)
  4. Иное при абсолютном Едином (Материя)
  5. Не-сущее Единое (Мнимое единство)
  6. Иное при не-сущем Едином (Хаос)
  7. Абсолютно не-сущее Единое (Полное отрицание)
  8. Иное при абсолютно не-сущем Едином (Иллюзия)

-5

Детальные разъяснения к схеме из 9 гипотез:

Положительный цикл (Нисхождение Бытия)

1. Гипотеза 1: Единое вне бытия (Апофатика)

⦁ Смысл: Рассматривает Единое как абсолютно запредельное, до-бытийное Начало. Оно не есть бытие, не есть жизнь, не есть знание. Любая попытка его определить терпит крах.

⦁ Вывод: "Единое не существует".

2. Гипотеза 2b: Мгновение перехода (Чистая возможность)

⦁ Смысл: Это ключевое нововведение схемы. Это не состояние, а акт, "метафизический скачок", благодаря которому Единое впервые "обращается на себя" или "решает" себя полагать. Это точка чистой потенциальности, где Единое ещё не есть бытие, но уже и не просто ничто. В неоплатонизме это иногда связывают с силой Воли (Булезис) Единого.

3. Гипотеза 2a: Единое-Бытие (Ум, Катафатика)

⦁ Смысл: Результат "Мгновения". Единое, полагающее себя как предмет собственного интеллектуального созерцания. Здесь Единое тождественно Бытию, и это тождество порождает весь мир вечных идей — сферу Ума (Нус). Это область позитивного знания о сущем.

4. Гипотеза 3: Иное при существовании Единого (Космос)

⦁ Смысл: Это "Иное" по отношению к Единому-Уму. Если Ум — это бытие в покое, то здесь — бытие в движении. Это уровень Мировой Души и упорядоченного, живого Космоса, который причастен единству, гармонии и закону.

5. Гипотеза 4: Иное при абсолютном Едином (Материя)

⦁ Смысл: Рассматривает "Иное" в его максимальном удалении от источника. Это "Иное" берется не в отношении к Уму (как в Г3), а в отношении к самому запредельному Единому (Г1). Со стороны Абсолюта всё производное есть лишь "иное". Так возникает понятие Материи (Хора) — чистой восприимчивости, лишенной собственной формы, "не-сущего" в относительном смысле.

Отрицательный цикл (Распад и Иллюзия)

6. Гипотеза 5: Не-сущее Единое (Мнимое единство)

⦁ Смысл: Если Г2а — это подлинное единство бытия, то здесь рассматривается его подделка. Это единство, лишенное онтологической основы — например, единство механической сборки, социальной условности или ложной идеологии. Оно существует лишь как видимость или конструкция.

7. Гипотеза 6: Иное при не-сущем Едином (Хаос)

⦁ Смысл: Каково "иное" при мнимом единстве? Это Хаос. Поскольку объединяющее начало ложно, то и множество оказывается лишенным порядка, смысла и цели — чистым становлением и борьбой.

8. Гипотеза 7: Абсолютно не-сущее Единое (Полное отрицание)

⦁ Смысл: Это логический предел отрицания. Если в Г1 Единое запредельно бытию, то здесь оно мыслится как просто отсутствующее, как чистое ничто. Это не трансцендентность, а пустота.

9. Гипотеза 8: Иное при абсолютно не-сущем Едином (Иллюзия)

⦁ Смысл: Если Единого нет абсолютно, то и "всё иное" также не может существовать. Однако, Платон показывает, что может возникать мир чистой Иллюзии и "мнения" (докса), где вещи кажутся, но не существуют по истине. Это полный распад реальности в сферу призраков.

Уточненная схема: 9 гипотез и проблема перехода.

Более детальное прочтение, идущее от неоплатоника Сириана и развитое такими современными учеными, как Сэмюэл Сколников, предлагает выделить не восемь, а девять гипотез. Это деление не является механическим дроблением, а вытекает из признания фундаментального философского прорыва, совершенного Платоном внутри Второй гипотезы.

Ключевое отличие — разделение обширной Второй гипотезы на две самостоятельные и философски уникальные части:

  1. Гипотеза IIa (142b-155e): Единое-Бытие (Ум, Катафатика)
  • Это основное рассуждение о Едином, которое существует. Здесь выводятся все категории (тождество, различие, покой, движение и т.д.), и Единое понимается как абсолютное Единое-Бытие, порождающее все сущее. Это описание устойчивой, совершенной и завершенной структуры Ума (Νοῦς) в его целокупности.
  1. Гипотеза IIb (155e-157b): Мгновение перехода (Чистая возможность)
  • Это короткий, но невероятно важный раздел, вставленный в середину второй гипотезы. Он отвечает на вопрос, который не мог быть задан в статичной модели Прокла: «Что происходит с Единым в момент перехода от покоя к движению?»

Онтологический статус «Мгновения» (τὸ ἐξαίφνης)

  • Оригинал (156d):

Ἐξαίφνης ἄρα αὐτὸ μεταβάλλον ἐκ покоя μεταβάλλοι ἄν... τὸ δὴ ἐξαίφνης ὂν τοῦτο εἰς ὃ μεταβέβηκεν τὸ ἕν, οὐκ ἔχομεν ἄλλο πλὴν ὡς εἰς αὐτὸ ἐπιδημῆσαι, οὐκ ὂν οὐδ' ὂν οὔτε ἐνταῦθα οὔτε ἐκεῖ.

  • Перевод:

«Внезапно... переходя из покоя, оно [Единое] переходило бы... И это "внезапное", в которое перешло Единое, — мы не можем назвать его ничем иным, как только внезапным присутствием, когда оно не пребывает ни в покое, ни в движении, не существуя ни "здесь", ни "там".»

  • Суть феномена: Платон описывает здесь не онтологический уровень (как Ум или Душа), а онтологический моментчистую возможность, небытийственный зазор, «внезапность». Это состояние, в котором Единое уже не покоится, но еще и не движется. Оно не находится ни в одном из определяемых состояний. Это «третий путь» между бытием и небытием, тождеством и различием.

Что принципиально меняет добавление Гипотезы IIb?

Введение «мгновения» как самостоятельной гипотезы кардинально меняет восприятие всей диалектики «Парменида».

  1. От Статики к Динамике: Классическая 8-гипотезная модель Прокла — это, по сути, статическая онтология. Она описывает готовые, устойчивые уровни бытия (Единое, Ум, Душа, Материя). Схема из 9 гипотез вносит в онтологию измерение становления. Мир платоновских идей предстает не как застывший музей, а как живая, динамическая система, внутри которой возможны переходы и изменения. Диалектика теперь работает не только с противоположностями, но и с переходом между ними.
  2. Решение проблемы эманации: Для неоплатоников, начиная с Сириана, «мгновение» было ключом к пониманию механизма эманации. Как может неизменное, вечное Единое породить иное — Ум? Этот акт не может произойти во времени, ибо время рождается позже. Он должен быть «внезапным» — мгновенным актом, не подвластным временному измерению. Гипотеза IIb описывает этот таинственный акт, точку соприкосновения вечности и времени, где первое «касается» второго, не теряя своей природы.
  3. Основа философии времени: Для современных исследователей, like Сколников, это основа платоновской философии времени и изменения. «Мгновение» — это не часть времени, а его условие возможности, логическая структура, позволяющая мыслить переход между противоположностями. Это прообраз «настоящего» как точки, стягивающей прошлое и будущее, тот неуловимый миг, в котором вообще возможно всякое изменение.

Продолжение в следующей части.