Найти в Дзене
Самоделки от любителя

Самый быстрый способ с использованием микросхемы 555 для организации викторин

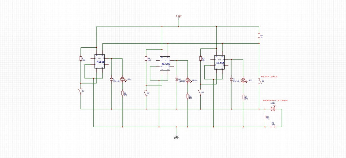
Рассмотрим схему, которая определяет, кто первым нажмёт на кнопку. Эта схема состоит из нескольких микросхем NE 555, и кнопок. Каждая из которых может быть назначен одному участнику викторины или команде. Каждый модуль так же содержит светодиод, который показывает, какая команда первой нажмёт на кнопку. К выходу этой схемы можно подключить моностабильную схему, чтобы через секунду после первого нажатия кнопки любым участником викторины зажегся индикатор или раздался звуковой сигнал. Микросхема таймера NE555 Кнопочный переключатель PN-диод (1N4148) Светодиод + последовательный резистор (270R) Резистор 10 кОм Компоненты, общие для всех модулей: 2 резистора по 1 кОм Светодиод + последовательный резистор (270R) Кнопка мгновенного действия (для сброса) Макетная плата Несколько проводов для макетной платы Источника питания (5–12) В Если на выводе 2 микросхемы NE555 присутствует напряжение, составляющее менее 1/3 от напряжения питания, выход включается Если на выводе сброса микросхемы N
Оглавление

Рассмотрим схему, которая определяет, кто первым нажмёт на кнопку. Эта схема состоит из нескольких микросхем NE 555, и кнопок. Каждая из которых может быть назначен одному участнику викторины или команде. Каждый модуль так же содержит светодиод, который показывает, какая команда первой нажмёт на кнопку.

К выходу этой схемы можно подключить моностабильную схему, чтобы через секунду после первого нажатия кнопки любым участником викторины зажегся индикатор или раздался звуковой сигнал.

Требуемые компоненты для сборки

Микросхема таймера NE555

Кнопочный переключатель

PN-диод (1N4148)

Светодиод + последовательный резистор (270R)

Резистор 10 кОм

Компоненты, общие для всех модулей:

2 резистора по 1 кОм

Светодиод + последовательный резистор (270R)

Кнопка мгновенного действия (для сброса)

Макетная плата

Несколько проводов для макетной платы

Источника питания (5–12) В

Принципиальная схема

Схема
Схема

Как работает эта схема

Если на выводе 2 микросхемы NE555 присутствует напряжение, составляющее менее 1/3 от напряжения питания, выход включается

Если на выводе сброса микросхемы NE555 присутствует напряжение 0 В, происходит сброс выходного сигнала

Помимо положительного и отрицательного проводов, мы использовали ещё два провода:

Линия сброса, которая по умолчанию подключена к положительному напряжению через резистор 1 кОм

Шлейф состояния/обратной связи, который по умолчанию понижается до 0 В с помощью резистора на 1 кОм. Этот шлейф подключен к выходам всех модулей через диоды. Таким образом, по умолчанию на этом шлейфе будет 0 В. Но как только на выходе любого из модулей появляется напряжение, на этом шлейфе через диод появляется положительное напряжение

Таким образом, когда все модули выключены, напряжение на шине состояния будет равно 0 В (по умолчанию). Когда кто-то из команды нажимает кнопку, это 0 В с шины состояния подаётся на контакт 2. Поскольку 0 В составляет менее 1/3 от напряжения питания, выход микросхемы 555, соответствующий команде, которая первой нажала на кнопку, включается.

Сразу после этого напряжение на шине состояния меняется на положительное из-за обратной связи через PN-диод. Таким образом, даже если другие команды нажмут на кнопку сейчас, напряжение на контакте 2 соответствующих модулей будет положительным, и выход не включится.

Сброс состояний всех модулей осуществляется путем подачи напряжения 0 В на вывод сброса всех микросхем 555 с помощью шины сброса и специальной кнопки.

Схема простая и собрать ее сможет любой желающий. Если у вас есть вопросы или предложения, смело оставляйте их в комментариях к этой статье. До новых встреч.