Добавить в корзинуПозвонить
Найти в Дзене

Простой сенсорный выключатель на транзисторах

Эта схема включает светодиод одним прикосновением пальца! Часто нам нужно, чтобы определённые действия выполнялись одним касанием, а не нажатием кнопки. Эта простая схема делает это с помощью минимального количества компонентов. Пошаговые инструкции по сборке схемы приведены ниже. Кроме того, эту схему можно дополнить фиксатором и реле для управления электронными устройствами одним касанием. Так что начинайте экспериментировать и создавать различные варианты этого проекта. Цель этого проекта — включать/выключать светодиод простым прикосновением. Сопротивление нашей кожи составляет от 600 кОм до1 МОм. Поэтому, если вы попытаетесь собрать схему, состоящую только из светодиода, источника питания и проводников для прикосновения, светодиод не загорится. Это происходит потому, что высокое сопротивление кожи препятствует прохождению достаточного тока через схему. Поэтому единственный вариант — усилить слабый ток, проходящий через кожу, до величины, достаточной для свечения светодиода. Для э
Оглавление

Эта схема включает светодиод одним прикосновением пальца! Часто нам нужно, чтобы определённые действия выполнялись одним касанием, а не нажатием кнопки. Эта простая схема делает это с помощью минимального количества компонентов. Пошаговые инструкции по сборке схемы приведены ниже. Кроме того, эту схему можно дополнить фиксатором и реле для управления электронными устройствами одним касанием. Так что начинайте экспериментировать и создавать различные варианты этого проекта.

Как работает схема

Цель этого проекта — включать/выключать светодиод простым прикосновением. Сопротивление нашей кожи составляет от 600 кОм до1 МОм. Поэтому, если вы попытаетесь собрать схему, состоящую только из светодиода, источника питания и проводников для прикосновения, светодиод не загорится. Это происходит потому, что высокое сопротивление кожи препятствует прохождению достаточного тока через схему. Поэтому единственный вариант — усилить слабый ток, проходящий через кожу, до величины, достаточной для свечения светодиода. Для этого нам нужно использовать транзисторы. Схема будет работать и с одним транзистором, но светодиод будет светиться недостаточно ярко. Поэтому нужно использовать два транзистора.

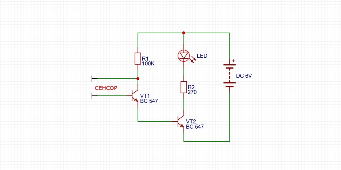
При соприкосновении с контактными проводниками через кожу проходит слабый электрический ток. Этот слабый ток усиливается первым и вторым транзисторами и в конечном итоге проходит через светодиод. Для лучшего понимания обратитесь к принципиальной схеме.

Требуемые компоненты

2 транзистора BC547 (или любые другие npn-транзисторы)

Резисторы: 270 Ом, 100 кОм

Светодиод

Провода для макетной платы

Макетная плата

Источник питания 6 В

Принципиальная схема

Схема
Схема

Схема простая и собрать ее сможет любой желающий. Если у вас есть вопросы или предложения, смело оставляйте их в комментариях к этой статье. До новых встреч.