Добавить в корзинуПозвонить
Найти в Дзене

Простая схема мигающего светодиода на транзисторах

В этой статье показана схема, как сделать простую мигалку на светодиоде с использованием транзисторов BC547 и BC557, для тестирования собрать схему можно на макетной плате. Частоту мигания можно изменить, поменяв номинал используемого конденсатора с 2.2 мкф на другой номинал. Транзисторы BC547 и BC557 Резисторы: 22R, 1K, 1M Конденсатор: 2,2 мкФ Макетная плата Несколько проводов для макетной платы Источник питания: (3–6) В Схема простая и собрать ее сможет любой желающий. Если у вас есть вопросы или предложения, смело оставляйте их в комментариях к этой статье.
Оглавление

В этой статье показана схема, как сделать простую мигалку на светодиоде с использованием транзисторов BC547 и BC557, для тестирования собрать схему можно на макетной плате. Частоту мигания можно изменить, поменяв номинал используемого конденсатора с 2.2 мкф на другой номинал.

Необходимые компоненты

Транзисторы BC547 и BC557

Резисторы: 22R, 1K, 1M

Конденсатор: 2,2 мкФ

Макетная плата

Несколько проводов для макетной платы

Источник питания: (3–6) В

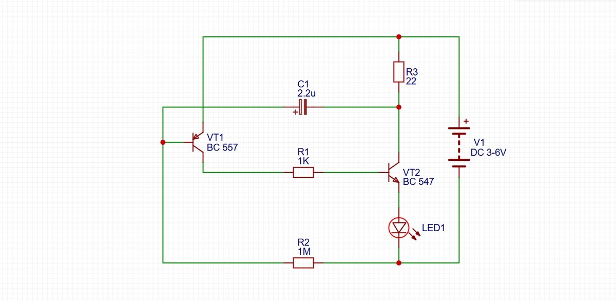
Принципиальная схема

Схема
Схема

Схема простая и собрать ее сможет любой желающий. Если у вас есть вопросы или предложения, смело оставляйте их в комментариях к этой статье.