Добавить в корзинуПозвонить
Найти в Дзене

Эмпатийность в интимных отношениях.

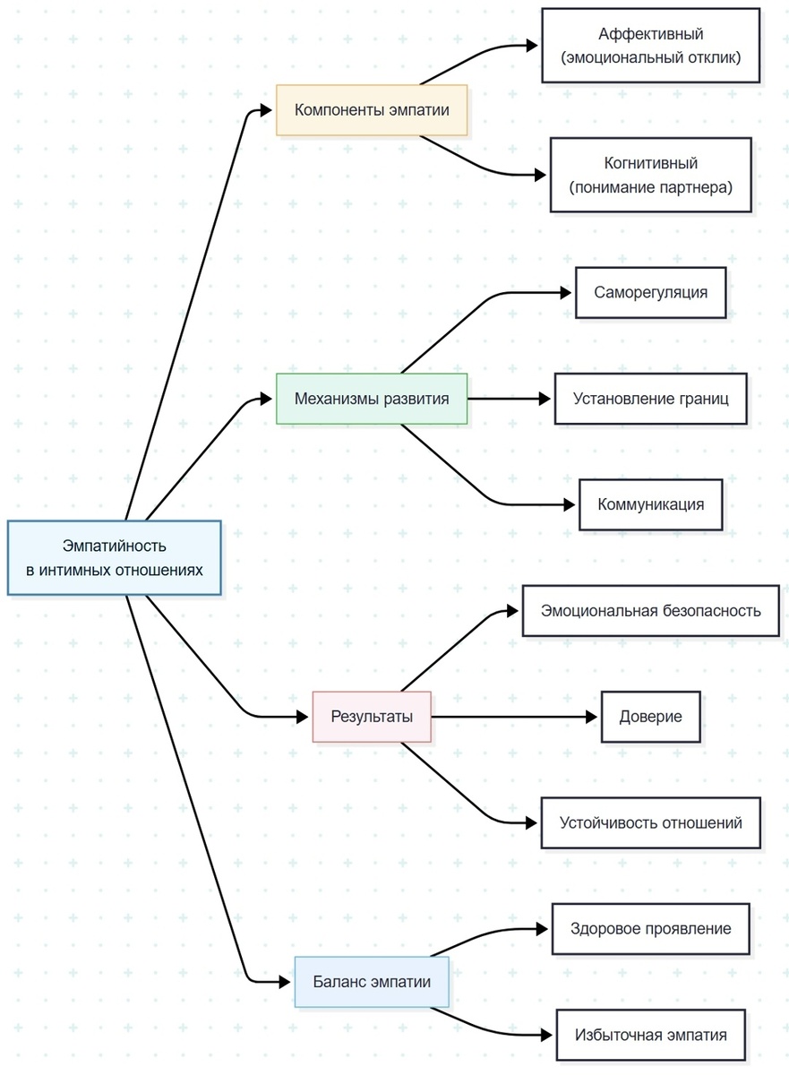
Эмпатийность как основа психологической компетентности в интимных отношениях. Эмпатия - это способность чувствовать эмоциональное состояние другого человека, понимать его переживания и соотносить их с собственным опытом. Эмпатия - не только «умение сочувствовать», но и навык точного понимания внутреннего мира другого человека. В контексте интимных отношений она становится частью психологической компетентности пары: помогает считывать эмоциональные сигналы, поддерживать безопасную близость и предотвращать эскалацию конфликтов. При этом эмпатия - навык, который развивается: через осознанность, саморегуляцию, экологичную коммуникацию и тд.. В психологической компетентности в области интимных отношений эмпатийность играет ключевую роль: она обеспечивает аффективный резонанс между партнерами - эмоциональное и когнитивное взаимопонимание, лежащее в основе устойчивых и гармоничных отношений. Эмпатия имеет два взаимосвязанных уровня: Аффективный - эмоциональное со-переживание, сочувствие, спос

Эмпатийность как основа психологической компетентности в интимных отношениях.

Эмпатия - это способность чувствовать эмоциональное состояние другого человека, понимать его переживания и соотносить их с собственным опытом.

Эмпатия - не только «умение сочувствовать», но и навык точного понимания внутреннего мира другого человека. В контексте интимных отношений она становится частью психологической компетентности пары: помогает считывать эмоциональные сигналы, поддерживать безопасную близость и предотвращать эскалацию конфликтов.

-2

При этом эмпатия - навык, который развивается: через осознанность, саморегуляцию, экологичную коммуникацию и тд..

В психологической компетентности в области интимных отношений эмпатийность играет ключевую роль: она обеспечивает аффективный резонанс между партнерами - эмоциональное и когнитивное взаимопонимание, лежащее в основе устойчивых и гармоничных отношений.

Эмпатия имеет два взаимосвязанных уровня:

Аффективный - эмоциональное со-переживание, сочувствие, способность «настроиться» на чувства партнера.

Когнитивный - понимание внутреннего мира другого, умение взглянуть на ситуацию его глазами.

-3

Именно баланс этих компонентов создает эффект эмоционального синхрона - состояние, при котором партнеры чувствуют взаимную поддержку и безопасность.

Осознанная, регулируемая эмпатия делает человека устойчивым к стрессу, повышает уровень доверия и помогает избегать конфликтов.

Чрезмерная, «растворяющая» эмпатия, напротив, может привести к эмоциональному истощению, поэтому важно сочетать сочувствие с внутренней границей и саморегуляцией.

-4

Таким образом, эмпатийность можно рассматривать как эмоционально-когнитивный “цемент” близких отношений, соединяющий людей на уровне чувств, понимания и поддержки.

Эмпатийность - «связующий раствор» близких отношений: она может повысить чувство безопасности, снизить напряжение и поддержать союз в периоды стресса.

Работает именно баланс: аффективный отклик без когнитивного понимания ведет к выгоранию, а «чистая рациональность» без сопереживания - к холодной дистанции.

Зрелая эмпатия может опираться на три опоры: осознавание своих чувств, уважение границ и навыки ясной коммуникации.

Эти элементы можно развивать - индивидуально или в паре. Если в отношениях снизилось взаимопонимание, появились частые обиды или «заморозка» чувств, работа с эмпатией - может выступать как быстрый путь вернуть тепло и поддержку.

Готов помочь выстроить ваш личный алгоритм осознанной эмпатии и укрепить устойчивость пары на консультации. Пишите: https://t.me/psyholoru