Добавить в корзинуПозвонить
Найти в Дзене

Контроллер серводвигателя и схема тестера на базе микросхемы 555

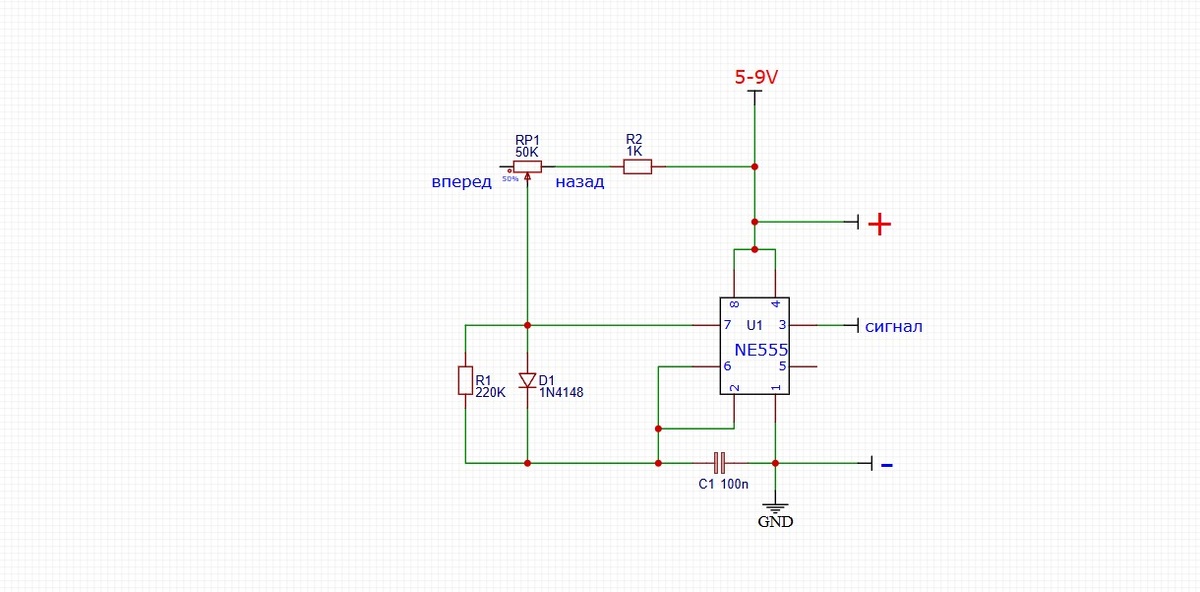
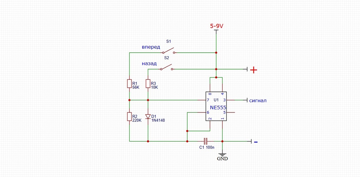
Руководство по созданию схемы контроллера и тестера серводвигателя с использованием микросхемы таймера 555 и нескольких других компонентов. Эта схема позволяет вручную управлять любым серводвигателем с помощью кнопок или поворотного потенциометра. Микросхема таймера 555 Серводвигатель 1 диод PN (я использовал 1N4148) 2 кнопки мгновенного действия Резисторы: 220 кОм, 56 кОм, 10 кОм Конденсатор: 100 нФ Макетная плата Несколько проводов для макетной платы Источник питания (5–9) В (в зависимости от напряжения сервопривода) Принципиальная схема В этой схеме используются две кнопки без фиксации: одна для поворота рычага сервопривода по часовой стрелке, а другая — против часовой. Примечание: если вы хотите управлять сервоприводом с помощью потенциометра, используйте резистор на 50 кОм, соединённый последовательно с резистором на 1 кОм, вместо резисторов на 56 кОм, 10 кОм и кнопочных переключателей. Точное расположение элементов показано на схеме ниже. Серводвигатели управляются с помощ
Оглавление

Руководство по созданию схемы контроллера и тестера серводвигателя с использованием микросхемы таймера 555 и нескольких других компонентов. Эта схема позволяет вручную управлять любым серводвигателем с помощью кнопок или поворотного потенциометра.

Требуемые компоненты

Микросхема таймера 555

Серводвигатель

1 диод PN (я использовал 1N4148)

2 кнопки мгновенного действия

Резисторы: 220 кОм, 56 кОм, 10 кОм

Конденсатор: 100 нФ

Макетная плата

Несколько проводов для макетной платы

Источник питания (5–9) В (в зависимости от напряжения сервопривода)

Принципиальная схема

Схема
Схема

В этой схеме используются две кнопки без фиксации: одна для поворота рычага сервопривода по часовой стрелке, а другая — против часовой.

Примечание: если вы хотите управлять сервоприводом с помощью потенциометра, используйте резистор на 50 кОм, соединённый последовательно с резистором на 1 кОм, вместо резисторов на 56 кОм, 10 кОм и кнопочных переключателей. Точное расположение элементов показано на схеме ниже.

Схема
Схема

Как работает эта схема

Серводвигатели управляются с помощью ШИМ-сигнала (широтно-импульсной модуляции). Вы можете обратиться к этому проекту: Схема диммера для светодиодов и регулятора скорости двигателя постоянного тока с использованием ШИМ , чтобы понять, как можно использовать таймер 555 для генерации ШИМ-сигнала. В нём также объясняется, как можно регулировать время включения каждого ШИМ-импульса.

Положение сервопривода зависит от длительности включения (высокого импульса) входного ШИМ-сигнала. Как правило, если установить длительность включения равной 1 мс, сервопривод переместится в положение 0 градусов. Если установить длительность включения равной 3 мс, сервопривод переместится в положение 180 градусов. Длительность выключения (низкий импульс) остается постоянной и составляет около 18 мс.

В этой схеме резисторы 56 кОм и 10 кОм используются для переключения между двумя длительностями импульсов включения, соответствующими 0 и 180 градусам. Таким образом, при нажатии на одну кнопку сервопривод поворачивается на 0 градусов, а при нажатии на другую — на 180 градусов.

Для быстрой проверки серводвигателей

Для управления серводвигателями с использованием физического эталона (например, при вращении ручки потенциометра).

Для автоматического перемещения сервопривода влево или вправо в зависимости от физического триггера (например, электронных дверных замков).

Если у вас есть вопросы или предложения, не стесняйтесь оставлять их в комментариях к этой статье.