Добавить в корзинуПозвонить
Найти в Дзене

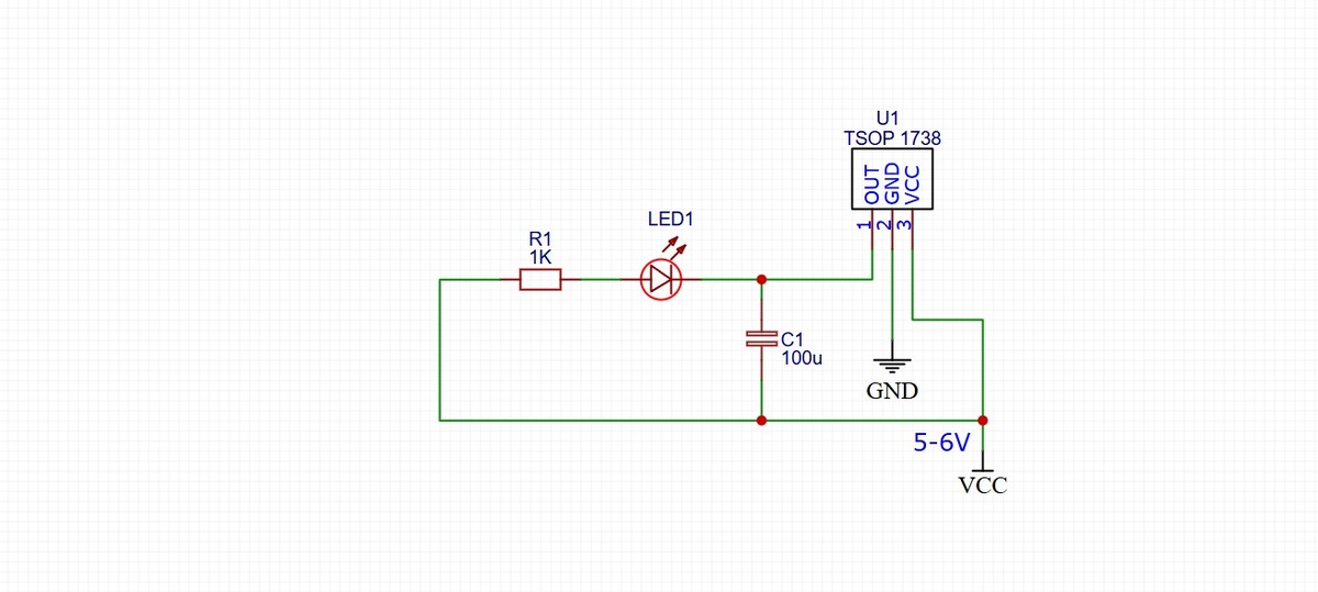
Инфракрасный (ИК) дистанционный тестер схема ИК-приемника на базе TSOP1738

Простая схема инфракрасного (ИК) приёмника на микросхеме TSOP1738. Эта схема, также известная как дистанционный тестер, может включать светодиод при нажатии любой кнопки на пульте дистанционного управления. Сердцем этой схемы является TSOP1738, который демодулирует сигналы, поступающие с пульта дистанционного управления, и выдаёт активный низкий уровень. Посмотрите видео выше, чтобы получить подробные пошаговые инструкции по сборке этой схемы на макетной плате. Подключите светодиодную ленту рядом с телевизором таким образом, чтобы при нажатии кнопки на пульте дистанционного управления загорались светодиоды. Это можно сделать с помощью MOSFET-транзистора на выходе TSOP1738 Управление устройствами с помощью сигналов с пульта. Вам нужно добавить триггер на выходе TSOP1738 Резистор предотвращает перегорание светодиода, а конденсатор используется для уменьшения мерцания. Обратите внимание, что напряжение питания должно строго соответствовать диапазону (5–6) В. Микросхема TSOP 1738 Номиналь
Оглавление

Простая схема инфракрасного (ИК) приёмника на микросхеме TSOP1738. Эта схема, также известная как дистанционный тестер, может включать светодиод при нажатии любой кнопки на пульте дистанционного управления. Сердцем этой схемы является TSOP1738, который демодулирует сигналы, поступающие с пульта дистанционного управления, и выдаёт активный низкий уровень. Посмотрите видео выше, чтобы получить подробные пошаговые инструкции по сборке этой схемы на макетной плате.

Вот некоторые области применения этого проекта

Подключите светодиодную ленту рядом с телевизором таким образом, чтобы при нажатии кнопки на пульте дистанционного управления загорались светодиоды. Это можно сделать с помощью MOSFET-транзистора на выходе TSOP1738

Управление устройствами с помощью сигналов с пульта. Вам нужно добавить триггер на выходе TSOP1738

Резистор предотвращает перегорание светодиода, а конденсатор используется для уменьшения мерцания. Обратите внимание, что напряжение питания должно строго соответствовать диапазону (5–6) В.

Необходимые компоненты:

Микросхема TSOP 1738

Номинальный СВЕТОДИОД ~ 3 В

Резистор: (470–1000) Ом

Конденсатор: (10–100) микрофарад

Питание: от 5 до 6 В

Макетная доска

Принципиальная схема:

Схема
Схема

Если у вас есть вопросы или предложения, не стесняйтесь оставлять их в комментариях к этому видео: Инфракрасный (ИК) дистанционный тестер / схема ИК-приемника на TSOP1738