Добавить в корзинуПозвонить
Найти в Дзене

Использование микросхемы 741 для аварийного освещения

Описанную схему автоматического включения уличного фонаря при наступлении темноты можно также реализовать с помощью операционного усилителя, как показано ниже. Здесь микросхема 741 используется в качестве компаратора, при этом её не инвертирующий контакт № 3 подключён к потенциометру на 10 кОм для создания опорного сигнала на этом контакте. Контакт № 2, который является инвертирующим входом микросхемы, подключен к делителю напряжения, состоящему из светозависимого резистора или LDR и резистора на 100 кОм. Предустановка 10K изначально настроена таким образом, что, когда уровень освещённости на фоторезисторе достигает желаемого порога темноты, на выводе № 6 появляется высокий уровень напряжения. Для этого нужно проявить некоторую сноровку и терпение, медленно перемещая предустановку до тех пор, пока на выводе № 6 не появится высокий уровень напряжения, что будет сопровождаться включением подключённого реле и загоранием красного светодиода. Для этого необходимо создать искусственный

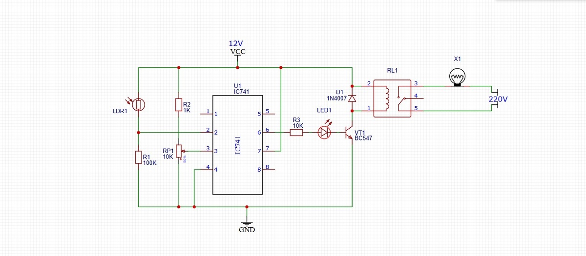
Описанную схему автоматического включения уличного фонаря при наступлении темноты можно также реализовать с помощью операционного усилителя, как показано ниже.

Как работает схема

Здесь микросхема 741 используется в качестве компаратора, при этом её не инвертирующий контакт № 3 подключён к потенциометру на 10 кОм для создания опорного сигнала на этом контакте.

Контакт № 2, который является инвертирующим входом микросхемы, подключен к делителю напряжения, состоящему из светозависимого резистора или LDR и резистора на 100 кОм.

Схема
Схема

Предустановка 10K изначально настроена таким образом, что, когда уровень освещённости на фоторезисторе достигает желаемого порога темноты, на выводе № 6 появляется высокий уровень напряжения. Для этого нужно проявить некоторую сноровку и терпение, медленно перемещая предустановку до тех пор, пока на выводе № 6 не появится высокий уровень напряжения, что будет сопровождаться включением подключённого реле и загоранием красного светодиода.

Для этого необходимо создать искусственный порог темноты, установив уровень освещенности на фотоэлементе внутри закрытой комнаты, и использовать для этой цели тусклый свет.

После установки потенциометра его можно закрепить с помощью эпоксидного клея, чтобы регулировка оставалась неизменной.

После этого схему можно поместить в подходящую коробку с адаптером на 12 В для питания схемы, а контакты реле соединить с нужным дорожным фонарём.

Необходимо следить за тем, чтобы свет от лампы не попадал на фоторезистор, иначе это может привести к постоянным колебаниям или миганию лампы при срабатывании датчика в сумерках.